• Open

    Python in Visual Studio Code – March 2026 Release
    The March 2026 release of the Python and Jupyter extensions for Visual Studio Code is now available. Keep on reading to learn more! The post Python in Visual Studio Code – March 2026 Release appeared first on Microsoft for Python Developers Blog.  ( 26 min )
  • Open

    Announcing AWS with Azure SRE Agent: Cross-Cloud Investigation using the brand new AWS DevOps Agent
    Overview Connect Azure SRE Agent to AWS services using the official AWS MCP server. Query AWS documentation, execute any of the 15,000+ AWS APIs, run operational workflows, and kick off incident investigations through AWS DevOps Agent, which is now generally available. The AWS MCP server connects Azure SRE Agent to AWS documentation, APIs, regional availability data, pre-built operational workflows (Agent SOPs), and AWS DevOps Agent for incident investigation. When connected, the proxy exposes 23 MCP tools organized into four categories: documentation and knowledge, API execution, guided workflows, and DevOps Agent operations. How it works The MCP Proxy for AWS runs as a local stdio process that SRE Agent spawns via uvx. The proxy handles AWS authentication using credentials you provide as…  ( 55 min )
  • Open

    Improving the Markdown Editor for Work Items
    We introduced the Markdown editor in July 2025 to bring Markdown support to large text fields in work items. Since then, we’ve received valuable customer feedback highlighting challenges with the editing experience, particularly when switching in and out of edit mode. Many users found the current interaction model confusing and, at times, disruptive. For example, […] The post Improving the Markdown Editor for Work Items appeared first on Azure DevOps Blog.  ( 24 min )
  • Open

    Proactive Reliability Series — Article 1: Fault Types in Azure
    Welcome to the Proactive Reliability Series — a collection of articles dedicated to raising awareness about the importance of designing, implementing, and operating reliable solutions in Azure. Each article will focus on a specific area of reliability engineering: from identifying critical flows and setting reliability targets, to designing for redundancy, testing strategies, and disaster recovery. This series draws its foundation from the Reliability pillar of the Azure Well-Architected Framework, Microsoft's authoritative guidance for building workloads that are resilient to malfunction and capable of returning to a fully functioning state after a failure occurs. In the cloud, failures are not a matter of if but when. Whether it is a regional outage, an availability zone going dark, a mi…  ( 44 min )

  • Open

    Agents League: Meet the Winners
    Agents League brought together developers from around the world to build AI agents using Microsoft's developer tools. With 100+ submissions across three tracks, choosing winners was genuinely difficult. Today, we're proud to announce the category champions. 🎨 Creative Apps Winner: CodeSonify View project CodeSonify turns source code into music. As a genuinely thoughtful system, its functions become ascending melodies, loops create rhythmic patterns, conditionals trigger chord changes, and bugs produce dissonant sounds. It supports 7 programming languages and 5 musical styles, with each language mapped to its own key signature and code complexity directly driving the tempo. What makes CodeSonify stand out is the depth of execution. CodeSonify team delivered three integrated experiences: a …  ( 27 min )
  • Open

    Agents League: Meet the Winners
    Agents League brought together developers from around the world to build AI agents using Microsoft's developer tools. With 100+ submissions across three tracks, choosing winners was genuinely difficult. Today, we're proud to announce the category champions. 🎨 Creative Apps Winner: CodeSonify View project CodeSonify turns source code into music. As a genuinely thoughtful system, its functions become ascending melodies, loops create rhythmic patterns, conditionals trigger chord changes, and bugs produce dissonant sounds. It supports 7 programming languages and 5 musical styles, with each language mapped to its own key signature and code complexity directly driving the tempo. What makes CodeSonify stand out is the depth of execution. CodeSonify team delivered three integrated experiences: a …  ( 27 min )
  • Open

    Resolving MachineWithSameBiosIdAndFqdnAlreadyExists During Azure Migrate Mobility Agent Registration
    While working on an Azure Migrate project, we encountered a failure during Mobility Agent registration with the error: MachineWithSameBiosIdAndFqdnAlreadyExists This error code is identified in C:\ProgramData\ASRSetupLogs\ASRUnifiedAgentConfigurator.log file on Source Server. This issue surfaced after a server was initially onboarded using credential-based discovery, followed by a manual Mobility Agent installation via credential-less discovery. In this blog, we’ll walk you through: Why this issue occurs What it means technically The exact step-by-step resolution 🚨 Problem Statement Here’s what happened in our scenario: A source server was successfully discovered using credential-based discovery via Azure Migrate. Later, the Mobility Agent was manually re-insta…  ( 29 min )
    AWS to Azure Migration — From the Cloud Economics & FinOps Lens
    “ROI fails when FinOps joins late.” That single pattern explains why many cloud migrations deliver technical success but financial disappointment. Workloads move. SLAs hold. Teams celebrate go‑live. Then the CFO asks: Where are the savings we modeled? In most cases, FinOps was engaged after architecture decisions were locked, licenses were double‑paid, and governance debt had already accumulated. This article frames AWS‑to‑Azure migration through a FinOps lens—not to chase immediate modernization, but to deliver defensible, incremental cost savings during and after migration, without increasing risk.   Azure migration guidance consistently emphasizes a structured, phased approach—discover, migrate like‑for‑like, stabilize, then optimize.  From a FinOps perspective, this sequencing is not c…  ( 32 min )
  • Open

    Continued Investment in Azure App Service
    This blog was originally published to the App Service team blog Recent Investments Premium v4 (Pv4) Azure App Service Premium v4 delivers higher performance and scalability on newer Azure infrastructure while preserving the fully managed PaaS experience developers rely on. Premium v4 offers expanded CPU and memory options, improved price-performance, and continued support for App Service capabilities such as deployment slots, integrated monitoring, and availability zone resiliency. These improvements help teams modernize and scale demanding workloads without taking on additional operational complexity. App Service Managed Instance App Service Managed Instance extends the App Service model to support Windows web applications that require deeper environment control. It enables plan-level is…  ( 28 min )

  • Open

    Get notified when scheduled jobs fail in Fabric (Generally Available)
    If you haven’t already, check out Arun Ulag’s hero blog “FabCon and SQLCon 2026: Unifying databases and Fabric on a single, complete platform” for a complete look at all of our FabCon and SQLCon announcements across both Fabric and our database offerings.  When you set up a scheduled job, the goal is usually to set … Continue reading “Get notified when scheduled jobs fail in Fabric (Generally Available)”  ( 6 min )
    Announcing the latest innovations in Fabric Data Factory: Apache Airflow jobs and pipelines
    Introduction The world of data integration is rapidly evolving, and staying up to date with the latest technologies is crucial for organizations seeking to make the most of their data assets. Available now are the newest innovations in Fabric Data Factory pipelines and Apache Airflow job orchestration, designed to empower data engineers, architects, and analytics … Continue reading “Announcing the latest innovations in Fabric Data Factory: Apache Airflow jobs and pipelines”  ( 7 min )
    How Stibo Systems’ MDM powers trusted data for analytics and AI in Microsoft Fabric (Preview)
    The preview of the Stibo Systems Master Data Management (MDM) workload on Microsoft Fabric which integrates enterprise customers’ master data and ingests it directly into Fabric OneLake through their DaaS (Data as a service) feature to unlock analytics and AI use-cases for them is now available.  ( 8 min )
    Sensitivity labels in Fabric for public APIs (Generally Available)
    To support advanced governance and automation scenarios, Sensitivity Labels are now exposed through Microsoft Fabric Public APIs. This enables developers, partners, and platform teams to programmatically get and manage sensitivity labels as part of information classification and AI workflows. Sensitivity labels in Fabric In Fabric, Sensitivity Labels (from Microsoft Purview Information Protection) help classify and … Continue reading “Sensitivity labels in Fabric for public APIs (Generally Available)”  ( 7 min )
  • Open

    The Durable Task Scheduler Consumption SKU is now Generally Available
    Today, we're excited to announce that the Durable Task Scheduler Consumption SKU has reached General Availability. Developers can now run durable workflows and agents on Azure with pay-per-use pricing, no storage to manage, no capacity to plan, and no idle costs. Just create a scheduler, connect your app, and start orchestrating. Whether you're coordinating AI agent workflows, processing event-driven pipelines, or running background jobs, the Consumption SKU is ready to go. GET STARTED WITH THE DURABLE TASK SCHEDULER CONSUMPTION SKU  Since launching the Consumption SKU in public preview last November, we've seen incredible adoption and have incorporated feedback from developers around the world to ensure the GA release is truly production ready. “The Durable Task Scheduler has become a fou…  ( 31 min )
  • Open

    Powering Event Driven Payments with Stripe and Azure Event Grid
    Introduction Modern commerce systems are increasingly event-driven. Payments, subscriptions, refunds, disputes, and customer updates all generate signals that downstream systems must react quickly and reliably. Stripe events give developers real-time visibility into what is happening inside their Stripe accounts. With the new Azure Event Grid destination for events from Stripe — now available in Public Preview — developers can now route those events directly into Azure and build scalable, event-driven architectures without managing webhook infrastructure or custom brokers.   Stripe events meet Azure Event Grid Stripe produces events for changes across a wide range of objects, including payments, customers, subscriptions, accounts, meters, and more, covering hundreds of distinct event type…  ( 28 min )
  • Open

    Continued Investment in Azure App Service
    Developers care deeply about the long-term trajectory of the platforms they build on. Predictability, transparency, and continued investment all factor into trust. Azure App Service remains in active development, with ongoing improvements to runtime support, infrastructure, deployment workflows, and integrations across the platform.  ( 4 min )

  • Open

    Labeling Files is Worth It | Speed & Protection Benefits in Microsoft Purview
    Classify your data, apply clear labels, and enforce protections that automatically adapt to human and AI interactions so you can reduce risk without slowing down workflows. Proactively monitor, assess, and respond to risk in real time. Use labeling and layered policies to stop accidental sharing, manage AI access, and maintain consistent protection across your organization.  Matt McSpirit, Microsoft Mechanics expert, joins Jeremy Chapman to share how to turn scattered data into actionable security that moves as fast as your team and AI. Scan your environment beyond standard detection.  Identify gaps where AI or big files might expose sensitive data. Get started with Microsoft Purview Information Protection. Reduce the risk of accidental sharing.  Label sensitive data, including propriet…  ( 62 min )
  • Open

    Modernize your ADF pipelines to unlock Fabric
    Moving your Azure Data Factory and Azure Synapse pipelines to Fabric Data Factory is now fast, easy, and free!  ( 6 min )
    Compute auto-scaling choices to better optimize price-performance for SQL databases in Microsoft Fabric (Preview)
    One of the most common pieces of feedback we hear from customers using SQL databases in Microsoft Fabric is the need for stronger cost control and predictable resource usage, especially in shared capacities. Today, SQL databases in Fabric automatically scale to meet workload demand. This delivers great performance, but in shared environments it can also … Continue reading “Compute auto-scaling choices to better optimize price-performance for SQL databases in Microsoft Fabric (Preview)”  ( 7 min )
  • Open

    Getting Started with Foundry Local: A Student Guide to the Microsoft Foundry Local Lab
    If you want to start building AI applications on your own machine, the Microsoft Foundry Local Lab is one of the most useful places to begin. It is a practical workshop that takes you from first-time setup through to agents, retrieval, evaluation, speech transcription, tool calling, and a browser-based interface. The material is hands-on, cross-language, and designed to show how modern AI apps can run locally rather than depending on a cloud service for every step. This blog post is aimed at students, self-taught developers, and anyone learning how AI applications are put together in practice. Instead of treating large language models as a black box, the lab shows you how to install and manage local models, connect to them with code, structure tasks into workflows, and test whether the res…  ( 54 min )
  • Open

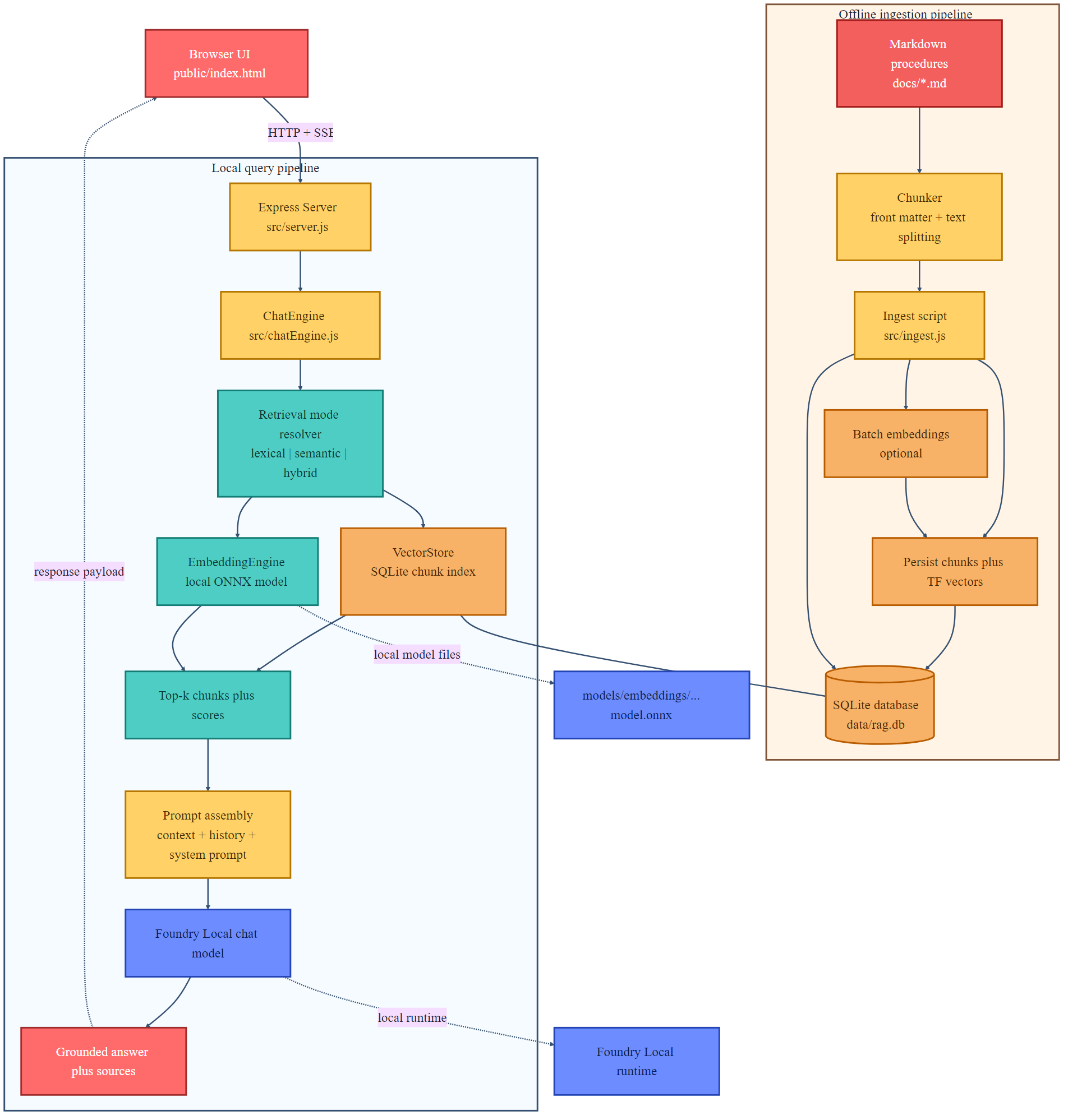
    Building Your First Local RAG Application with Foundry Local
    A developer's guide to building an offline, mobile-responsive AI support agent using Retrieval-Augmented Generation, the Foundry Local SDK, and JavaScript. Imagine you are a gas field engineer standing beside a pipeline in a remote location. There is no Wi-Fi, no mobile signal, and you need a safety procedure right now. What do you do? This is the exact problem that inspired this project: a fully offline RAG-powered support agent that runs entirely on your machine. No cloud. No API keys. No outbound network calls. Just a local language model, a local vector store, and your own documents, all accessible from a browser on any device. In this post, you will learn how it works, how to build your own, and the key architectural decisions behind it. If you have ever wanted to build an AI applicat…  ( 55 min )
  • Open

    Gain Visibility into Cloud Browser Usage with Browser Activity Logs in Playwright Workspaces
    Today, we're announcing a new feature to view the usage metrics for a browser session using the Browser Activity Logs in Playwright Workspaces. Modern test automation and browser-based workflows increasingly rely on cloud-hosted browsers. As teams scale their usage across test runs, automation tools, and AI-driven agents, visibility and traceability into browser usage become critical, not just for debugging, but also for cost awareness and governance. To address this, Browser Activity Logs in Playwright Workspaces provide a centralized view of every cloud browser session provisioned by Playwright Workspaces. In this post, we’ll walk through what Browser Activity Logs are, what insights they offer, and how you can access them from the Azure portal. What is a Browser Session? In Playwright W…  ( 31 min )

  • Open

    Autonomous Self-Healing for Azure VMware Solution Private Clouds
    Overview Azure VMware Solution operates a global fleet of production private clouds, each running a full VMware NSX and vCenter Server control plane. As an example, when a VMware NSX Manager cluster loses quorum, NSX can surface multiple related alarms, but the documented impact is more specific than a single simultaneous cascade: management and control-plane updates stop, cluster health may degrade, and some Edge or transport-node symptoms can follow, while existing Tier-0 dynamic routing generally remains operational. In summary, multiple symptoms may share an upstream fault and must be verified against cluster status, service health, storage, Compute Manager state, and transport-node connectivity. Without a model encoding directional dependency relationships between those layers, the al…  ( 41 min )
  • Open

    What AI Agents for Modernization Look Like in Practice
    We’ve all been put onto an initiative to “modernize” our company’s applications. But talk about a haphazard and confusing project to be put on. Apps are older than anyone first thought, there are dependencies nobody can explain, and business critical services blocked behind another team's roadmap. Yet all of them are competing for the same developers. It’s overwhelming! What can you do? AI agents are helping teams unravel the modernization maze. Mandy Whaley wrote a recent post introducing some of the latest tech let’s take a bit of a deeper look. Most teams do not have a one-app problem     GitHub Copilot modernization helps solve the problem of having to sort through several applications to modernize. You don’t have to be alone managing different complexities, dependencies, urgency, and…  ( 32 min )

  • Open

    Building the agentic future together at JDConf 2026
    JDConf 2026 is just weeks away, and I’m excited to welcome Java developers, architects, and engineering leaders from around the world for two days of learning and connection. Now in its sixth year, JDConf has become a place where the Java community compares notes on their real-world production experience: patterns, tooling, and hard-earned lessons you can take back to your team, while we keep moving the Java systems that run businesses and services forward in the AI era. This year’s program lines up with a shift many of us are seeing first-hand: delivery is getting more intelligent, more automated, and more tightly coupled to the systems and data we already own. Agentic approaches are moving from demos to backlog items, and that raises practical questions: what’s the right architecture, wh…  ( 35 min )
    Unit Testing Helm Charts with Terratest: A Pattern Guide for Type-Safe Validation
    Helm charts are the de facto standard for packaging Kubernetes applications. But here's a question worth asking: how do you know your chart actually produces the manifests you expect, across every environment, before it reaches a cluster? If you're like most teams, the answer is some combination of helm template eyeball checks, catching issues in staging, or hoping for the best. That's slow, error-prone, and doesn't scale. In this post, we'll walk through a better way: a render-and-assert approach to unit testing Helm charts using Terratest and Go. The result? Type-safe, automated tests that run locally in seconds with no cluster required. The Problem Let's start with why this matters. Helm charts are templates that produce YAML, and templates have logic: conditionals, loops, value overrid…  ( 41 min )
  • Open

    Introducing capacity overage: Flexibility when you need it most (Preview)
    If you haven’t already, check out Arun Ulag’s hero blog “FabCon and SQLCon 2026: Unifying databases and Fabric on a single, complete platform” for a complete look at all of our FabCon and SQLCon announcements across both Fabric and our database offerings.  Capacity overage, is a new opt‑in capability in Microsoft Fabric designed to help … Continue reading “Introducing capacity overage: Flexibility when you need it most (Preview)”  ( 6 min )
    Microsoft JDBC Driver for Microsoft Fabric Data Engineering (Generally Available)
    The enterprise-grade JDBC driver enables secure, flexible, and performant connectivity to Spark SQL workloads running in Microsoft Fabric, using Fabric’s Livy APIs as the execution layer.  ( 6 min )
    On-premises data gateway March 2026 release
    Here is the March 2026 release of the on-premises data gateway (version 3000.310).  ( 5 min )
    Mastering monitoring in Microsoft Fabric Data Warehouse
    Modern analytics workloads demand more than fast queries — they demand observability.  ( 10 min )
    On-premises data gateway February 2026 release
    Here is the February 2026 release of the on-premises data gateway (version 3000.306).  ( 5 min )
  • Open

    Building an Offline AI Interview Coach with Foundry Local, RAG, and SQLite
    How to build a 100% offline, AI-powered interview preparation tool using Microsoft Foundry Local, Retrieval-Augmented Generation, and nothing but JavaScript. Foundry Local 100% Offline RAG + TF-IDF JavaScript / Node.js Contents Introduction What is RAG and Why Offline? Architecture Overview Setting Up Foundry Local Building the RAG Pipeline The Chat Engine Dual Interfaces: Web & CLI Testing Adapting for Your Own Use Case What I Learned Getting Started Introduction Imagine preparing for a job interview with an AI assistant that knows your CV inside and out, understands the job you're applying for, and generates tailored questions, all without ever sending your data to the cloud. That's exactly what Interview Doctor does. Interview Doctor's web UI, a polished, dark-themed interface run…  ( 43 min )
  • Open

    Breaking Change Ahead: Graph API Updates to Sensitive Email Properties
    On 12/31/2026, we will begin restricting updates to sensitive properties on non-draft email messages (including subject, body, and recipients). Apps will need Mail-Advanced.ReadWrite (or .All / .Shared) with admin consent to continue modifying these fields. Review your current usage and update permissions now to avoid unexpected failures. The post Breaking Change Ahead: Graph API Updates to Sensitive Email Properties appeared first on Microsoft 365 Developer Blog.  ( 25 min )
  • Open

    Copy dashboards from Dashboards with Grafana to Azure Managed Grafana
    Azure Monitor Dashboards with Grafana provides an in‑portal Grafana experience optimized for Azure Monitor and managed Prometheus data. For many teams, that simplicity is exactly what they need. As observability practices mature, teams often need more than visualization: broader data source support, stronger security controls, and advanced workflows like Azure Managed Grafana MCP. Until now, moving dashboards from Dashboards with Grafana into Azure Managed Grafana often meant recreating them by hand or exporting JSON, extra friction when teams want to move faster. The new Copy to Managed Grafana experience removes that friction.   Introducing Copy to Managed Grafana from Azure Monitor Dashboards with Grafana Why a copy experience was needed Dashboards with Grafana and Azure Managed Grafana…  ( 28 min )

  • Open

    Upgrade your Synapse pipelines to Microsoft Fabric with confidence (Preview)
    To modernize workloads on Microsoft Fabric, bringing Synapse pipelines forward is a critical next step.  ( 7 min )
    Fabric notebooks support Lakehouse auto-binding in Git (Preview)
    Fabric notebooks now support lakehouse auto-binding when used with Git. It is designed to simplify multi-environment workflows and reduce the operational overhead of managing lakehouse references across development, test, and production workspaces.  ( 6 min )
    Fabric Notebooks: Resources Folder Support in Git
    Notebooks are rarely just a single file. Real-world notebook projects depend on supporting assets—such as reusable scripts, configuration files—that live alongside notebook code. While these files could be stored in a notebook’s built-in Resources folder, they were not included when committing notebooks to Git. This broke end-to-end source control and made CI/CD workflows harder to adopt.  ( 6 min )
    Customer-managed keys (CMK) in Fabric SQL Database (Generally Available)
    Customer-managed keys (CMK) in Fabric SQL Database is a major step forward in empowering organizations to take control of their data security and compliance.  ( 6 min )
    Unlocking financial insights with Capital Markets DataHub workload—A partner-led innovation in Microsoft Fabric (Preview)
    We are releasing the preview of a domain‑native data solution built as a workload in Fabric to power analytics and AI-enabled use-cases for capital markets and hedge fund customers in the finance industry. Financial institutions are moving fast to modernize their analytics stack and accelerate AI adoption, however in capital markets, data complexity remains the single biggest blocker to achieving that goal.  ( 8 min )
    From restricted to AI-ready: Preparing unstructured data directly in Microsoft Fabric with Tonic Textual (Generally Available)
    AI teams need to move quickly, but the reality is that most of the data they need simply isn’t ready for AI. In fact, Gartner predicts that through 2026, 60% of AI projects will be abandoned because they lack AI-ready data.  ( 7 min )
    Gain full visibility into your Copy jobs with Workspace Monitoring in Microsoft Fabric (Preview)
    Copy job is the go-to solution in Microsoft Fabric Data Factory for simplified data movement across multiple clouds. With native support for bulk copy, incremental copy, and change data capture (CDC) replication, it can handle a wide range of movement scenarios through an intuitive, easy-to-use experience.  ( 8 min )
    New migration experience from Azure Data Factory to Fabric (Preview)
    As more organizations standardize Microsoft Fabric for end-to-end analytics, upgrading existing Azure Data Factory (ADF) workloads is a key step in modernization.  ( 7 min )
  • Open

    Data Security Investigations in Microsoft Purview
    Search across massive volumes of files using natural language, pinpoint the highest risk content, and connect it to user activity to see the full scope of an incident.    Investigate and act in one workflow. Analyze content deeply across files, emails, and AI interactions, uncover hidden or unclassified sensitive data, and contain exposure fast. Proactively identify risks, respond to incidents with clarity, and mitigate impact before it spreads.  Christophe Fiessinger, Microsoft Purview Principal Squad Leader, joins Jeremy Chapman to walk through real-world investigation workflows — from scoping and analysis to mitigation and automation — so you can move faster and make more informed security decisions. Pinpoint high-risk files. Locate files hidden among hundreds of confidential document…  ( 60 min )
    Automate Data Security Triage & Posture | Agents in Microsoft Purview
    Cut through alert noise and focus on the risks that matter with Agents in Microsoft Purview. Use Data Security Triage Agent to prioritize incidents, investigate user activity with full context, and uncover hidden patterns that signal real threats. Identify and act on high-risk behavior, like data exfiltration or persistent access, before it leads to data loss. Detect sensitive data across your environment using natural language with Data Security Posture Agent. Analyze content to find what’s exposed, apply protections or restrict access, and surface hidden credentials, so you can take action and continuously reduce risk. Michelle Slotwinski, Microsoft Purview Senior Product Manager, shares how to stay ahead of data risk by turning investigation into proactive protection. Find it. Prioriti…  ( 47 min )
  • Open

    Langchain Multi-Agent Systems with Microsoft Agent Framework and Hosted Agents
    If you have been building AI agents with LangChain, you already know how powerful its tool and chain abstractions are. But when it comes to deploying those agents to production — with real infrastructure, managed identity, live web search, and container orchestration — you need something more. This post walks through how to combine LangChain with the Microsoft Agent Framework (azure-ai-agents) and deploy the result as a Microsoft Foundry Hosted Agent. We will build a multi-agent incident triage copilot that uses LangChain locally and seamlessly upgrades to cloud-hosted capabilities on Microsoft Foundry. Why combine LangChain with Microsoft Agent Framework? As a LangChain developer, you get excellent abstractions for building agents: the @tool decorator, RunnableLambda chains, and composabl…  ( 38 min )
    Build an Offline Hybrid RAG Stack with ONNX and Foundry Local
    If you are building local AI applications, basic retrieval augmented generation is often only the starting point. This sample shows a more practical pattern: combine lexical retrieval, ONNX based semantic embeddings, and a Foundry Local chat model so the assistant stays grounded, remains offline, and degrades cleanly when the semantic path is unavailable. Why this sample is worth studying Many local RAG samples rely on a single retrieval strategy. That is usually enough for a proof of concept, but it breaks down quickly in production. Exact keywords, acronyms, and document codes behave differently from natural language questions and paraphrased requests. This repository keeps the original lexical retrieval path, adds local ONNX embeddings for semantic search, and fuses both signals in a …  ( 42 min )
  • Open

    Shared Agent Context: How We Are Tackling Partner Agent Collaboration
    Your Azure SRE agent detects a spike in error rates. It triages with cloud-native telemetry, but the root cause trail leads into a third-party observability platform your team also runs. The agent can't see that data. A second agent can, one that speaks Datadog or Dynatrace or whatever your team chose. The two agents talk to each other using protocols like MCP or directly via an API endpoint and come up with a remediation. The harder question is what happens to the conversation afterward. TL;DR Two AI agents collaborate on incidents using two communication paths: a direct real-time channel (MCP) for fast investigation, and a shared memory layer that writes to systems your team already uses, like PagerDuty, GitHub Issues, or ServiceNow. No new tools to adopt. No ephemeral conversations that…  ( 36 min )
  • Open

    "No-Ops" Kafka Experience: Why Event Hubs is Your Default Destination for Streaming on Azure
    For many engineering teams, the promise of real-time data streaming is often overshadowed by the "operational tax" of maintaining the infrastructure. Managing an Apache Kafka® cluster traditionally means wrestling with broker patches, Zookeeper (or KRaft) orchestration, disk rebalancing, and the constant anxiety of manual scaling during peak loads. As a Product Manager for Azure Event Hubs, my conversations with customers usually start with a simple question: "How can I get the power of the Apache Kafka® ecosystem without the headache of managing it?" The answer is Azure Event Hubs. It isn’t just a service that talks to Kafka; it is the de facto way to run Kafka on Azure. If you are building on the Azure cloud, there is no longer a need to look at self-hosted, semi-managed, or complex virt…  ( 29 min )

  • Open

    Aspire on Azure App Service is now Generally Available
    Today we are announcing General Availability of Aspire on Azure App Service, making it easier to take distributed applications from local development to a fully managed production environment on Azure App Service. With the Aspire.Hosting.Azure.AppService package, you can define your hosting environment in code and deploy to App Service using the same AppHost model you already use for orchestration.   Aspire brings a code-first model for building, running, and deploying distributed applications, with AppHost as the place where services, dependencies, and topology are declared. On Azure App Service, this means developers can keep the familiar Aspire programming model while using a fully managed platform for hosting, security patching and scaling. You can read more about the benefits of Aspir…  ( 24 min )
    HTTP Triggers in Azure SRE Agent: From Jira Ticket to Automated Investigation
    Introduction Many teams run their observability, incident management, ticketing, and deployment on platforms outside of Azure—Jira, Opsgenie, Grafana, Zendesk, GitLab, Jenkins, Harness, or homegrown internal tools. These are the systems where alerts fire, tickets get filed, deployments happen, and operational decisions are made every day. HTTP Triggers make it easy to connect any of them to Azure SRE Agent—turning events from any platform into automated agent actions with a simple HTTP POST. No manual copy-paste, no context-switching, no delay between detection and response. In this blog, we'll demonstrate by connecting Jira to SRE Agent—so that every new incident ticket automatically triggers an investigation, and the agent posts its findings back to the Jira ticket when it's done. The Sc…  ( 52 min )
  • Open

    Use Copilot to create visuals in Real-Time Dashboards (Preview)
    Real-Time Dashboards in Microsoft Fabric give you a way to monitor live data and share insights with your team. Now, with Copilot integration in the dashboard editing experience, you can use natural language to create and modify visuals directly, no KQL expertise required.  ( 7 min )
    Industrial Analytics delivered at-scale: Powered by Fabric Real-Time Intelligence and Fusion Data Hub
    Industrial organizations generate a continuous stream of operational signals—temperature, pressure, flow, vibration, energy, and more. Much of that data is captured in plant historians, systems built to collect and store sensor and equipment data over long periods, often driven by compliance needs and operational reporting.  ( 7 min )
    SQL Server Management Studio (SSMS) 22.4.1 and GitHub Copilot in SSMS (Generally Available)
    GitHub Copilot in SQL Server Management Studio (SSMS) now offers a few highly requested features and several bug fixes based on feedback items. Check out the full release notes to learn about the complete list of updates in the 22.4.1 release. We appreciate you taking time to file issues, share your requests, and upvote items; you’ll notice your feedback helped us shape this release, and will help us continue to evolve the GitHub Copilot in SSMS integration.  ( 7 min )
    Explore, edit, and organize Item definitions and Fabric MCP server in VS Code
    If you haven’t already, check out Arun Ulag’s hero blog “FabCon and SQLCon 2026: Unifying databases and Fabric on a single, complete platform” for a complete look at all of our FabCon and SQLCon announcements across both Fabric and our database offerings.  We have been iterating quickly on the Fabric extension for Visual Studio Code … Continue reading “Explore, edit, and organize Item definitions and Fabric MCP server in VS Code”  ( 7 min )
    Workspace level IP firewall rules in Microsoft Fabric (Generally Available)
    If you haven’t already, check out Arun Ulag’s hero blog “FabCon and SQLCon 2026: Unifying databases and Fabric on a single, complete platform” for a complete look at all of our FabCon and SQLCon announcements across both Fabric and our database offerings.  In today’s increasingly connected data landscape, protecting access to sensitive data is more … Continue reading “Workspace level IP firewall rules in Microsoft Fabric (Generally Available)”  ( 6 min )
    Find and manage workspaces faster with workspace tags (Generally Available)
    Fabric Tags adds meaningful metadata so people can find the right content faster and organize it consistently.  ( 6 min )
    Invoke SSIS Package Activity in Microsoft Fabric (Preview)
    SQL Server Integration Services (SSIS) has been a cornerstone of enterprise data integration for decades, powering mission-critical ETL workloads across thousands of organizations worldwide. Now Invoke SSIS Package activity (Preview) in Data Factory in Microsoft Fabric, brings the power of your existing SSIS investments directly into Fabric’s unified SaaS analytics platform.  ( 8 min )
    Higher Performance with Copy job in Fabric Data Factory Auto Partitioning (Preview)
    Copy job is the go-to solution in Microsoft Fabric Data Factory for simplified data movement across multiple clouds. With native support for bulk copy, incremental copy, and change data capture (CDC) replication, it can handle a wide range of movement scenarios through an intuitive, easy-to-use experience.  ( 7 min )
    Simplifying data movement across multiple Clouds with richer CDC in Copy job in Fabric Data Factory Oracle source, Fabric Data Warehouse sink and SCD Type 2 (Preview)
    Copy job is the go-to solution in Microsoft Fabric Data Factory for simplified data movement across multiple clouds. With native support for bulk copy, incremental copy, and change data capture (CDC) replication, it can handle a wide range of movement scenarios through an intuitive, easy-to-use experience.  ( 11 min )
  • Open

    SharePoint Framework (SPFx) roadmap update – March 2026
    SPFx is powering the future of Microsoft 365 with AI driven portals and deep integrations across SharePoint Teams and Viva. The March 2026 update shares new features and the roadmap for the next evolution built for the AI era. This is a transparent community driven journey that we shape together. The post SharePoint Framework (SPFx) roadmap update – March 2026 appeared first on Microsoft 365 Developer Blog.  ( 29 min )
  • Open

    Aspire on Azure App Service is now Generally Available
    Today we are announcing General Availability of Aspire on Azure App Service, making it easier to take distributed applications from local development to a fully managed production environment on Azure App Service. With the Aspire.Hosting.Azure.AppService package, you can define your hosting environment in code and deploy to App Service using the same AppHost model you already use for orchestration.  ( 3 min )

  • Open

    Tenant level private link support for Microsoft Fabric API for GraphQL (Generally Available)
    Microsoft Fabric API for GraphQL now supports Tenant Level Private Link, delivering enterprise-grade network security to your data APIs. This highly requested feature enables organizations to access their GraphQL APIs through private connectivity, ensuring that data traffic never traverses the public internet.  ( 7 min )
    Configure and manage Activator rules directly in Eventstream (Preview)
    Customers use Eventstream in Microsoft Fabric to ingest and process streaming data at scale. They use Fabric Activator to monitor conditions and initiate actions when thresholds are met or specific patterns are detected. Now, we’re bringing these experiences closer together.  ( 6 min )
    SharePoint Site Picker for easily connecting SharePoint data in Microsoft Fabric (Preview)
    The SharePoint Site Picker simplifies the process by replacing the manual URL entry with a browsable and searchable dropdown menu. By enabling site discovery directly within Fabric, it helps prevent URL format errors, reduces connection issues, and allows you to concentrate on building your data integration instead of searching through SharePoint.  ( 6 min )
    Fabric CLI v1.5 is here (Generally Available)
    Since the open-source launch in October, the Fabric CLI has gained one-command deployments, first-class Power BI support, an AI agent execution layer, interactive REPL mode, Python 3.13 support, and contributions from community members whose code ships in the CLI you install today.  ( 12 min )
    Live connectivity in Migration Assistant for Fabric Data Warehouse (Preview)
    The live connectivity in Migration Assistant for Fabric Data Warehouse lets you connect directly to your source system and migrate object metadata into a new Fabric warehouse. This preview is designed to help you accelerate the migration and reduce upfront prep by eliminating the need to generate and upload a DACPAC for the metadata step.  ( 6 min )
    dbt+ Microsoft Fabric: A strategic investment in the modern analytics stack
    Modern analytics teams are adopting open, SQL-first data transformation, robust CI/CD and governance, and seamless integration across lakehouse and warehouse platforms. dbt is now the standard for analytics engineering, while Microsoft Fabric unifies data engineering, science, warehousing, and BI in OneLake.  ( 7 min )
    Outstanding connectivity for data movement in Fabric Data Factory
    In today’s data landscape, success depends not just on powerful analytics, but on how seamlessly and reliably you can move data across systems.  ( 8 min )
    What’s new with Fabric Activator: more connected and capabilities
    In our data-centric society, immediate responses have become a necessity rather than a choice. Fabric Activator for Microsoft Fabric enables organizations to move from passive monitoring to proactive action. By continuously monitoring streaming and event data, Activator helps you to automatically execute actions or send alerts whenever specific data conditions are met, ensuring timely and efficient operations.  ( 7 min )
    What’s next for Fabric IQ Ontology: The operational context that powers your AI agents (Preview)
    If you haven’t already, check out Arun Ulag’s hero blog “FabCon and SQLCon 2026: Unifying databases and Fabric on a single, complete platform” for a complete look at all of our FabCon and SQLCon announcements across both Fabric and our database offerings.  Since introducing Fabric IQ, we’ve seen growing momentum around how organizations are using … Continue reading “What’s next for Fabric IQ Ontology: The operational context that powers your AI agents (Preview)”  ( 8 min )
    Incremental copy gets more flexible: New watermark column types in Copy job in Fabric Data Factory (Generally Available)
    Copy job is the go-to solution in Microsoft Fabric Data Factory for simplified data movement across multiple clouds. With native support for bulk copy, incremental copy, and change data capture (CDC) replication, it can handle a wide range of movement scenarios through an intuitive, easy-to-use experience.  ( 7 min )
  • Open

    📢LangChain4j got a new video series
    We recently released a step-by-step course from simple chat to AI agents using LangChain4j 👉http://aka.ms/LangChain4j-for-Beginners Now watch the new 6️⃣part Video series with tons of hands-on demos. Let’s break down what you’ll learn. Introduction to LangChain4j Every journey starts with a working app. In this first session, you’ll connect to Azure OpenAI GPT-5, send your […] The post 📢LangChain4j got a new video series appeared first on Microsoft for Java Developers.  ( 24 min )
  • Open

    Step-by-Step: Deploy the Architecture Review Agent Using AZD AI CLI
    Hey everyone! I am Shivam Goyal, a Microsoft MVP, and I am super excited to share a project that will save you a massive amount of time. Have you ever built a brilliant AI agent in an afternoon, only to spend the next two weeks fighting with Docker containers, memory persistence, and cloud deployment scripts to get it running? In our previous post, we introduced the Architecture Review Agent, an open-source tool built on Microsoft Foundry that automatically converts messy architectural notes into structured risk assessments and interactive Excalidraw diagrams. But building an AI agent is only half the battle. Iterating on one and actually getting it running in a production-grade environment without losing your mind over infrastructure is a completely different story. The Problem with Agent…  ( 37 min )
  • Open

    Hosted Containers and AI Agent Solutions
    If you have built a proof-of-concept AI agent on your laptop and wondered how to turn it into something other people can actually use, you are not alone. The gap between a working prototype and a production-ready service is where most agent projects stall. Hosted containers close that gap faster than any other approach available today. This post walks through why containers and managed hosting platforms like Azure Container Apps are an ideal fit for multi-agent AI systems, what practical benefits they unlock, and how you can get started with minimal friction. The problem with "it works on my machine" Most AI agent projects begin the same way: a Python script, an API key, and a local terminal. That workflow is perfect for experimentation, but it creates a handful of problems the moment you …  ( 52 min )
  • Open

    Hosted Containers and AI Agent Solutions
    If you have built a proof-of-concept AI agent on your laptop and wondered how to turn it into something other people can actually use, you are not alone. The gap between a working prototype and a production-ready service is where most agent projects stall. Hosted containers close that gap faster than any other approach available today. This post walks through why containers and managed hosting platforms like Azure Container Apps are an ideal fit for multi-agent AI systems, what practical benefits they unlock, and how you can get started with minimal friction. The problem with "it works on my machine" Most AI agent projects begin the same way: a Python script, an API key, and a local terminal. That workflow is perfect for experimentation, but it creates a handful of problems the moment you …  ( 52 min )
  • Open

    What’s new with Microsoft in open-source and Kubernetes at KubeCon + CloudNativeCon Europe 2026
    At KubeCon + CloudNativeCon Europe 2026 in Amsterdam, we're making announcements that reflect the goal of bringing the operational maturity of Kubernetes to today's workloads and demands. The post What’s new with Microsoft in open-source and Kubernetes at KubeCon + CloudNativeCon Europe 2026 appeared first on Microsoft Open Source Blog.  ( 16 min )
  • Open

    Take Control of Every Message: Partial Failure Handling for Service Bus Triggers in Azure Functions
    The Problem: All-or-Nothing Batch Processing in Azure Service Bus Azure Service Bus is one of the most widely used messaging services for building event-driven applications on Azure. When you use Azure Functions with a Service Bus trigger in batch mode, your function receives multiple messages at once for efficient, high-throughput processing. But what happens when one message in the batch fails? Your function receives a batch of 50 Service Bus messages. 49 process perfectly. 1 fails. What happens? In the default model, the entire batch fails. All 50 messages go back on the queue and get reprocessed, including the 49 that already succeeded. This leads to: Duplicate processing — messages that were already handled successfully get processed again Wasted compute — you pay for re-executing wo…  ( 37 min )
    Get started with NeuBird Hawkeye MCP server in Azure SRE Agent
    Integrate NeuBird Hawkeye MCP with Azure SRE Agent TL;DR If your infrastructure spans multiple clouds say Azure and GCP, or Azure alongside any other cloud provider investigating incidents means jumping between completely separate consoles, log systems, and monitoring stacks. Azure SRE Agent now integrates with NeuBird Hawkeye via Model Context Protocol (MCP), so you can investigate incidents across all of your clouds and monitoring tools from a single conversation. Key benefits: 90-second investigations vs 3-4 hours of manual dashboard-hopping Multi-cloud support - Azure, GCP, and other cloud providers investigated from a single conversation 42 MCP tools across 7 categories for investigation, analysis, and remediation Real-time streaming progress - watch investigations unfold step-by-st…  ( 56 min )
    Migrating Ant Builds to Maven with GitHub Copilot app modernization
    Many legacy Java applications still rely on Apache Ant for building, packaging, and dependency management. While Ant remains flexible, it lacks the structured lifecycle, dependency resolution, and ecosystem support that modern build tools like Maven provide. Migrating from Ant to Maven improves maintainability, build reproducibility, IDE compatibility, and enables modern Java workflows such as dependency upgrades, framework updates, and containerization. GitHub Copilot app modernization accelerates this transition by analyzing an Ant‑based project, generating a migration plan, and applying transformations to produce a Maven‑based build aligned with modern Java tooling. What GitHub Copilot app modernization Supports GitHub Copilot app modernization can help teams: Detect Ant build scripts …  ( 29 min )
  • Open

    Azure Event Grid MQTT Broker: Enterprise-Grade Messaging for the Connected World
    Azure Messaging · What's New · March 2026 The Enterprise MQTT Brokerfor Every Connected Ecosystem Scale to millions of devices, enforce zero-trust security, and route real-time events across every service, system, and application — all on Azure's hyperscaler-grade messaging backbone. 1,000 msg/sec/session 5M+ concurrent connections 1 MB large message support TLS 1.2+ enforced encryption The Modern Broker for Every Connected Ecosystem Whether you're connecting vehicles, factory floors, edge devices, retail infrastructure, financial systems, or cloud-native services — Azure Event Grid MQTT Broker is the enterprise messaging backbone that scales from prototype to planet. With deep Azure integration, full MQTT compliance, and hyperscaler-grade security, it's the broker you ship on …  ( 62 min )

  • Open

    Code Optimizations for Azure App Service Now Available in VS Code
    Today we shipped a feature in the Azure App Service extension for VS Code that answers both questions: Code Optimizations, powered by Application Insights profiler data and GitHub Copilot. The problem: production performance is a black box You've deployed your .NET app to Azure App Service. Monitoring shows CPU is elevated, and response times are creeping up. You know something is slow, but reproducing production load patterns locally is nearly impossible. Application Insights can detect these issues, but context-switching between the Azure Portal and your editor to actually fix them adds friction. What if the issues came to you, right where you write code? What's new The Azure App Service extension now adds a Code Optimizations node directly under your .NET web apps in the Azure Resources…  ( 28 min )
  • Open

    How to get blob Total Blob Count and Total Capacity with Blob Inventory
    Table of Contents Approach Introduction to the Blob Inventory Service Steps to enable inventory report Support Documentation Disclaimer: Approach This article presents how to take advantage of the Blob Inventory service to get the total blob count and the total capacity per storage account, per container or per directory. I will present the steps to create the blob inventory rule and how to get the needed information without having to process the blob inventory rule results just by using the prefix match field. Additional support documentation it is presented at the end of the article. Introduction to the Blob Inventory Service Azure Storage blob inventory provides a list of the containers, blobs, blob versions, and snapshots in your storage account, along with their associated properti…  ( 37 min )
  • Open

    Business Events in Microsoft Fabric (Preview)
    Modern organizations generate countless signals as customers interact with applications; operations evolve, and market conditions change—but most of these signals remain locked in data and are often discovered too late for action. With Business Events in Microsoft Fabric (Preview), organizations can move from observing what happened to acting on what matters, in real time.  ( 7 min )
    Fabric CLI in Azure DevOps: automation without friction (Preview)
    Modern analytics platforms demand modern DevOps practices. As organizations standardize Azure DevOps for CI/CD, they expect seamless integration with the services that power their data and analytics workloads. With Microsoft Fabric, that expectation is fully met.  ( 7 min )
    Public APIs – bulk import and export items definition (Preview)
    Every Fabric item—whether a Notebook, Report, Semantic Model, Pipeline, or KQL Dashboard—has an underlying item definition: a portable, structured payload containing the item’s full configuration and content encoded in Base64. Bulk Import & Export APIs enables.  ( 9 min )
    Certificate and Proxy Support for VNET Data Gateway (Generally Available)
    Certificate and Proxy Support for VNET Data Gateway now delivers stronger security controls and greater network flexibility for enterprise and regulated environments.  ( 6 min )
    Dataflow Gen2: Variable Library integration in Microsoft Fabric (Generally Available)
    Production data integration requires more than functional transformations—it requires consistency across environments, repeatable deployments, and governance at scale. With Variable Library integration now generally available, Dataflow Gen2 supports enterprise‑grade CI/CD and ALM patterns by allowing centrally managed configuration values to be resolved at runtime.  ( 6 min )
    Connection Recency for improved audit and management (Preview)
    If you haven’t already, check out Arun Ulag’s hero blog “FabCon and SQLCon 2026: Unifying databases and Fabric on a single, complete platform” for a complete look at all of our FabCon and SQLCon announcements across both Fabric and our database offerings.  Introducing a new connection recency capability for connections (Preview), designed to improve audit … Continue reading “Connection Recency for improved audit and management (Preview)”  ( 6 min )
    PowerShell Module for Gateways with Expanded Automation Capabilities (Generally Available)
    The PowerShell module for gateways delivers a fully supported, enterprise-ready command surface for managing on-premises data gateways and VNET data gateways through automation and scripting.  ( 6 min )
    Batteries included: Database DevOps with SQL projects
    Database changes shouldn’t be the last manual step in your release process. As teams adopt DevOps practices to ship application code faster and more reliably, the database has remained a sticking point—manual scripts, inconsistent deployments, and limited visibility into what changed and when. SQL projects change that by making database schema a first-class citizen in source control, CI/CD pipelines, and collaborative development workflows.  ( 13 min )
    API for GraphQL source control and CI/CD support (Generally Available)
    Source control and deployment capabilities for the API for GraphQL in Microsoft Fabric Data Engineering are now available. This release improves reliability and performance for Fabric CI/CD and deployment pipelines, so you can version GraphQL artifacts in Git, collaborate through pull requests, and promote changes across environments with consistent governance.  ( 6 min )
    Graph-powered AI reasoning (Preview)
    As enterprises’ use of large language models (LLMs) evolve from generating text to driving decisions, the path to the answer has come to matter as much as the answer itself. Enterprises are moving beyond AI that merely generates responses toward systems for that reason, justify, and allow for inspection. This shift drives the need for AI that can ground explanations in each enterprise’s complex information environment, which requires the system to perform explicit reasoning over organizational, transactional, and behavioral relationships.  ( 8 min )
  • Open

    Microsoft Olive & Olive Recipes: A Practical Guide to Model Optimization for Real-World Deployment
    Why your model runs great on your laptop but fails in the real world You have trained a model. It scores well on your test set. It runs fine on your development machine with a beefy GPU. Then someone asks you to deploy it to a customer's edge device, a cloud endpoint with a latency budget, or a laptop with no discrete GPU at all. Suddenly the model is too large, too slow, or simply incompatible with the target runtime. You start searching for quantisation scripts, conversion tools, and hardware-specific compiler flags. Each target needs a different recipe, and the optimisation steps interact in ways that are hard to predict. This is the deployment gap. It is not a knowledge gap; it is a tooling gap. And it is exactly the problem that Microsoft Olive is designed to close. What is Olive? Oli…  ( 52 min )
  • Open

    Building real-world AI automation with Foundry Local and the Microsoft Agent Framework
    A hands-on guide to building real-world AI automation with Foundry Local, the Microsoft Agent Framework, and PyBullet. No cloud subscription, no API keys, no internet required. Why Developers Should Care About Offline AI Imagine telling a robot arm to "pick up the cube" and watching it execute the command in a physics simulator, all powered by a language model running on your laptop. No API calls leave your machine. No token costs accumulate. No internet connection is needed. That is what this project delivers, and every piece of it is open source and ready for you to fork, extend, and experiment with. Most AI demos today lean on cloud endpoints. That works for prototypes, but it introduces latency, ongoing costs, and data privacy concerns. For robotics and industrial automation, those t…  ( 52 min )
  • Open

    Important updates: GitHub Copilot support ending for JetBrains 2024.2 and 2024.3
    To deliver new features faster and continue improving stability and performance, GitHub Copilot plugin will end support for JetBrains IDEs versions 2024.2 and 2024.3. By focusing on newer versions, we can bring you new capabilities more quickly and ensure a high-quality experience.  Timeline of Deprecation  In the next few months, GitHub Copilot plugin will discontinue support for JetBrains IDEs […] The post Important updates: GitHub Copilot support ending for JetBrains 2024.2 and 2024.3 appeared first on Microsoft for Java Developers.  ( 25 min )

  • Open

    Introducing Bulk Export and Import APIs for CI/CD in Microsoft Fabric (Preview)
    If you haven’t already, check out Arun Ulag’s hero blog “FabCon and SQLCon 2026: Unifying databases and Fabric on a single, complete platform” for a complete look at all of our FabCon and SQLCon announcements across both Fabric and our database offerings.  Enterprise DevOps teams expect automation, repeatability, and full control over their release pipelines. … Continue reading “Introducing Bulk Export and Import APIs for CI/CD in Microsoft Fabric (Preview)”  ( 7 min )
    Introducing new Git developer experiences in Microsoft Fabric (Preview)
    If you haven’t already, check out Arun Ulag’s hero blog “FabCon and SQLCon 2026: Unifying databases and Fabric on a single, complete platform” for a complete look at all of our FabCon and SQLCon announcements across both Fabric and our database offerings.  Development teams use Git to work together and deliver reliably. In Microsoft Fabric, … Continue reading “Introducing new Git developer experiences in Microsoft Fabric (Preview)”  ( 7 min )

  • Open

    Instantly Run and Preview Functions in Microsoft Fabric Eventhouse: No Code Required
    If you haven’t already, check out Arun Ulag’s hero blog “FabCon and SQLCon 2026: Unifying databases and Fabric on a single, complete platform” for a complete look at all of our FabCon and SQLCon announcements across both Fabric and our database offerings.  Before, using an Eventhouse function required you to write KQL queries by hand. … Continue reading “Instantly Run and Preview Functions in Microsoft Fabric Eventhouse: No Code Required”  ( 6 min )
    Modernizing pipelines: New activities and innovations in Fabric Data Factory pipelines
    If you haven’t already, check out Arun Ulag’s hero blog “FabCon and SQLCon 2026: Unifying databases and Fabric on a single, complete platform” for a complete look at all of our FabCon and SQLCon announcements across both Fabric and our database offerings.  Introducing the Lakehouse utility suite in Fabric pipelines (Preview) A healthier, more reliable … Continue reading “Modernizing pipelines: New activities and innovations in Fabric Data Factory pipelines”  ( 6 min )
    Fabric Notebook Public APIs (Generally Available)
    If you haven’t already, check out Arun Ulag’s hero blog “FabCon and SQLCon 2026: Unifying databases and Fabric on a single, complete platform” for a complete look at all of our FabCon and SQLCon announcements across both Fabric and our database offerings.  Fabric Notebook Public APIs (Generally Available), enabling data engineers and data scientists to … Continue reading “Fabric Notebook Public APIs (Generally Available)”  ( 6 min )
    Building real-time, event-driven applications with Database CDC feeds and Fabric Eventstreams DeltaFlow (Preview)
    Modern business applications win by reacting immediately, serving recommendations as users interact, alerting teams when anomalies occur, or updating dashboards the second business events happen. At the heart of these experiences are operational databases, where every insert, update, or delete represents a meaningful event.  ( 8 min )
    Workspace Monitoring dashboard templates in Microsoft Fabric Eventhouse
    Fabric workspace monitoring provides rich telemetry across your workspace assets, including Eventhouses, Power BI Semantic Models, Data Engineering (GraphQL), and Mirrored Databases. The workspace monitoring data is stored in an Eventhouse, part of Fabric Real-Time Intelligence.  ( 6 min )
    Fabric Extensibility—Self Service Workload Publishing (Generally Available)
    Fabric Extensibility—Self-Service Workload Publishing now offers ISV partners a streamlined path to deliver innovation and value to customers. This feature simplifies the publishing, validation, and management of custom workloads within Microsoft Fabric, making it easier than ever for partners to share solutions and scale their impact.  ( 5 min )
    Fabric Extensibility—What’s new in Workload Management
    As the Fabric Extensibility ecosystem grows with partners publishing workloads and organizations building custom solutions, managing workloads at scale demands more than a single settings page. IT admins need centralized governance and a clear overview of what’s being used across the organization, and workspace teams need self-service agility.  ( 6 min )
    Maps in Microsoft Fabric (Generally Available)
    If you haven’t already, check out Arun Ulag’s hero blog “FabCon and SQLCon 2026: Unifying databases and Fabric on a single, complete platform” for a complete look at all of our FabCon and SQLCon announcements across both Fabric and our database offerings.  Everything happens somewhere When we envisioned Maps in Microsoft Fabric, our goal was … Continue reading “Maps in Microsoft Fabric (Generally Available)”  ( 7 min )
    Introducing the updated Copilot for data engineering and data science (Preview)
    If you haven’t already, check out Arun Ulag’s hero blog “FabCon and SQLCon 2026: Unifying databases and Fabric on a single, complete platform” for a complete look at all of our FabCon and SQLCon announcements across both Fabric and our database offerings.  Co-authors: Jene Zhang, Jenny Jiang, Qixiao Wang Context awareness built in and immediately … Continue reading “Introducing the updated Copilot for data engineering and data science (Preview)”  ( 7 min )
  • Open

    Heroku Entered Maintenance Mode — Here's Your Next Move
    Heroku has entered sustaining engineering — no new features, no new enterprise contracts. If you're running production workloads on the platform, you're probably thinking about what comes next. Azure Container Apps is worth a serious look. Scale-to-zero pricing, event-driven autoscaling, built-in microservice support, serverless GPUs, and an active roadmap — it's a container platform that handles everything from a simple web app to AI-native workloads, and you only pay for what you use. I migrated a real Heroku app to Container Apps to pressure-test the experience. Here's what I learned, what to watch out for, and how you can do it in an afternoon.   Why Container Apps is the natural next chapter The philosophy carries over directly. Where Heroku had git push, Container Apps has: az contai…  ( 40 min )
  • Open

    Zero Out Your Incident Queue - Human-led Microsoft Defender Experts for XDR
    Offload high-severity incidents, gain full visibility into every investigation, and follow clear, guided remediation steps so you can contain attacks quickly and confidently, day or night.  Extend your security operations with always-on managed detection and response and proactive threat hunting, so you can uncover hidden risks early, stop threats threats they spread, and strengthen your defenses to prevent future attacks.  Maynald Savatdy, Microsoft Defender Expert, shows how to detect, contain, and hunt threats across your environment with support from human experts. Stay protected at all hours.  Extend security coverage to nights, weekends, & holidays without staffing new shifts. Defender Experts for XDR includes managed detection and response and proactive threat hunting. Reduce resp…  ( 41 min )
  • Open

    Remote MCP Server preview in Microsoft Foundry
    Earlier this week we release the public preview for our Azure DevOps MCP Server. Today we are excited to let you know that the Azure DevOps MCP Server is now available to use in Microsoft Foundry. For those who are new to Foundry, Microsoft Foundry is a unified platform for building and managing AI powered […] The post Remote MCP Server preview in Microsoft Foundry appeared first on Azure DevOps Blog.  ( 24 min )

  • Open

    Proactive and incremental statistics refresh for Fabric Data Warehouse and SQL Analytics Endpoint
    If you haven’t already, check out Arun Ulag’s hero blog “FabCon and SQLCon 2026: Unifying databases and Fabric on a single, complete platform” for a complete look at all of our FabCon and SQLCon announcements across both Fabric and our database offerings.  In December, we released two new optimizations for statistics maintenance in the Fabric … Continue reading “Proactive and incremental statistics refresh for Fabric Data Warehouse and SQL Analytics Endpoint”  ( 7 min )
    Unlock insights from images and PDFs with multimodal support in Fabric AI functions (Preview)
    Fabric AI functions let you transform data into insights with a single line of code. Since going generally available, AI functions have helped customers dramatically accelerate their data workflows. We’re introducing multimodal support for AI functions (Preview), along with several exciting updates to help you get started faster and manage costs with confidence.  ( 9 min )
    Microsoft Fabric Extensibility Toolkit (Generally Available)
    This milestone marks a significant step in Microsoft’s commitment to building an open, extensible data platform—one where every organization can bring their own tools, applications, and data experiences natively into Fabric.  ( 8 min )
    Best Practices for Library Management with Fabric Environments
    Microsoft Fabric provides multiple ways to add and manage libraries when developing with Spark. With the recent release of Quick mode in Environments, Fabric now offers a more flexible, performance-oriented approach to library management. Choosing the right strategy can reduce publish time, speed up notebook startup, and improve production stability.  ( 7 min )
    Fabric Extensibility Toolkit: CI/CD, Remote Lifecycle Notifications, and Fabric Scheduler (Preview)
    Alongside the Microsoft Fabric Extensibility Toolkit (Generally Available), we are announcing three capabilities entering preview that complete the professional development story for Fabric workloads.  ( 9 min )
    From legacy to Fabric: A new guided migration experience through Spectral Core Fabric Workload (Preview)
    The release of the Spectral Core migration workload (Preview) for Microsoft Fabric introduces a more direct way to start and manage database migration scenarios from inside the Fabric experience.  ( 6 min )
    Third-party support for OneLake security
    As modern data lakes are built on open-source technology like Delta and Iceberg, customers expect to use the analytics engines and services that best fit their needs—without copying data or redefining security. This creates a clear requirement: security must be defined once and enforced consistently everywhere data is consumed.  ( 7 min )
    Extended Capabilities in Mirroring in Microsoft Fabric: Optional Enhancements to Core Mirroring
    Mirroring in Microsoft Fabric was built to remove the friction of traditional data integration. With a simple, zero‑ETL experience, customers can continuously replicate data from operational systems directly into OneLake—making that data instantly available for analytics, AI, and reporting across Fabric.  ( 7 min )
    Materialized Lake Views in Microsoft Fabric (Generally Available)
    If you haven’t already, check out Arun Ulag’s hero blog “FabCon and SQLCon 2026: Unifying databases and Fabric on a single, complete platform” for a complete look at all of our FabCon and SQLCon announcements across both Fabric and our database offerings.  Since introducing MLVs (Preview) at Build 2025, data engineers have used them to replace … Continue reading “Materialized Lake Views in Microsoft Fabric (Generally Available)”  ( 8 min )
  • Open

    ProvePresent: Ending Proxy Attendance with Azure Serverless & Azure OpenAI
    Problem Most schools use a smart‑card‑based attendance system where students tap their cards on a reader. However, this method is unreliable because students can give their cards to friends or simply tap and leave immediately. Teachers cannot accurately assess real student performance—whether high‑performing students are genuinely attending class or whether poor performance is due to actual absence. Another issue is that even if students are physically present in a lecture, teachers still cannot tell whether they are paying attention to the projector or actually learning. The current workaround is for teachers to override the attendance record by calling each student one by one, which is time‑consuming in large lectures and adds little educational value. It is also only a one‑time check, …  ( 39 min )
  • Open

    Introducing Azure Managed Grafana MCP: The Managed Telemetry Gateway for AI Agents
    AI agents are rapidly becoming a core part of how teams build, operate, and improve cloud systems, from coding assistants to autonomous remediation workflows. To deliver on that promise in the enterprise, agents need a secure, governed way to access real production telemetry. Azure Managed Grafana MCP lets AI agents securely query the same production telemetry you already connect to Azure Managed Grafana, like Azure Monitor metrics and logs, Application Insights, and Kusto, using your existing Azure RBAC and managed identities. How do you securely connect AI agents to real production telemetry, without standing up yet another piece of infrastructure? Today, enabling an agent to query systems like Azure Monitor, Application Insights, or Kusto often requires deploying and operating a self‑ho…  ( 32 min )
    Introducing Azure Managed Grafana MCP: The Managed Data Gateway for AI Agents
    AI agents are rapidly becoming a core part of how teams build, operate, and improve cloud systems, from coding assistants to autonomous remediation workflows. To deliver on that promise in the enterprise, agents need a secure, governed way to access real production telemetry. Azure Managed Grafana MCP lets AI agents securely query the same production telemetry you already connect to Azure Managed Grafana, like Azure Monitor metrics and logs, Application Insights, and Kusto, using your existing Azure RBAC and managed identities. How do you securely connect AI agents to real production telemetry, without standing up yet another piece of infrastructure? Today, enabling an agent to query systems like Azure Monitor, Application Insights, or Kusto often requires deploying and operating a self‑ho…  ( 32 min )
  • Open

    Authentication Tokens Are Not a Data Contract
    Authentication tokens exist to answer one question: is this caller authorized to do this? They are not intended to be a stable data interface, a schema you can depend on, or an input into application logic. If your application decodes tokens and reads claims from them, this is an important heads-up. Token Claims Were Never […] The post Authentication Tokens Are Not a Data Contract appeared first on Azure DevOps Blog.  ( 24 min )
  • Open

    The Swarm Diaries: What Happens When You Let AI Agents Loose on a Codebase
    The Idea Single-agent coding assistants are impressive, but they have a fundamental bottleneck: they think serially. Ask one to build a full CLI app with a database layer, a command parser, pretty output, and tests, and it’ll grind through each piece one by one. Industry benchmarks bear this out: AIMultiple’s 2026 agentic coding benchmark measured Claude Code CLI completing full-stack tasks in ~12 minutes on average, with other CLI agents ranging from 3 to 14 minutes depending on the tool. A three-week real-world test by Render.com found single-agent coding workflows taking 10–30 minutes for multi-file feature work. But these subtasks don’t depend on each other. A storage agent doesn’t need to wait for the CLI agent. A test writer doesn’t need to watch the renderer work. What if they all r…  ( 58 min )
  • Open

    Handling Long-Running Operations with Background Responses
    Handling Long-Running Operations with Background Responses AI agents powered by reasoning models can take minutes to work through complex problems — deep research, multi-step analysis, lengthy content generation. In a traditional request-response pattern, that means your client sits idle waiting for a connection that may time out, or worse, fails silently and loses all progress. […] The post Handling Long-Running Operations with Background Responses appeared first on Microsoft Agent Framework.  ( 28 min )

  • Open

    Changes to attachment IDs for inline images in Outlook add-ins
    Read how inline image attachments are handled when they’re programmatically added to a mail item's signature or body in Outlook on the web and the new Outlook for Windows The post Changes to attachment IDs for inline images in Outlook add-ins appeared first on Microsoft 365 Developer Blog.  ( 25 min )
  • Open

    Fabric Data Factory at FabCon Atlanta: Built for modern data integration
    If you haven’t already, check out Arun Ulag’s hero blog “FabCon and SQLCon 2026: Unifying databases and Fabric on a single, complete platform” for a complete look at all of our FabCon and SQLCon announcements across both Fabric and our database offerings.  At FabCon Atlanta, we’re doubling down on a simple truth: every successful analytics, … Continue reading “Fabric Data Factory at FabCon Atlanta: Built for modern data integration”  ( 12 min )
    From Azure Synapse and Azure Data Factory to Microsoft Fabric: The Next-Gen Analytics Leap
    If you haven’t already, check out Arun Ulag’s hero blog “FabCon and SQLCon 2026: Unifying databases and Fabric on a single, complete platform” for a complete look at all of our FabCon and SQLCon announcements across both Fabric and our database offerings.  Coauthor: Bogdan Crivat Across industries, organizations are rethinking their analytics foundation. The era … Continue reading “From Azure Synapse and Azure Data Factory to Microsoft Fabric: The Next-Gen Analytics Leap”  ( 9 min )
    The power of the Microsoft Fabric ecosystem: ISVs building natively on Fabric
    If you haven’t already, check out Arun Ulag’s hero blog “FabCon and SQLCon 2026: Unifying databases and Fabric on a single, complete platform” for a complete look at all of our FabCon and SQLCon announcements across both Fabric and our database offerings.  At Microsoft, we’ve always believed that platforms win when ecosystems thrive. Each year, … Continue reading “The power of the Microsoft Fabric ecosystem: ISVs building natively on Fabric”  ( 11 min )
    Introducing Planning in Microsoft Fabric IQ: From historical data to forecasting the future
    If you haven’t already, check out Arun Ulag’s hero blog “FabCon and SQLCon 2026: Unifying databases and Fabric on a single, complete platform” for a complete look at all of our FabCon and SQLCon announcements across both Fabric and our database offerings.  For years, organizations have invested heavily in analytics to understand what happened in … Continue reading “Introducing Planning in Microsoft Fabric IQ: From historical data to forecasting the future”  ( 9 min )
    FabCon and SQLCon 2026: What’s new in Microsoft OneLake
    If you haven’t already, check out Arun Ulag’s hero blog “FabCon and SQLCon 2026: Unifying databases and Fabric on a single, complete platform” for a complete look at all of our FabCon and SQLCon announcements across both Fabric and our database offerings.  As AI reshapes every industry, one reality is clear: data is no longer … Continue reading “FabCon and SQLCon 2026: What’s new in Microsoft OneLake”  ( 10 min )
    From unified data to decisive action: advancing supply chain autonomy with Microsoft Fabric and Auger
    Co-authored by: Dave Clark, Founder and CEO of Auger The platform shift is underway In a short period of time, Microsoft Fabric has emerged as one of the fastest growing analytics platforms in the industry, unifying data engineering, analytics, governance, and AI into a single, integrated experience. For many organizations, Fabric represents a long-awaited shift … Continue reading “From unified data to decisive action: advancing supply chain autonomy with Microsoft Fabric and Auger”  ( 8 min )
    Advancing Databases for the Next Generation of Applications
    If you haven’t already, check out Arun Ulag’s hero blog “FabCon and SQLCon 2026: Unifying databases and Fabric on a single, complete platform” for a complete look at all of our FabCon and SQLCon announcements across both Fabric and our database offerings.  New announcements from FabCon | SQLCon As organizations accelerate their AI adoption, the … Continue reading “Advancing Databases for the Next Generation of Applications”  ( 11 min )
    On-premises data gateway auto-update (admin triggered) (Generally Available)
    If you haven’t already, check out Arun Ulag’s hero blog “FabCon and SQLCon 2026: Unifying databases and Fabric on a single, complete platform” for a complete look at all of our FabCon and SQLCon announcements across both Fabric and our database offerings.  The on-premises data gateway auto-update (admin triggered), this capability gives administrators greater control … Continue reading “On-premises data gateway auto-update (admin triggered) (Generally Available)”  ( 6 min )
    Trusted AI starts with Microsoft Fabric: Unified real-time intelligence and IQ context
    If you haven’t already, check out Arun Ulag’s hero blog “FabCon and SQLCon 2026: Unifying databases and Fabric on a single, complete platform” for a complete look at all of our FabCon and SQLCon announcements across both Fabric and our database offerings.  Modern businesses operate in environments where conditions change continuously, and many decisions cannot … Continue reading “Trusted AI starts with Microsoft Fabric: Unified real-time intelligence and IQ context”  ( 13 min )
  • Open

    After Ingress NGINX: Migrating to Application Gateway for Containers
    If you're running Ingress NGINX on AKS, you've probably seen the announcements by now. The community Ingress Nginx project is being retired, upstream maintenance ends in March 2026, and Microsoft's extended support for the Application Routing add-on runs out in November 2026. A requirement to migrate to another solution is inevitable. There are a few places you can go. This post focuses on Application Gateway for Containers: what it is, why it's worth the move, and how to actually do it. Microsoft has also released a migration utility that handles most of the translation work from your existing Ingress resources, so we'll cover that too. Ingress NGINX Retirement Ingress NGINX has been the default choice for Kubernetes HTTP routing for years. It's reliable, well-understood, and it appears i…  ( 52 min )
    Building an Enterprise Platform for Inference at Scale
    Architecture Decisions With the optimization stack in place, the next layer of decisions is architectural — how you distribute compute across GPUs, nodes, and deployment environments to match your model size and traffic profile. GPU Parallelism Strategy on AKS Strategy How It Works When to Use Tradeoff Tensor Parallelism Splits weight matrices within each layer across GPUs (intra-layer sharding); all GPUs participate in every forward pass. Model exceeds single-GPU memory (e.g., 70B on A100 GPUs once weights, KV cache, runtime overhead are included)  Inter-GPU communication overhead; requires fast interconnects (NVLink on ND-series) — costly to scale beyond a single node without them Pipeline Parallelism Distributes layers sequentially across nodes, with each stage processing…  ( 37 min )

  • Open

    Azure DevOps Remote MCP Server (public preview)
    When we released the local Azure DevOps MCP Server, it gave customers a way to connect Azure DevOps data with tools like Visual Studio and Visual Studio Code through GitHub Copilot Chat. The next step was to make this experience easier to get started with and to enable it for services that support only remote […] The post Azure DevOps Remote MCP Server (public preview) appeared first on Azure DevOps Blog.  ( 26 min )
  • Open

    Porting C++ from IBM Power to x86: Solving Silent Endianness Corruption with C++and Github Copilot
    Migrating C++ applications from IBM Power Systems to Azure x86 involves a subtle but critical architectural difference that is the byte order. When legacy code compiled for Big-Endian hardware is recompiled for Little-Endian x86 without modification, multi-byte integers silently corrupt. There are no compile errors, no runtime exceptions, just wrong values in production. This guide walks through the endianness challenge, demonstrates a practical refactoring workflow using GitHub Copilot, and provides a companion repository you can use immediately. Why this migration is different C++ code written for IBM Power (OS/400, IBM i) compiles for virtually every platform. The language is not the problem. The problem is how decades of development on a Big-Endian, vertically scaled, single-system arc…  ( 48 min )
  • Open

    Resiliency Patterns for Azure Front Door: Field Lessons
    Abstract Azure Front Door (AFD) sits at the edge of Microsoft’s global cloud, delivering secure, performant, and highly available applications to users worldwide. As adoption has grown—especially for mission‑critical workloads—the need for resilient application architectures that can tolerate rare but impactful platform incidents has become essential. This article summarizes key lessons from Azure Front Door incidents in October 2025, outlines how Microsoft is hardening the platform, and—most importantly—describes proven architectural patterns customers can adopt today to maintain business continuity when global load‑balancing services are unavailable. Who this is for This article is intended for: Cloud and solution architects designing mission‑critical internet‑facing workloads Platform …  ( 35 min )
  • Open

    Foundry IQ: Give Your AI Agents a Knowledge Upgrade
    If you’re learning to build AI agents, you’ve probably hit a familiar wall: your agent can generate text, but it doesn’t actually know anything about your data. It can’t look up your documents, search across your files, or pull facts from multiple sources to answer a real question. That’s the gap Foundry IQ fills. It gives your AI agents structured access to knowledge, so they can retrieve, reason over, and synthesize information from real data sources instead of relying on what’s baked into the model. Why Should You Care? As a student or early-career developer, understanding how AI systems work with external knowledge is one of the most valuable skills you can build right now. Retrieval-Augmented Generation (RAG), knowledge bases, and multi-source querying are at the core of every product…
  • Open

    Announcing the IQ Series: Foundry IQ
    AI agents are rapidly becoming a new way to build applications. But for agents to be truly useful, they need access to the knowledge and context that helps them reason about the world they operate in. That’s where Foundry IQ comes in. Today we’re announcing the IQ Series: Foundry IQ, a new set of developer-focused episodes exploring how to build knowledge-centric AI systems using Foundry IQ. The series focuses on the core ideas behind how modern AI systems work with knowledge, how they retrieve information, reason across sources, synthesize answers, and orchestrate multi-step interactions. Instead of treating retrieval as a single step in a pipeline, Foundry IQ approaches knowledge as something that AI systems actively work with throughout the reasoning process. The IQ Series breaks down t…  ( 28 min )
  • Open

    Health-Aware Failover for Azure Container Registry Geo-Replication
    Azure Container Registry (ACR) supports geo-replication: one registry resource with active-active (primary-primary), write-enabled geo-replicas across multiple Azure regions. You can push or pull through any replica, and ACR asynchronously replicates content and metadata to all other replicas using an eventual consistency model. For geo-replicated registries, ACR exposes a global endpoint like contoso.azurecr.io; that URL is backed by Azure Traffic Manager, which routes requests to the replica with the best network performance profile (usually the closest region). That's the promise. But TM routing at the global endpoint was latency-aware, not fully workload-health-aware: it could see whether the regional front door responded, but not whether that region could successfully serve real pull …  ( 45 min )

  • Open

    Microsoft Foundry Model Router: A Developer's Guide to Smarter AI Routing
    Introduction When building AI-powered applications on Azure, one of the most impactful decisions you make isn't about which model to use, it's about how your application selects models at runtime. Microsoft Foundry Model Router, available through Microsoft Foundry, automatically routes your inference requests to the best available model based on prompt complexity, latency targets, and cost efficiency. But how do you know it's actually routing correctly? And how do you compare its behavior across different API paths? That's exactly the problem RouteLens solves. It's an open-source Node.js CLI and web-based testing tool that sends configurable prompts through two distinct Azure AI runtime paths and produces a detailed comparison of routing decisions, latency profiles, and reliability metrics…  ( 42 min )
  • Open

    From Prototype to Production: Building a Hosted Agent with AI Toolkit & Microsoft Foundry
    From Prototype to Production: Building a Hosted Agent with AI Toolkit & Microsoft Foundry Agentic AI is no longer a future concept — it’s quickly becoming the backbone of intelligent, action-oriented applications. But while it’s easy to prototype an AI agent, taking it all the way to production requires much more than a clever prompt. In this blog post - and the accompanying video tutorial - we walk through the end-to-end journey of an AI engineer building, testing, and operationalizing a hosted AI agent using AI Toolkit in Visual Studio Code and Microsoft Foundry. The goal is to show not just how to build an agent, but how to do it in a way that’s scalable, testable, and production ready. The scenario: a retail agent for sales and inventory insights To make things concrete, the demo uses …  ( 31 min )

  • Open

    March Patches for Azure DevOps Server
    We are releasing patches for our self‑hosted product, Azure DevOps Server. We strongly recommend that all customers stay on the latest, most secure version of Azure DevOps Server. The latest release, Azure DevOps Server, is available from the download page. This patch addresses an issue introduced in the original Azure DevOps Server release that, under […] The post March Patches for Azure DevOps Server appeared first on Azure DevOps Blog.  ( 23 min )
  • Open

    Introducing Azure Managed Grafana 12
    In this release, Azure Managed Grafana makes it easier to tighten access with current-user Entra authentication, speed up Azure Monitor logs exploration, and level up Prometheus and database monitoring experiences. What’s new in Azure Managed Grafana 12 Use current-user Entra authentication for supported Azure data sources to query with the signed-in user’s permissions. Analyze Azure Monitor logs faster with a new query builder and improved visualization and Explore experiences. Explore Prometheus metrics with improved drill-down, prefix and suffix filters, group-by label support, plus OpenTelemetry and native histogram support. Use updated, pre-built database monitoring dashboards for Azure PostgreSQL, Azure SQL, and SQL Managed Instance (SQL MI). Advanced authentication: query with cur…  ( 28 min )

  • Open

    A Practical Path Forward for Heroku Customers with Azure
    On February 6, 2026, Heroku announced it is moving to a sustaining engineering model focused on stability, security, reliability, and ongoing support. Many customers are now reassessing how their application platforms will support today’s workloads and future innovation. Microsoft is committed to helping customers migrate and modernize applications from platforms like Heroku to Azure. Comprehensive Application Platform  Azure offers a cloud-native application platform for web apps, APIs, event-driven systems, serverless, containers, and AI Apps that is developer friendly, backed by a global infrastructure and extensive enterprise experience. Azure supports millions of applications on a global scale across industries. Azure Container Apps enables teams to run serverless, containerized micr…  ( 31 min )
    Proactive Health Monitoring and Auto-Communication Now Available for Azure Container Registry
    Today, we're introducing Azure Container Registry's (ACR) latest service health enhancement: automated auto-communication through Azure Service Health alerts. When ACR detects degradation in critical operations—authentication, image push, and pull—your teams are now proactively notified through Azure Service Health, delivering better transparency and faster communication without waiting for manual incident reporting. For platform teams, SRE organizations, and enterprises with strict SLA requirements, this means container registry health events are now communicated automatically and integrated into your existing incident management and observability workflows. Background: Why Registry Availability Matters Container registries sit at the heart of modern software delivery. Every CI/CD pipelin…  ( 28 min )
  • Open

    What’s New in Agent Skills: Code Skills, Script Execution, and Approval for Python
    Code-Defined Skills, Script Execution, and Approval for Agent Skills in Python When we introduced Agent Skills for Microsoft Agent Framework, you could package domain expertise as file-based skill directories and have agents discover and load them on demand. Now, the Python SDK takes skills further — you can define skills entirely in code, let agents […] The post What’s New in Agent Skills: Code Skills, Script Execution, and Approval for Python appeared first on Microsoft Agent Framework.  ( 27 min )
    Agent Harness in Agent Framework
    Agent harness is the layer where model reasoning connects to real execution: shell and filesystem access, approval flows, and context management across long-running sessions. With Agent Framework, these patterns can now be built consistently in both Python and .NET. In this post, we’ll look at three practical building blocks for production agents: Local shell harness […] The post Agent Harness in Agent Framework appeared first on Microsoft Agent Framework.  ( 28 min )
  • Open

    Microsoft at JavaOne: Empowering Java developers to lead the next era of AI
    Java has powered some of the world’s most mission‑critical systems for decades and that’s a big part of why we’re excited to be back with the community at JavaOne 2026 (March 17–19 in Redwood City). At Microsoft, we get to work with Java teams every day: folks shipping at massive scale, running on tight SLAs, […] The post Microsoft at JavaOne: Empowering Java developers to lead the next era of AI appeared first on Microsoft for Java Developers.  ( 27 min )

  • Open

    From insight to action: Bringing Fabric Activator into Ontology with Rules
    With the introduction of Rules in Ontology, Fabric IQ takes a step forward in connecting business operations to real-time action by integrating Fabric Activator directly into Ontology. Fabric IQ brings context to your data. Activator in Fabric IQ operationalizes your ontology. What are Ontology Rules with Fabric Activator? Ontology Rules let you define conditions and … Continue reading “From insight to action: Bringing Fabric Activator into Ontology with Rules”  ( 5 min )
    Deploy SQL databases in Fabric from VS Code: No more context switching
    Making schema changes in your SQL databases often means working across a few different steps. You write code in VS Code, then move over to the Fabric portal to find your workspace, locate your database, and deploy your changes. Sometimes that means exporting a script and running it manually. Sometimes it’s copy‑paste into the query … Continue reading “Deploy SQL databases in Fabric from VS Code: No more context switching”  ( 7 min )
    Operationalizing Agentic Applications with Microsoft Fabric
    Agentic apps are moving quickly from prototypes to real workloads. But once you go beyond a proof of concept (POC), the hard part isn’t getting an agent to respond; it’s knowing what the agent did, whether it was safe and correct, and how it’s impacting the business. Let’s explore what it takes to operationalize agentic … Continue reading “Operationalizing Agentic Applications with Microsoft Fabric”  ( 9 min )
  • Open

    Basic Network Troubleshooting in Linux
    This blog covers basic Linux network troubleshooting with core open source tools and a practical automation script.  ( 8 min )
  • Open

    Building a Multi-Agent On-Call Copilot with Microsoft Agent Framework
    Four AI agents, one incident payload, structured triage in under 60 seconds  powered by Microsoft Agent Framework and Foundry Hosted Agents. Multi-Agent Microsoft Agent Framework Foundry Hosted Agents Python SRE / Incident Response When an incident fires at 3 AM, every second the on-call engineer spends piecing together alerts, logs, and metrics is a second not spent fixing the problem. What if an AI system could ingest the raw incident signals and hand you a structured triage, a Slack update, a stakeholder brief, and a draft post-incident report, all in under 10 seconds? That’s exactly what On-Call Copilot does. In this post, we’ll walk through how we built it using the Microsoft Agent Framework, deployed it as a Foundry Hosted Agent, and discuss the key design decisions that make multi…  ( 52 min )
  • Open

    Temporary rollback: build identities can access Advanced Security: read alerts again
    If you use build service identities like Project Collection Build Service to call Advanced Security APIs, the Advanced Security permission changes in Sprint 269 broke that. We restricted API access for build identities as a security improvement but failed to provide an early notice for customers that relied upon this for various automations. We’re rolling […] The post Temporary rollback: build identities can access Advanced Security: read alerts again appeared first on Azure DevOps Blog.  ( 25 min )
  • Open

    Azure Copilot Migration Agent
    Migration and modernization are complex, involving multiple decisions that determine cost, risk, and long‑term success. The timelines stretch and momentum is lost due to fragmented tools and manual planning. For most organizations, this is a continuous motion driven by shifting demands, security pressures, and the need to innovate faster without disrupting what already works. With the release of Azure Copilot Migration Agent, this process is now guided and accelerated with insight‑driven decisions. The migration agent collaborates with GitHub Copilot to support faster and at-scale modernization. Migration Agent delivers three core capabilities that simplify and accelerate migration planning. Confidence before you move: Quick Insights without exposure A successful transformation starts wit…  ( 27 min )

  • Open

    From Single Apps to Scale Solutions: How AI Agents Scale Modernization
    AI is rewriting the modernization playbook. Over the past few years, AI has changed software development faster than anything we’ve seen in decades. And it’s not just about writing code faster. AI is reducing the day-to-day friction that slows teams down: upgrades, migrations, test failures, brittle pipelines, incident response, and the ever-growing backlog of technical debt. That operational drag keeps teams stuck maintaining systems instead of building what’s next. Agentic DevOps makes this shift practical. Software agents can now help across every stage of the application lifecycle, from planning and refactoring to testing, deployment, and running production systems. The real question organizations face is no longer if they should modernize, but how to modernize safely, continuously, an…  ( 32 min )
  • Open

    Implementing the Backend-for-Frontend (BFF) / Curated API Pattern Using Azure API Management
    Modern digital applications rarely serve a single type of client. Web portals, mobile apps, partner integrations, and internal tools often consume the same backend services—yet each has different performance, payload, and UX requirements. Exposing backend APIs directly to all clients frequently leads to over-fetching, chatty networks, and tight coupling between UI and backend domain models. This is where a Curated API or Backend for Frontend API design pattern becomes useful.  What Is the Backend-for-Frontend (BFF) Pattern? The Backend-for-Frontend (BFF)—also known as the Curated API pattern—solves this problem by introducing a client-specific API layer that shapes, aggregates, and optimizes data specifically for the consuming experience. There is very good architectural guidance on this a…  ( 37 min )
  • Open

    Implementing the Backend-for-Frontend (BFF) / Curated API Pattern Using Azure API Management
    Modern digital applications rarely serve a single type of client. Web portals, mobile apps, partner integrations, and internal tools often consume the same backend services—yet each has different performance, payload, and UX requirements. Exposing backend APIs directly to all clients frequently leads to over-fetching, chatty networks, and tight coupling between UI and backend domain models. This is where a Curated API or Backend for Frontend API design pattern becomes useful.  What Is the Backend-for-Frontend (BFF) Pattern? The Backend-for-Frontend (BFF)—also known as the Curated API pattern—solves this problem by introducing a client-specific API layer that shapes, aggregates, and optimizes data specifically for the consuming experience. There is very good architectural guidance on this a…  ( 37 min )
  • Open

    Implementing the Backend-for-Frontend (BFF) / Curated API Pattern Using Azure API Management
    Modern digital applications rarely serve a single type of client. Web portals, mobile apps, partner integrations, and internal tools often consume the same backend services—yet each has different performance, payload, and UX requirements. Exposing backend APIs directly to all clients frequently leads to over-fetching, chatty networks, and tight coupling between UI and backend domain models. This is where a Curated API or Backend for Frontend API design pattern becomes useful.  What Is the Backend-for-Frontend (BFF) Pattern? The Backend-for-Frontend (BFF)—also known as the Curated API pattern—solves this problem by introducing a client-specific API layer that shapes, aggregates, and optimizes data specifically for the consuming experience. There is very good architectural guidance on this a…  ( 37 min )

  • Open

    The Agent that investigates itself
    Azure SRE Agent handles tens of thousands of incident investigations each week for internal Microsoft services and external teams running it for their own systems. Last month, one of those incidents was about the agent itself. Our KV cache hit rate alert started firing. Cached token percentage was dropping across the fleet. We didn't open dashboards. We simply asked the agent. It spawned parallel subagents, searched logs, read through its own source code, and produced the analysis. First finding: Claude Haiku at 0% cache hits. The agent checked the input distribution and found that the average call was ~180 tokens, well below Anthropic’s 4,096-token minimum for Haiku prompt caching.  Structurally, these requests could never be cached. They were false positives. The real regression was in C…  ( 56 min )
    What It Takes to Give SRE Agent a Useful Starting Point
    In our latest posts, The Agent that investigates itself and Azure SRE Agent Now Builds Expertise Like Your Best Engineer Introducing Deep Context, we wrote about a moment that changed how we think about agent systems. Azure SRE Agent investigated a regression in its own prompt cache, traced the drop to a specific PR, and proposed fixes. What mattered was not just the model. What mattered was the starting point. The agent had code, logs, deployment history, and a workspace it could use to discover the next piece of context. That lesson forced an uncomfortable question about onboarding. If a customer finishes setup and the agent still knows nothing about their app, we have not really onboarded them. We have only created a resource. So for the March 10 GA release, we rebuilt onboarding around…  ( 54 min )
    What's new in Azure SRE Agent in the GA release
    Azure SRE Agent is now generally available (read the GA announcement). . After months in preview with teams across Microsoft and early customers, here's what's shipping at GA. We use SRE Agent in our team We built SRE Agent to solve our own operational problems first. It investigates our regressions, triages errors daily, and turns investigations into reusable knowledge. Every capability in this release was shaped from those learnings. → The Agent That Investigates Itself What's new at GA Redesigned onboarding — useful on day one Can a new agent become useful the same day you set it up? That's the bar we designed around. Connect code, logs, incidents, Azure resources, and knowledge files in a single guided flow. → What It Takes to Give an SRE Agent a Useful Starting Point Deep Context …  ( 26 min )
    Agent Hooks: Production-Grade Governance for Azure SRE Agent
    Introduction Azure SRE Agent helps engineering teams automate incident response, diagnostics, and remediation tasks. But when you're giving an agent access to production systems—your databases, your Kubernetes clusters, your cloud resources—you need more than just automation. You need governance. Today, we're diving deep into Agent Hooks, the built-in governance framework in Azure SRE Agent that lets you enforce quality standards, prevent dangerous operations, and maintain audit trails without writing custom middleware or proxies. Agent Hooks work by intercepting your SRE Agent at critical execution points—before it responds to users (Stop hooks) or after it executes tools (PostToolUse hooks). You define the rules once in your custom agent configuration, and the SRE Agent runtime enforces …  ( 49 min )
    Azure SRE Agent Now Builds Expertise Like Your Best Engineer Introducing Deep Context
    What if SRE Agent already knew your system before the next incident? Your most experienced SRE didn't become an expert overnight. Day one: reading runbooks, studying architecture diagrams, asking a lot of questions. Month three: knowing which services are fragile, which config changes cascade, which log patterns mean real trouble. Year two: diagnosing a production issue at 2 AM from a single alert because they'd built deep, living context about your systems.  That learning process, absorbing documentation, reading code, handling incidents, building intuition from every interaction is what makes an expert.  Azure SRE Agent could do the same thing  From pulling context to living in it  Azure SRE Agent already connects to Azure Monitor, PagerDuty, and ServiceNow. It queries Kusto logs, checks…  ( 38 min )
    Announcing general availability for the Azure SRE Agent
    Today, we’re excited to announce the General Availability (GA) of Azure SRE Agent— your AI‑powered operations teammate that helps organizations improve uptime, reduce incident impact, and cut operational toil by accelerating diagnosis and automating response workflows.  This GA release represents a fundamental leap forward—shaped by feedback from hundreds of preview customers—in how agentic AI can be applied to cloud operations, so teams can spend less time firefighting and more time delivering new capabilities. Microsoft runs Azure SRE Agent across its own services — 1,300+ agents deployed, 35,000+ incidents mitigated, and over 20,000  engineering hours saved every month. The same platform is now generally available to every customer. What’s new with the GA milestone Preview customers hel…  ( 33 min )
    Microsoft Azure at KubeCon Europe 2026 | Amsterdam, NL - March 23-26
    Microsoft Azure is coming back to Amsterdam for  KubeCon + CloudNativeCon Europe 2026 in two short weeks, from March 23-26! As a Diamond Sponsor, we have a full week of sessions, hands-on activities, and ways to connect with the engineers behind AKS and our open-source projects. Here's what's on the schedule: Azure Day with Kubernetes: 23 March 2026 Before the main conference begins, join us at Hotel Casa Amsterdam for a free, full-day technical event built around AKS (registration required for entry - capacity is limited!). Whether you're early in your Kubernetes journey, running clusters at scale, or building AI apps, the day is designed to give you practical guidance from Microsoft product and engineering teams. Morning sessions cover what's new in AKS, including how teams are building…  ( 44 min )
  • Open

    ExtractLabel: Schema-driven unstructured data extraction with Fabric AI Functions
    Most enterprise data lives in free text – tickets, contracts, feedback, clinical notes, and more. It holds critical information but doesn’t fit into the structured tables that pipelines expect. Traditionally, extracting structure meant rule-based parsers that break with every format to change, or custom NLP models that take weeks to build. LLMs opened new possibilities, … Continue reading “ExtractLabel: Schema-driven unstructured data extraction with Fabric AI Functions”  ( 10 min )
  • Open

    Build a Fully Offline RAG App with Foundry Local: No Cloud Required
    A practical guide to building an on-device AI support agent using Retrieval-Augmented Generation, JavaScript, and Microsoft Foundry Local. The Problem: AI That Can't Go Offline Most AI-powered applications today are firmly tethered to the cloud. They assume stable internet, low-latency API calls, and the comfort of a managed endpoint. But what happens when your users are in an environment with zero connectivity  a gas pipeline in a remote field, a factory floor, an underground facility? That's exactly the scenario that motivated this project: a fully offline RAG-powered support agent that runs entirely on a laptop. No cloud. No API keys. No outbound network calls. Just a local model, a local vector store, and domain-specific documents  all accessible from a browser on any device. The Ga…  ( 45 min )
  • Open

    Getting Started with Behave: Writing Cucumber Tests in VS Code
    What is Behave? Behave is a BDD test framework for Python that allows you to write tests in plain English using Given–When–Then syntax, backed by Python step definitions.  Key benefits: Human‑readable test scenarios using Gherkin Strong alignment between business requirements and test automation Easy integration with CI/CD pipelines Lightweight and IDE‑friendly Prerequisites Before getting started, ensure you have the following installed: Python 3.10+ Visual Studio Code Basic understanding of Python Familiarity with BDD concepts (Given / When / Then) Steps Download the sample demo zip from github download Step 1: Create a Virtual Environment and activate it. python -m venv venv .venv\Scripts\activate Install Dependencies pip install behave requests Step 2: Install VS Code Extensions To…  ( 27 min )

  • Open

    Build business understanding with Dataverse in Microsoft 365 Copilot
    Microsoft 365 Copilot is now embedded as an in-app sidecar within Power Apps, Dynamics 365 Sales, and Dynamics 365 Customer Service—removing the need to switch between apps to find context or complete steps.  The post Build business understanding with Dataverse in Microsoft 365 Copilot appeared first on Microsoft 365 Developer Blog.  ( 26 min )
  • Open

    Stop Burning Money in Azure Storage
    Audience: Engineers, Architects, FinOps teams (and anyone whose finance team sends "friendly" cost emails)   Your blobs called. They want to talk about your spending habits. Look, we've all been there. You spin up a storage account, dump everything into Hot tier, and walk away feeling productive. Six months later, your finance team sends you a cost report that looks like a phone number. Let's fix that — without a 47-page whitepaper. ──────────────────────────────────────────────────────────── 1. Not Everything Deserves the Hot Tier  Hot tier is like first-class on a flight. Great for things that actually fly often. But that compliance PDF from 2019? It doesn't need a window seat and champagne. Azure offers five access tiers — each with a different storage vs. access cost trade-off: Tier…  ( 39 min )
  • Open

    Modernizing On‑Prem File Servers: Azure Storage Mover and File Sync
    Azure File Sync is a hybrid cloud storage service that centralizes on-premises file shares into Azure Files while preserving the experience of a local Windows file server. It installs an agent on Windows Server(s) to cache and sync files to an Azure file share (the cloud backend). Key features include cloud tiering (keeping only hot files on-prem and tiering cold data to Azure) and multi-site synchronization, so changes propagate across servers via the cloud. In essence, Azure File Sync transforms your file server into a cache for Azure, providing continuous two-way sync between on-premises and the Azure file share. Azure Storage Mover is a fully managed migration service used to transfer file data into Azure Storage (Azure Blob containers or Azure file shares) with minimal downtime. It wo…

  • Open

    The LLM Inference Optimization Stack: A Prioritized Playbook for Enterprise Teams
    The Solutions — An Optimization Stack for Enterprise Inference The optimizations below are ordered by implementation priority — starting with the highest-leverage. The Three-Layer Serving Stack Most enterprise LLM deployments operate across three layers, each responsible for a different part of the inference pipeline. Understanding which layer a bottleneck belongs to is often the fastest path to improving inference performance. Azure Kubernetes Service (AKS) orchestrates the infrastructure — GPU nodes, networking, and container lifecycle. Ray Serve provides the distributed model serving layer — handling request routing, autoscaling, batching, replica placement, and multi-model serving. Inference engines such as vLLM execute the model forward passes and implement token-generation optimizat…
  • Open

    Prepare your add-in for Outlook ribbon improvements
    We’re improving how add-ins appear on the ribbon in Outlook on the web and the new Outlook on Windows. These updates make add-ins easier to find and align the experience across Outlook clients. The post Prepare your add-in for Outlook ribbon improvements appeared first on Microsoft 365 Developer Blog.  ( 25 min )

  • Open

    MCP vs mcp-cli: Dynamic Tool Discovery for Token-Efficient AI Agents
    Introduction The AI agent ecosystem is evolving rapidly, and with it comes a scaling challenge that many developers are hitting context window bloat. When building systems that integrate with multiple MCP (Model Context Protocol) servers, you're forced to load all tool definitions upfront—consuming thousands of tokens just to describe what tools could be available. mcp-cli: a lightweight tool that changes how we interact with MCP servers. But before diving into mcp-cli, it's essential to understand the foundational protocol itself, the design trade-offs between static and dynamic approaches, and how they differ fundamentally. Part 1: Understanding MCP (Model Context Protocol) What is MCP? The Model Context Protocol (MCP) is an open standard for connecting AI agents and applications to exte…
  • Open

    MCP vs mcp-cli: Dynamic Tool Discovery for Token-Efficient AI Agents
    Introduction The AI agent ecosystem is evolving rapidly, and with it comes a scaling challenge that many developers are hitting context window bloat. When building systems that integrate with multiple MCP (Model Context Protocol) servers, you're forced to load all tool definitions upfront—consuming thousands of tokens just to describe what tools could be available. mcp-cli: a lightweight tool that changes how we interact with MCP servers. But before diving into mcp-cli, it's essential to understand the foundational protocol itself, the design trade-offs between static and dynamic approaches, and how they differ fundamentally. Part 1: Understanding MCP (Model Context Protocol) What is MCP? The Model Context Protocol (MCP) is an open standard for connecting AI agents and applications to exte…
  • Open

    Decision Matrix: API vs MCP Tools — The Great Integration Showdown 🥊
    Audience: Engineers + Stakeholders (and anyone who's ever argued about API architecture at lunch)Date: March 2026Author: Sabyasachi Samaddar Purpose Somewhere, right now, two engineers are arguing about the "right" way to call an API. One swears by raw HTTP. The other just discovered MCP and thinks it's the greatest thing since 'git blame'. A third quietly uses their custom SDK and wonders why anyone would do it differently. This document settles the argument — with data, not opinions. It provides a fact-based, honest comparison of three approaches for integrating with backend APIs: Custom REST API — the bare-knuckles fighter. You, a URL, and sheer willpower. Custom SDK / Client Library — the Swiss Army knife. You build the library; consumers use it. Custom MCP Server (Model Context Proto…
  • Open

    Even simpler to Safely Execute AI-generated Code with Azure Container Apps Dynamic Sessions
    AI agents are writing code. The question is: where does that code run? If it runs in your process, a single hallucinated import os; os.remove('/') can ruin your day. Azure Container Apps dynamic sessions solve this with on-demand sandboxed environments — Hyper-V isolated, fully managed, and ready in milliseconds. Thanks to your feedback, Dynamic Sessions are now easier to use with AI via MCP. Agents can quickly start a session interpreter and safely run code – all using a built-in MCP endpoint. Additionally - new starter samples show how to invoke dynamic sessions from Microsoft Agent Framework with code interpreter and with a custom container for even more versatility.    What Are Dynamic Sessions? A session pool maintains a reservoir of pre-warmed, isolated sandboxes. When your app needs…
  • Open

    Powering secure private network streaming to Fabric with Eventstream connectors (Preview)
    Data is a critical asset for organizations, providing the insights needed to inform and accelerate business decisions. In today’s fast-paced environment, access to real-time data is increasingly essential. The data is generated across many areas of the business, including IoT device telemetry, application monitoring, and financial transactions. As the volume of real-time data continues to … Continue reading “Powering secure private network streaming to Fabric with Eventstream connectors (Preview)”  ( 9 min )

  • Open

    Data Driven Analytics for Responsible Business Solutions, learning how to work with Power BI
    Introduction In this blog post, we will be showcasing the project that we have worked on for the last couple of weeks. Here, we analysed a dataset using Power BI and its machine learning capabilities. For this, we were given the fictitious case of VenturaGear. The company was faced with the challenge of new competition, and it was our job to provide a data-driven insight into customer behaviour, feedback, and preferences. The objective was to support more effective customer targeting by identifying patterns and segments that could inform strategic decision-making, while ensuring ethical and responsible use of data.  Before we jump into the course and our final results, we would like to introduce ourselves and the roles we had. Product Owner: Kylie Eggen Hello everyone! My name is Kylie, an…
  • Open

    Building High-Performance Agentic Systems
    Most enterprise chatbots fail in the same quiet way. They answer questions. They impress in demos. And then they stall in production. Knowledge goes stale. Answers cannot be audited. The system cannot act beyond generating text. When workflows require coordination, execution, or accountability, the chatbot stops being useful. Agentic systems exist because that model is insufficient. Instead of treating the LLM as the product, agentic architecture embeds it inside a bounded control loop: plan → act (tools) → observe → refine The model becomes one component in a runtime system with explicit state management, safety policies, identity enforcement, and operational telemetry. This shift is not speculative. A late-2025 MIT Sloan Management Review / BCG study reports that 35% of organizations hav…

  • Open

    Update to required permissions for Semantic Models in Fabric Data Agents
    We’re announcing an update to the permissions required to interact with semantic models in Fabric data agents. Today: As a creator, you must have access to the workspace where the semantic model lives and Build permission on the semantic model to add semantic model to a data agent. As a consumer, you need Read access … Continue reading “Update to required permissions for Semantic Models in Fabric Data Agents”  ( 5 min )
  • Open

    Building Generative Pages in Power Platform
    Artificial Intelligence is now embedded across the Power Platform, and Generative Pages are among its most significant innovations. Instead of manually arranging controls, configuring forms, linking views, or writing Power Fx expressions, creators can now describe their requirements in plain language. Power Apps then converts those instructions into a complete, responsive, and data-enabled page. This article explains how to build Generative Pages step by step, explores the technology behind them, shares practical prompt-writing tips, and compares them with conventional page designs. Understanding Generative Pages Generative Pages offer an AI-powered way to design pages in model-driven apps. Using natural language, makers can request complete layouts that automatically connect to Dataverse …
  • Open

    Agents in Microsoft Intune | Automate Policy Creation, Troubleshooting & Fix Guidance
    Automate device and security policy management by turning written compliance requirements into Intune policies. Use natural language to draft, refine, and deploy configuration profiles, review AI-generated recommendations with confidence scores, and stay in full control before publishing to your environment.  Reduce risk and manual effort by automatically evaluating admin change requests and blocking harmful scripts before deployment. Prioritize vulnerabilities from Defender, translate them into actionable Intune remediation steps, and schedule ongoing fixes.  Jason Githens, Microsoft Intune Principal GPM, shares how to move from reactive security work to continuous, proactive protection. Note: At the time of publishing this video, the Change Review Agent and Policy Configuration Agent are…  ( 45 min )

  • Open

    Migrating to the next generation of Virtual Nodes on Azure Container Instances (ACI)
    Azure Container Instances (ACI) is a fully-managed serverless container platform which gives you the ability to run containers on-demand without provisioning infrastructure. Virtual Nodes on ACI allows you to run Kubernetes pods managed by an AKS cluster in a serverless way on ACI instead of traditional VM‑backed node pools. From a developer’s perspective, Virtual Nodes look just like regular Kubernetes nodes, but under the hood the pods are executed on ACI’s serverless infrastructure, enabling fast scale‑out without waiting for new VMs to be provisioned. This makes Virtual Nodes ideal for bursty, unpredictable, or short‑lived workloads where speed and cost efficiency matter more than long‑running capacity planning. The newer Virtual Nodes v2 implementation modernises this capability by re…  ( 40 min )
    Inference at Enterprise Scale: Why LLM Inference Is a Capital Allocation Problem
    Most enterprise AI conversations focus on model selection and fine-tuning. The harder problem — and the one that determines whether AI investments produce returns or just costs — is inference: serving those models reliably, at scale, under real production load. For organizations running millions of daily requests across copilots, analytics pipelines, and agentic workflows, inference is what drives cloud spend. It is not purely an infrastructure decision. At scale, it becomes a capital allocation decision. Microsoft and Anyscale recently announced a strategic partnership that brings Ray — the open-source distributed compute framework powering AI workloads at scale — directly into Azure Kubernetes Service (AKS) as an Azure Native Integration. Azure customers can provision and manage Anyscale…
    Part 1: Inference at Enterprise Scale: Why LLM Inference Is a Capital Allocation Problem
    Part I: The Challenges — Why Inference Is Hard Challenge 1: The Pareto Frontier — You Cannot Optimize Everything Simultaneously Enterprise inference teams run into the same constraint regardless of stack: accuracy, latency, and cost are interdependent. Improving one almost always pressures the others. A larger model improves accuracy but increases latency and GPU costs. A smaller model reduces cost but risks quality degradation. Aggressive optimization for speed sacrifices depth of reasoning. These pressures play out across three dimensions that define every inference architecture: Dimension 1: Model quality (accuracy). The baseline capability curve. Larger models, better fine-tuning, and RAG shift you to a higher-quality frontier. Dimension 2: Throughput per GPU (cost). Tokens per GPU-hou…  ( 37 min )
  • Open

    The Hidden Architecture of Nano Architectures
    Why does the same prompt, on the same checkpoint, with temperature set to zero, sometimes produce a different answer only when the system is under real load?If you have ever watched token three flip and then watched the whole completion diverge, you already know this is not a product bug. It is a systems fact. Here is the thing. In production, you did not deploy a model.You deployed a runtime that selects an execution plan under constraints. The weights are inside that plan. The behavior is the plan. I’m Hazem Ali — Microsoft AI MVP, Distinguished AI and ML Engineer and Architect, and Founder and CEO of Skytells. I’ve built and led engineering work that turns deep learning research into production systems that survive real-world constraints. I speak at major conferences and technical commu…  ( 189 min )
  • Open

    Giving Your AI Agents Reliable Skills with the Agent Skills SDK
    AI agents are becoming increasingly capable, but they often do not have the context they need to do real work reliably. Your agent can reason well, but it does not actually know how to do the specific things your team needs it to do. For example, it cannot follow your company's incident response playbook, it does not know your escalation policy, and it has no idea how to page the on-call engineer at 3 AM. There are many ways to close this gap, from RAG to custom tool implementations. Agent Skills is one approach that stands out because it is designed around portability and progressive disclosure, keeping context window usage minimal while giving agents access to deep expertise on demand. What is Agent Skills? Agent Skills is an open format for giving agents new capabilities and expertise. …  ( 42 min )
  • Open

    Give Your Agents Domain Expertise with Agent Skills in Microsoft Agent Framework
    You can now equip your Microsoft Agent Framework agents with portable, reusable skill packages that provide domain expertise on demand — without changing a single line of your agent’s core instructions. With built-in skills providers for both .NET and Python, your agents can discover and load Agent Skills at runtime, pulling in only the context […] The post Give Your Agents Domain Expertise with Agent Skills in Microsoft Agent Framework appeared first on Microsoft Agent Framework.  ( 29 min )
    Give Your Agents Domain Expertise with Agent Skills in Microsoft Agent Framework
    You can now equip your Microsoft Agent Framework agents with portable, reusable skill packages that provide domain expertise on demand — without changing a single line of your agent’s core instructions. With the new FileAgentSkillsProvider, available for both .NET and Python, your agents can discover and load Agent Skills at runtime, pulling in only the […] The post Give Your Agents Domain Expertise with Agent Skills in Microsoft Agent Framework appeared first on Semantic Kernel.  ( 29 min )

  • Open

    Evaluate Power Query Programmatically in Microsoft Fabric (Preview)
    Power Query has long been at the center of data preparation across Microsoft products—from Excel and Power BI to Dataflows and Fabric. We’re introducing a major evolution: the ability to execute Power Query programmatically through a public API. This capability turns Power Query into a programmable data transformation engine that can be invoked on demand … Continue reading “Evaluate Power Query Programmatically in Microsoft Fabric (Preview)”  ( 8 min )

  • Open

    Updates to Team Calendar extension
    We are excited to release a new update to the Team Calendar extension. This update includes a series of visual refinements across the extension, introducing a more consistent design language, smoother transitions when expanding and collapsing sections, improved contrast for better readability, an updated color palette aligned with Azure DevOps, and clearer, more consistent icons […] The post Updates to Team Calendar extension appeared first on Azure DevOps Blog.  ( 24 min )
  • Open

    Engineering and algorithmic interventions for multimodal post-training at Microsoft scale
    Aditya Challapally leads post-training research and infrastructure for Copilot agent capabilities that process millions of multimodal interactions. This post builds on the diagnostics from Diagnosing instability in production-scale agent reinforcement learning with the engineering and algorithmic interventions we developed to get the best results out of post training at scale. Post-training multimodal agents at scale […] The post Engineering and algorithmic interventions for multimodal post-training at Microsoft scale appeared first on Engineering@Microsoft.  ( 30 min )

  • Open

    JCON Europe 2026: Java Modernization, Performance, and AI
    Java is the backbone of enterprise software engineering, and the conversations happening around it right now are the most exciting they’ve been in years. From AI-assisted development workflows to Kubernetes performance tuning, the community is moving fast – and JCON Europe 2026 is one of those places where those conversations belong. This year, Microsoft is […] The post JCON Europe 2026: Java Modernization, Performance, and AI appeared first on Microsoft for Java Developers.  ( 26 min )
  • Open

    Fabric Influencers Spotlight February 2026
    Welcome to the February 2026 edition of the Fabric Influencers Spotlight, a recurring monthly post here to shine a bright light on the places on the internet where Microsoft MVPs & Fabric Super Users are doing some amazing work on all aspects of Microsoft Fabric. The Microsoft Fabric Community team has created the Fabric Influencers Spotlight to … Continue reading “Fabric Influencers Spotlight February 2026”  ( 9 min )
  • Open

    Creating a Fun Multi-Agent Content Strategy System with Microsoft Agent Framework
    That's what we're building in this tutorial. Using Microsoft Agent Framework, we'll create a multi-agent system where three specialised AI agents collaborate to help gaming content creators craft posts that actually perform. One agent generates platform-native content. Another evaluates it the way TikTok's, Twitter's, or YouTube's recommendation algorithm would. A third reacts as a real audience member, complete with the slang, biases, and short attention span of an actual person scrolling their feed. I have named the simulation app Viral or Fail, and by the end of this tutorial you'll have a working tool that demonstrates some of the most important patterns in multi-agent system design: role specialisation, structured evaluation, iterative feedback loops, and tool integration with externa…  ( 64 min )
  • Open

    Optimising AI Costs with Microsoft Foundry Model Router
    Microsoft Foundry Model Router analyses each prompt in real-time and forwards it to the most appropriate LLM from a pool of underlying models. Simple requests go to fast, cheap models; complex requests go to premium ones, all automatically. I built an interactive demo app so you can see the routing decisions, measure latencies, and compare costs yourself. This post walks through how it works, what we measured, and when it makes sense to use. The Problem: One Model for Everything Is Wasteful Traditional deployments force a single choice: StrategyUpsideDownside Use a small modelFast, cheapStruggles with complex tasks Use a large modelHandles everythingOverpay for simple tasks Build your own routerFull controlMaintenance burden; hard to optimise Most production workloads are mixed-comple…  ( 42 min )
  • Open

    Azure Container Registry Premium SKU Now Supports 100 TiB Storage
    Today, we're excited to announce that Azure Container Registry Premium SKU now supports up to 100 TiB of registry storage—a 2.5x increase from the previous 40 TiB limit, and a 5x increase from the original 20 TiB limit just two years ago. We've also improved geo-replication data sync speed, reducing data sync times for new replicas. We're also introducing an updated Portal experience for storage capacity visibility—a long-standing customer request. You can now monitor your storage consumption directly from the Monitoring tab in the Azure Portal Overview blade, making it easier to track usage against your registry limits. Imagine you're managing container infrastructure for a large enterprise. Your teams have embraced containerization, migrating critical workloads from VMs to containers fo…  ( 30 min )
  • Open

    AI in Windows 11
    Access Copilot and agents right from the taskbar; find answers across your files, email, and meetings, and turn ideas into polished content using voice or text. AI is right there where you already work, so you can move faster, stay in your flow, and make better decisions without switching context, opening other apps or moving to the browser.  And if you do have a Copilot+ PC, you can use fluid voice dictation across apps, find files with natural language search, take action on anything on your screen, and refine writing anywhere, even offline.  Jeremy Chapman, Microsoft 365 Director, shows how whether you’re planning projects, collaborating with teammates, or building solutions, you can move faster, stay focused, and turn context into real outcomes. Stop searching across apps.  New Copilo…  ( 47 min )

  • Open

    Exploring Azure Face API: Facial Landmark Detection and Real-Time Analysis with C#
    In today’s world, applications that understand and respond to human facial cues are no longer science fiction—they’re becoming a reality in domains like security, driver monitoring, gaming, and AR/VR. With Azure Face API, developers can leverage powerful cloud-based facial recognition and analysis tools without building complex machine learning models from scratch. In this blog, we’ll explore how to use C#  to detect faces, identify key facial landmarks, estimate head pose, track eye and mouth movements, and process real-time video streams. Using OpenCV for visualization, we’ll show how to overlay landmarks, draw bounding boxes, and calculate metrics like Eye Aspect Ratio (EAR) and Mouth Aspect Ratio (MAR)—all in real time. You'll learn to: Set up Azure Face API Detect 27 facial landmarks…  ( 60 min )
  • Open

    Stop Drawing Architecture Diagrams Manually: Meet the Open-Source AI Architecture Review Agents
    Hey everyone! I am Shivam Goyal, a Microsoft MVP, and I am super excited to share a project that is going to save you a massive amount of time. Designing software architecture is arguably one of the most creative and enjoyable parts of engineering. Documenting it, reviewing it for security flaws, and keeping the diagrams updated as the system evolves? Not so much. We have all been there. You sketch out a brilliant microservices architecture on a whiteboard, take a blurry photo of it, and spend the next three hours wrestling with boxes, arrows, and alignment tools. By the time you finally get to the actual security and risk review, the architecture has already changed. What if you could just explain your system in plain English, or point a tool to a messy README, and instantly get a priorit…  ( 38 min )
  • Open

    Announcing new public preview capabilities in Azure Monitor pipeline
    Azure Monitor pipeline, similar to ETL (Extract, Transform, Load) process, enhances traditional data collection methods. It streamlines data collection from various sources through a unified ingestion pipeline and utilizes a standardized configuration approach that is more efficient and scalable.  As Azure Monitor pipeline is used in more complex and security‑sensitive environments — including on‑premises infrastructure, edge locations, and large Kubernetes clusters — certain patterns and challenges show up consistently. Based on what we’ve been seeing across these deployments, we’re sharing a few new capabilities now available in public preview. These updates focus on three areas that tend to matter most at scale: secure ingestion, control over where pipeline instances run, and processing…  ( 31 min )
  • Open

    Get started with PagerDuty MCP server and PagerDuty SRE Agent in Azure SRE Agent
    Overview The PagerDuty MCP server is a cloud-hosted bridge between your PagerDuty account and Azure SRE Agent. Once configured, it enables real-time interaction with incidents, on-call schedules, services, teams, escalation policies, event orchestration, incident workflows, status pages, and more through natural language. All actions respect the permissions of the user account associated with the API token. The server uses Streamable HTTP transport with a single Authorization custom header for authentication. Azure SRE Agent connects directly to the PagerDuty-hosted endpoint—no npm packages, local proxies, or container deployments are required. Since there is no dedicated PagerDuty connector type in the portal, you use the generic MCP server (User provided connector) option and configure t…  ( 81 min )
    Get started with PagerDuty MCP server in Azure SRE Agent
    Get started with PagerDuty MCP server in Azure SRE Agent Connect Azure SRE Agent to PagerDuty's incident management platform using the official PagerDuty MCP server for incidents, on-call schedules, services, escalation policies, and more. Overview The PagerDuty MCP server is a cloud-hosted bridge between your PagerDuty account and Azure SRE Agent. Once configured, it enables real-time interaction with incidents, on-call schedules, services, teams, escalation policies, event orchestration, incident workflows, status pages, and more through natural language. All actions respect the permissions of the user account associated with the API token. The server uses Streamable HTTP transport with a single Authorization custom header for authentication. Azure SRE Agent connects directly to the Page…  ( 71 min )
    Get started with Datadog MCP server in Azure SRE Agent
    Overview The Datadog MCP server is a cloud-hosted bridge between your Datadog organization and Azure SRE Agent. Once configured, it enables real-time interaction with logs, metrics, APM traces, monitors, incidents, dashboards, and other Datadog data through natural language. All actions respect your existing Datadog RBAC permissions. The server uses Streamable HTTP transport with two custom headers (DD_API_KEY and DD_APPLICATION_KEY) for authentication. Azure SRE Agent connects directly to the Datadog-hosted endpoint—no npm packages, local proxies, or container deployments are required. The SRE Agent portal includes a dedicated Datadog MCP server connector type that pre-populates the required header keys for streamlined setup. Key capabilities AreaCapabilities LogsSearch and analyze log…  ( 71 min )
    Get started with Atlassian Rovo MCP server in Azure SRE Agent
    Get started with Atlassian Rovo MCP server in Azure SRE Agent Connect Azure SRE Agent to Jira, Confluence, Compass, and Jira Service Management using the official Atlassian Rovo MCP server. Overview The Atlassian Rovo MCP server is a cloud-hosted bridge between your Atlassian Cloud site and Azure SRE Agent. Once configured, it enables real-time interaction with Jira, Confluence, Compass, and Jira Service Management data through natural language. All actions respect your existing Atlassian user permissions. The server supports API token (Basic or Bearer auth) for headless or automated setups. Azure SRE Agent connects using Streamable-HTTP transport directly to the Atlassian-hosted endpoint. Key capabilities ProductCapabilities JiraSearch issues with JQL, create/update tickets, add commen…  ( 61 min )

  • Open

    SharePoint Framework (SPFx) roadmap update – February 2026
    We move towards spring 2026 with strong momentum across the SharePoint Framework and an increasing sense of excitement across the ecosystem. SPFx continues to be a foundational platform for building intelligent, secure, and scalable experiences across Microsoft 365, with adoption growing and feedback from customers and partners directly shaping our priorities. Following the December release […] The post SharePoint Framework (SPFx) roadmap update – February 2026 appeared first on Microsoft 365 Developer Blog.  ( 29 min )
    Increased control over Office Add-in user experiences
    Customers have asked for greater user control over add-in launch behavior in Office. We are making three adjustments to our platform to address this customer feedback. The post Increased control over Office Add-in user experiences appeared first on Microsoft 365 Developer Blog.  ( 25 min )
  • Open

    Fabric February 2026 Feature Summary
    Welcome to the February 2026 Microsoft Fabric update! This month brings a wide range of enhancements across the Fabric platform—from improvements to the OneLake Catalog and developer experiences, to meaningful updates in Data Engineering, Data Factory, Real‑Time Intelligence, and more. Whether you’re building, operating, or scaling solutions in Fabric, there’s plenty here to explore. And … Continue reading “Fabric February 2026 Feature Summary”  ( 27 min )
  • Open

    Best Practice: Using Self-Signed Certificates with Java on Azure Functions (Linux)
    If you are developing Java applications on Azure Functions (Linux dedicated plan) and need to connect to services secured by self-signed certificates, you have likely encountered the dreaded SSL handshake error: PKIX path building failed: sun.security.provider.certpath.SunCertPathBuilderException: unable to find valid certification path to requested target   By default, the Java Virtual Machine (JVM) only trusts certificates signed by well-known Certificate Authorities (CAs). To fix this, you need to tell your Java Function App to trust your specific self-signed certificate.   While there are several ways to achieve this, this guide outlines the best practice: manually adding the certificate to a custom Java keystore located in persistent storage. Why this approach? In Azure App Service an…  ( 32 min )
    Rethinking Background Workloads with Azure Functions on Azure Container Apps
    Objective The blog explores background workload use cases where Azure Functions on Azure Container Apps provide clear advantages over traditional Container App Jobs. Here is an overview of Azure functions and Container App Jobs on Azure Container Apps. The Traditional Trade-offs Container-based jobs offer control. You define the image, configure the execution, manage the lifecycle. But for many scenarios, you’re writing boilerplate: Polling logic to detect new files or messages Retry mechanisms with backoff strategies Parallelization code for batch processing State management for long-running workflows Cleanup routines and graceful shutdown handling Azure Functions offers simplicity. Triggers, bindings, automatic scaling. But historically, you traded away container flexibility custom run…  ( 34 min )

  • Open

    Processing CDC streams using Fabric Eventstreams SQL
    Why process database changes in real-time Modern applications don’t just store data—they react to it. Orders are placed, inventory levels change, prices are updated. Each of these changes can be a signal that something needs to happen now: update a dashboard, trigger a workflow, or feed an operational application. That is why many organizations are … Continue reading “Processing CDC streams using Fabric Eventstreams SQL”  ( 8 min )
    Introducing SQL Pool Insights in Microsoft Fabric Data Warehouse
    SQL Pool Insights is a powerful new monitoring capability in Microsoft Fabric Data Warehouse designed to give you actionable insights into SQL pool performance and resource utilization. This feature is part of the Query Insights (QI) schema, extending the monitoring experience customers already know and love. SQL Pool Insights addresses a long-standing customer need: understanding whether your pools are … Continue reading “Introducing SQL Pool Insights in Microsoft Fabric Data Warehouse   “  ( 6 min )
  • Open

    Building MCP Apps with Azure Functions MCP Extension
    Today, we are thrilled to announce the release of MCP App support in the Azure Functions MCP (Model Context Protocol) extension! You can now build MCP Apps using the Functions MCP Extension in Python, TypeScript, and .NET. What are MCP Apps Until now, MCP has primarily been a way for AI agents to “talk” to data and tools. A tool would take an input, perform a task, and return a text response. While powerful, text has limits. For example, it’s easier to see a chart than to read a long list of data points. It’s also more convenient and accurate to provide complex inputs via a form than a series of text responses. MCP Apps addresses the limits by allowing MCP servers to return interactive HTML interfaces that render directly in the conversation. The following scenarios shed light into how the…  ( 29 min )

  • Open

    Under the hood: an introduction to the Native Execution Engine for Microsoft Fabric
    Introduction In today’s data landscape, as organizations scale their analytical workloads, the demand for faster, more cost-efficient computation continues to rise. Apache Spark has long been the backbone of largescale data processing with its in‑memory processing and powerful APIs, but today’s workloads demand even better performance. Microsoft Fabric addresses this challenge with the Native Execution … Continue reading “Under the hood: an introduction to the Native Execution Engine for Microsoft Fabric”  ( 10 min )
    Something big IS happening—is your data platform ready?
    If you’ve been on X (formerly Twitter) the past two weeks, you’ve probably seen or at least felt the shockwaves. Matt Shumer, CEO of HyperWrite and co-founder of OthersideAI, published a 5,000-word essay titled “Something Big Is Happening” that has now been viewed over 73 million times. In it, he compares this moment in AI … Continue reading “Something big IS happening—is your data platform ready?”  ( 9 min )
    Zero-copy access to OneLake data in Azure Databricks (Preview)
    Most data estates are not single platform, and that is not a problem. The challenge is what usually comes next: extra copies, extra pipelines, extra refresh schedules, and endless debates about which version is the truth. Today, we are introducing OneLake catalog federation (Beta) in Azure Databricks Lakehouse Federation, which simplifies multi-engine analytics by enabling … Continue reading “Zero-copy access to OneLake data in Azure Databricks (Preview)”  ( 6 min )
    Recent data: Get back to your data faster in Fabric (Preview)
    How much time do you spend navigating to the same data sources when building dataflows? Data preparation is an iterative process—you often return to the same sources as you refine your dataflows, add new transformations, or create similar workflows. If you find yourself repeatedly connecting to the same tables, files, or databases, the Recent data … Continue reading “Recent data: Get back to your data faster in Fabric (Preview)”  ( 6 min )
  • Open

    Rethinking Ingress on Azure: Application Gateway for Containers Explained
    Introduction Azure Application Gateway for Containers is a managed Azure service designed to handle incoming traffic for container-based applications. It brings Layer-7 load balancing, routing, TLS termination, and web application protection outside of the Kubernetes cluster and into an Azure-managed data plane. By separating traffic management from the cluster itself, the service reduces operational complexity while providing a more consistent, secure, and scalable way to expose container workloads on Azure. Images and Visualizations (Highlight to read) All images and visualizations in this articles have been generated using GEN AI technologies. All images and visualizations in this articles have been generated using GEN AI technologies. Service Overview What Application Gateway for…  ( 60 min )
    How to Troubleshoot Azure Functions Not Visible in Azure Portal
    How to Troubleshoot Azure Functions Not Visible in Azure Portal Overview Azure Functions is a powerful serverless compute service that enables you to run event-driven code without managing infrastructure. When you deploy functions to Azure, you expect to see them listed in the Azure Portal under your Function App. However, there are situations where your functions may not appear in the portal, even though they were successfully deployed. This issue can be frustrating, especially when your functions are actually running and processing requests correctly, but you cannot see them in the portal UI. In this blog, we will explore the common causes of functions not appearing in the Azure Portal and provide step-by-step solutions to help you troubleshoot and resolve this issue. Understanding How F…  ( 50 min )
  • Open

    Integrating Microsoft Foundry with OpenClaw: Step by Step Model Configuration
    Step 1: Deploying Models on Microsoft Foundry Let us kick things off in the Azure portal. To get our OpenClaw agent thinking like a genius, we need to deploy our models in Microsoft Foundry. For this guide, we are going to focus on deploying gpt-5.2-codex on Microsoft Foundry with OpenClaw.  Navigate to your AI Hub, head over to the model catalog, choose the model you wish to use with OpenClaw and hit deploy. Once your deployment is successful, head to the endpoints section.   Important: Grab your Endpoint URL and your API Keys right now and save them in a secure note. We will need these exact values to connect OpenClaw in a few minutes. Step 2: Installing and Initializing OpenClaw Next up, we need to get OpenClaw running on your machine. Open up your terminal and run the official insta…  ( 36 min )

  • Open

    Regional Endpoints for Geo-Replicated Azure Container Registries (Private Preview)
    Imagine you're running Kubernetes clusters in multiple Azure regions—East US, West Europe, and Southeast Asia. You've configured ACR with geo-replication so your container images are available everywhere, but you've noticed something frustrating: you can't control which replica your clusters pull from. Sometimes your East US cluster pulls from West Europe, and you have no way to pin it to the co-located replica or troubleshoot why routing behaves unexpectedly. This scenario highlights a fundamental challenge with geo-replicated container registries: while Azure-managed routing optimizes for performance, it doesn't provide explicit control for custom failover strategies, troubleshooting, regional affinity, or predictable routing. Regional endpoints solve this by letting you choose exactly w…  ( 40 min )

  • Open

    Learning Cost Efficient AI Agents Development on Azure
    AI agents are increasingly central to building automated solutions, experimenting with data‑driven decision making, and bringing real‑world AI systems to life. But as AI adoption grows, so do important questions: How much does AI cost? How do design choices affect efficiency? And how can developers build AI solutions that are both innovative and sustainable? The Maximize the Cost Efficiency of AI Agents on Azure webinar is designed to help answer these questions. This session provides practical guidance on designing and scaling AI agents on Azure while keeping cost efficiency in mind. Rather than focusing only on tools and services, the webinar helps learners and educators understand how architectural decisions, model choices, and usage patterns directly impact cost, performance, and outco…  ( 28 min )
    Building an AI Study Agent - How GitHub Copilot CLI & SDK helped Reimagine LMS
    What if your Learning Management System didn't just host lecture documents, assignments, and grades - but actually understood them? Every time I sit through a lecture, a constant thought lingers: "I love what I'm studying, don't get me wrong - but it's a lot!" These are 3-hour lectures, a little too much content with piles of reference materials - how do I create efficient study routines beyond these lectures? With the world moving toward an agentic future, AI should help but having read so many posts on AI personalization for education systems, in my experience today, that personalized support isn't here - YET! Here is the catch though! I don't have weeks to design an architecture, plan every component, and slowly build my way there. I have a problem and a rough idea of a solution, and I…  ( 46 min )
  • Open

    Seamless Migrations From Self Hosted Nginx Ingress To The AKS App Routing Add-On
    The Kubernetes Steering Committee has announced that the Nginx Ingress controller will be retired in March 2026. That' not far away, and once this happens Nginx Ingress will not receive any further updates, including security patches. Continuing to run the standalone Nginx Ingress controller past the end of March could open you up to security risks. Azure Kubernetes Service (AKS) offers a managed routing add-on which also implements Nginx as the Ingress Controller. Microsoft has recently committed to supporting this version of Nginx Ingress until November 2026. There is also an updated version of the App Routing add-on in the works, that will be based on Istio to allow for transition off Nginx Ingress. This new App Routing add-on will support Gateway API based ingress only, so there will b…  ( 40 min )
    Build a Custom SSL Certificate Monitor with Azure SRE Agent: From Python Tool to Production Skill
    TL;DR Expired SSL certificates cause outages that are 100% preventable. In this post, you’ll learn how to create a custom Python tool in Azure SRE Agent that checks SSL certificate expiry across your domains, then wrap it in a skill that gives your agent a complete certificate health audit workflow. The result: your SRE Agent proactively flags certificates expiring in the next 30 days and recommends renewal actions , before they become 3 AM pages. The Problem Every ITOps Team Knows Too Well It’s a Tuesday morning. Your monitoring dashboard lights up with alerts: your customer-facing API is returning connection errors. Users are calling. Slack is on fire. After 20 minutes of frantic debugging, someone discovers the root cause: an SSL certificate expired overnight. This scenario plays out a…  ( 53 min )
    Host Declarative Markdown-Based Agents on Azure Functions
    Like many of you, the Azure Functions team and others at Microsoft have been building agents for our day-to-day work using mostly markdown and configuration: like AGENTS.md instructions, skills, and Model Context Protocol (MCP) tools. These sophisticated and powerful agents run locally right in VS Code or the Copilot CLI. But inevitably, the question comes up: "How do I share this agent with my team by running it in the cloud?" Today, we're sharing an experimental feature that lets you host these declarative markdown-based agent projects directly on Azure Functions. Screenshot of the agent running in VS Code From Local to Cloud What makes this powerful is that the "source code" for your cloud agent is identical to what you run locally in GitHub Copilot. The project structure typically look…  ( 31 min )
  • Open

    Using Azure API Management with Azure Front Door for Global, Multi‑Region Architectures
    Modern API‑driven applications demand global reach, high availability, and predictable latency. Azure provides two complementary services that help achieve this: Azure API Management (APIM) as the API gateway and Azure Front Door (AFD) as the global entry point and load balancer. Going over the available documentation available, my team and I found this article on how to front a single-region APIM with an Azure Front Door , but we wanted to extend this to a multi-region APIM as well. That led us to design the solution detailed in this article which explains how to configure multi‑regional, active‑active APIM behind Azure Front Door using Custom origins and regional gateway endpoints. (I have also covered topics like why organizations commonly pair APIM with Front Door, when to use internal…  ( 33 min )
  • Open

    Using Azure API Management with Azure Front Door for Global, Multi‑Region Architectures
    Modern API‑driven applications demand global reach, high availability, and predictable latency. Azure provides two complementary services that help achieve this: Azure API Management (APIM) as the API gateway and Azure Front Door (AFD) as the global entry point and load balancer. Going over the available documentation available, my team and I found this article on how to front a single-region APIM with an Azure Front Door , but we wanted to extend this to a multi-region APIM as well. That led us to design the solution detailed in this article which explains how to configure multi‑regional, active‑active APIM behind Azure Front Door using Custom origins and regional gateway endpoints. (I have also covered topics like why organizations commonly pair APIM with Front Door, when to use internal…  ( 33 min )
  • Open

    Migrate your Semantic Kernel and AutoGen projects to Microsoft Agent Framework Release Candidate
    We’re thrilled to announce that Microsoft Agent Framework has reached Release Candidate status for both .NET and Python. Release Candidate is an important milestone on the road to General Availability — it means the API surface is stable, and all features that we intend to release with version 1.0 are complete. Now is the time […] The post Migrate your Semantic Kernel and AutoGen projects to Microsoft Agent Framework Release Candidate appeared first on Microsoft Agent Framework.  ( 27 min )
    Migrate your Semantic Kernel and AutoGen projects to Microsoft Agent Framework Release Candidate
    We’re thrilled to announce that Microsoft Agent Framework has reached Release Candidate status for both .NET and Python. Release Candidate is an important milestone on the road to General Availability — it means the API surface is stable, and all features that we intend to release with version 1.0 are complete. Now is the time […] The post Migrate your Semantic Kernel and AutoGen projects to Microsoft Agent Framework Release Candidate appeared first on Semantic Kernel.  ( 27 min )
  • Open

    Microsoft ODBC Driver for Microsoft Fabric Data Engineering (Preview)
    ODBC (Open Database Connectivity) is a widely adopted standard that enables client applications to connect to and work with data from databases and big data platforms. The Microsoft ODBC Driver for Microsoft Fabric Data Engineering (Preview) – an enterprise-grade connector that brings powerful, secure, reliable and flexible Spark SQL connectivity to your .NET, Python, and … Continue reading “Microsoft ODBC Driver for Microsoft Fabric Data Engineering (Preview)”  ( 6 min )

  • Open

    Announcing official support for Microsoft fabric-cicd tool
    Today, we’re announcing that fabric‑cicd—the open‑source Python deployment library for Microsoft Fabric—is now an officially supported, Microsoft‑backed tool for CI/CD automation across Fabric workspaces. Over the past year, fabric‑cicd has rapidly evolved through collaboration with engineering, CAT, MVPs, enterprise customers, and the community. Growing usage, strong sentiment across internal and external channels, and adoption by … Continue reading “Announcing official support for Microsoft fabric-cicd tool”  ( 6 min )
    OneLake SharePoint and OneDrive shortcuts now support workspace and service principal identities (Preview)
    Author: Shiv Narayanan OneDrive and SharePoint (ODSP) shortcuts let you use your existing Microsoft 365 files directly in OneLake without copying or moving them. This gives analytics, BI, and AI workloads a unified, governed view of both structured data and documents. This eliminates duplication and silos while enabling powerful scenarios like combining spreadsheets with Lakehouse data, indexing documents for AI, and … Continue reading “OneLake SharePoint and OneDrive shortcuts now support workspace and service principal identities (Preview)”  ( 6 min )
  • Open

    Agentic Code Fixing with GitHub Copilot SDK and Foundry Local
    Introduction AI-powered coding assistants have transformed how developers write and review code. But most of these tools require sending your source code to cloud services, a non-starter for teams working with proprietary codebases, air-gapped environments, or strict compliance requirements. What if you could have an intelligent coding agent that finds bugs, fixes them, runs your tests, and produces PR-ready summaries, all without a single byte leaving your machine? The Local Repo Patch Agent demonstrates exactly this. By combining the GitHub Copilot SDK for agent orchestration with Foundry Local for on-device inference, this project creates a fully autonomous coding workflow that operates entirely on your hardware. The agent scans your repository, identifies bugs and code smells, applies …  ( 60 min )
  • Open

    Migrating Workloads from AWS to Azure: A Structured Approach for Cloud Architects
    The core migration principle: Like-for-like architecture The foundation of a successful migration is maintaining a like-for-like architecture during the transition. This means replicating your existing AWS architecture on Azure with equivalent services, preserving the same operational patterns, performance characteristics, and the same known issues that exist today. This approach may seem counterintuitive. Why migrate if you're not modernizing? The answer lies in risk management. If you attempt to modernize during migration, you introduce potential scope creep, increase complexity, and erode confidence in the workload. Once the workload is stable on Azure and meeting the same KPIs it achieved on AWS, you can pursue optimization and technical debt reduction from a position of stability. The…  ( 38 min )
  • Open

    Reactive Incident Response with Azure SRE Agent: From Alert to Resolution in Minutes
    SRE Agent portal overview with incident list   The Reactive Incident Challenge Your monitoring is solid. Alerts fire when they should. But then what? Alert lands in Teams/PagerDuty On-call engineer wakes up, logs in Starts investigating: "What's broken? Why? How do I fix it?" 20 minutes later, they're still gathering context The alert was fast. The human response? Not so much. The Traditional Incident Response Flow ┌─────────────┐    ┌─────────────┐    ┌─────────────┐    ┌─────────────┐ │   Alert     │───▶│   Human     │───▶│  Manual     │───▶│ Resolution  │ │   Fires     │    │ Acknowledges│    │Investigation│    │  (Maybe)    │ │             │    │  (5-15 min) │    │  (15-30 min)│    │             │ └─────────────┘    └─────────────┘    └─────────────┘    └─────────────┘      t=0      …  ( 62 min )
  • Open

    From "Maybe Next Quarter" to "Running Before Lunch" on Container Apps - Modernizing Legacy .NET App
    In early 2025, we wanted to modernize Jon Galloway's MVC Music Store — a classic ASP.NET MVC 5 app running on .NET Framework 4.8 with Entity Framework 6. The goal was straightforward: address vulnerabilities, enable managed identity, and deploy to Azure Container Apps and Azure SQL. No more plaintext connection strings. No more passwords in config files.   We hit a wall immediately. Entity Framework on .NET Framework did not support Azure.Identity or DefaultAzureCredential. We just could not add a NuGet package and call it done — we’d need EF Core, which means modern .NET - and rewriting the data layer, the identity system, the startup pipeline, the views. The engineering team estimated one week of dedicated developer work. As a product manager without extensive .NET modernization experie…  ( 35 min )
    Get started with Elasticsearch MCP server in Azure SRE Agent
    Overview The Elasticsearch MCP server enables Azure SRE Agent to interact with your Elasticsearch clusters using natural language. Query your logs, analyze metrics, check cluster health, and troubleshoot issues conversationally. This integration uses Elastic's Agent Builder MCP endpoint, the recommended approach for Elastic 9.2.0+ and Elasticsearch Serverless projects. Key capabilities CapabilityDescription SearchExecute search queries using Elasticsearch Query DSL ES|QLRun ES|QL queries for data exploration MappingsGet field mappings for indices Cluster healthCheck shard information and cluster status Index managementList available indices Prerequisites Azure SRE Agent resource at sre.azure.com Elasticsearch cluster (Elastic Cloud or self-hosted, version 9.2.0 or higher) Kibana wit…  ( 34 min )
  • Open

    Python Environments Extension for VS Code
    The February 2026 release This release includes the Python Environments extension... Keep on reading to learn more! The post Python Environments Extension for VS Code appeared first on Microsoft for Python Developers Blog.  ( 26 min )
  • Open

    TFVC Remove Existing Obsolete Policies ASAP
    In April 2025, we announced the deprecation schedule for legacy TFVC check-in policies. This change was required due to limitations in how those policies were previously implemented and stored. The old policies have been marked as obsolete, and you can replace them by selecting the equivalent updated policy. We are currently in Phase II of […] The post TFVC Remove Existing Obsolete Policies ASAP appeared first on Azure DevOps Blog.  ( 25 min )

  • Open

    On-demand webinar: Maximize the Cost Efficiency of AI Agents on Azure
    AI agents are quickly becoming central to how organizations automate work, engage customers, and unlock new insights. But as adoption accelerates, so do questions about cost, ROI, and long-term sustainability. That’s exactly what the Maximize the Cost Efficiency of AI Agents on Azure webinar is designed to address. The webinar will provide practical guidance on building and scaling AI agents on Azure with financial discipline in mind. Rather than focusing only on technology, the session helps learners connect AI design decisions to real business outcomes—covering everything from identifying high-impact use cases and understanding cost drivers to forecasting ROI. Whether you’re just starting your AI journey or expanding AI agents across the enterprise, the session will equip you with strate…  ( 28 min )
    Upcoming webinar: Maximize the Cost Efficiency of AI Agents on Azure
    AI agents are quickly becoming central to how organizations automate work, engage customers, and unlock new insights. But as adoption accelerates, so do questions about cost, ROI, and long-term sustainability. That’s exactly what the Maximize the Cost Efficiency of AI Agents on Azure webinar is designed to address. The webinar will provide practical guidance on building and scaling AI agents on Azure with financial discipline in mind. Rather than focusing only on technology, the session helps learners connect AI design decisions to real business outcomes—covering everything from identifying high-impact use cases and understanding cost drivers to forecasting ROI. Whether you’re just starting your AI journey or expanding AI agents across the enterprise, the session will equip you with strate…  ( 28 min )
  • Open

    On-demand webinar: Maximize the Cost Efficiency of AI Agents on Azure
    AI agents are quickly becoming central to how organizations automate work, engage customers, and unlock new insights. But as adoption accelerates, so do questions about cost, ROI, and long-term sustainability. That’s exactly what the Maximize the Cost Efficiency of AI Agents on Azure webinar is designed to address. The webinar will provide practical guidance on building and scaling AI agents on Azure with financial discipline in mind. Rather than focusing only on technology, the session helps learners connect AI design decisions to real business outcomes—covering everything from identifying high-impact use cases and understanding cost drivers to forecasting ROI. Whether you’re just starting your AI journey or expanding AI agents across the enterprise, the session will equip you with strate…  ( 28 min )
    Upcoming webinar: Maximize the Cost Efficiency of AI Agents on Azure
    AI agents are quickly becoming central to how organizations automate work, engage customers, and unlock new insights. But as adoption accelerates, so do questions about cost, ROI, and long-term sustainability. That’s exactly what the Maximize the Cost Efficiency of AI Agents on Azure webinar is designed to address. The webinar will provide practical guidance on building and scaling AI agents on Azure with financial discipline in mind. Rather than focusing only on technology, the session helps learners connect AI design decisions to real business outcomes—covering everything from identifying high-impact use cases and understanding cost drivers to forecasting ROI. Whether you’re just starting your AI journey or expanding AI agents across the enterprise, the session will equip you with strate…  ( 28 min )
  • Open

    How Azure SRE Agent Can Investigate Resources in a Private Network
    ⚠️ Important Note on Network Communication: In this pattern, Azure SRE Agent communicates over the public network to reach the Azure Function proxy. The proxy endpoint is secured with Easy Auth (Microsoft Entra ID) and only authenticated callers can invoke it. We are also actively working on enabling SRE Agent to be injected directly into private networks, which will eliminate the need for a public proxy altogether. Stay tuned for updates on private network injection support. TL;DR When you configure Azure Monitor Private Link Scope (AMPLS) with publicNetworkAccessForQuery: Disabled, all public queries to your Log Analytics Workspace are blocked. To enable Azure SRE Agent to query these protected workspaces, deploy Azure Functions inside your VNet as a secure query proxy. What We Built: …  ( 37 min )
  • Open

    AI with Zero Trust Security
    Adopt a Zero Trust approach that lets you verify every access request — human, machine, or AI — before it reaches your most critical resources. As AI agents, semantic search, and automation accelerate how work gets done, you can reduce risk by explicitly validating identity, enforcing least-privilege access, and assuming breach across every step of your environment. Apply layered, continuous protection across identities, endpoints, networks, data, AI resources, applications, and infrastructure so attackers can’t exploit any weak links.  Michael Madrigal, Security Product Manager, shares how you can protect productivity and keep pace with an evolving threat landscape, by continuously assessing risk, securing resources at runtime, and adapting policies as conditions change. Govern AI agents …  ( 48 min )

  • Open

    Meet the First Round of Speakers for Microsoft JDConf 2026
    We’re excited to announce the first wave of speakers for Microsoft JDConf 2026, our flagship community event for Java at Microsoft. Whether you’re architecting enterprise microservices, modernizing legacy systems, or building intelligent applications, JDConf 2026 will equip you with the insights and tools to stay ahead. Live streamed across three time zones, the event gives […] The post Meet the First Round of Speakers for Microsoft JDConf 2026 appeared first on Microsoft for Java Developers.  ( 27 min )
  • Open

    Billing updates: new operations for Fabric AI functions and AI services
    We’re introducing billing reporting updates that make it easier to track AI-related usage in Microsoft Fabric. New AI Functions operation Until now, Fabric AI functions usage was reported under other operations, such as Spark-related operations, or Dataflows Gen2-related operations, depending on where the functions were used. To provide more transparency, Fabric AI functions will have … Continue reading “Billing updates: new operations for Fabric AI functions and AI services”  ( 6 min )
    No more excuses: AI-powered assistants are in SSMS, VS Code, and Fabric
    You like writing T-SQL. You’re good at it. Or maybe you’re not. But let’s be honest—there are days when you’d rather not write that same GROUP BY clause for the hundredth time or spend twenty minutes deciphering a stored procedure someone wrote in 2014. Good news: AI-powered assistants are now available wherever you write SQL … Continue reading “No more excuses: AI-powered assistants are in SSMS, VS Code, and Fabric”  ( 8 min )
    Snowflake Key-Pair Authentication (Generally Available)
    Coauthor: Abhishek Narain Ensuring secure connectivity to your data sources is critical for modern data estates. We have released the Key-Pair authentication for Snowflake connections Preview in October and are happy to announce it is now Generally Available (GA). This release offers an enhanced security alternative to basic authentication methods, such as username and password, … Continue reading “Snowflake Key-Pair Authentication (Generally Available)”  ( 6 min )
  • Open

    Condensed views on Kanban and Sprint boards
    One of the challenges teams face when working with large boards or displaying multiple fields on work item cards is limited screen space. This became even more noticeable with the rollout of the New Boards hub, which introduced additional spacing and padding for improved readability. While this enhances clarity, it can also reduce the number […] The post Condensed views on Kanban and Sprint boards appeared first on Azure DevOps Blog.  ( 23 min )

  • Open

    Issues with deleting Container App Environments
    This blog post covers two typical reasons why deleting a Container App Environment may fail [resource_name]: The scope ‘/subscriptions/xxxxxxxx-xxxx-xxxx-xxxx-xxxxxxxxxxxx/resourcegroups/some-rg/providers/Microsoft.App/managedEnvironments/some-env’ cannot perform delete operation because following scope(s) are locked: ‘/subscriptions/xxxxxxxx-xxxx-xxxx-xxxx-xxxxxxxxxxxx’. Please remove the lock and try again. (Code: ScopeLocked)  ( 5 min )
  • Open

    Agentic Code Fixing with GitHub Copilot SDK and Foundry Local
    Introduction AI-powered coding assistants have transformed how developers write and review code. But most of these tools require sending your source code to cloud services, a non-starter for teams working with proprietary codebases, air-gapped environments, or strict compliance requirements. What if you could have an intelligent coding agent that finds bugs, fixes them, runs your tests, and produces PR-ready summaries, all without a single byte leaving your machine? The Local Repo Patch Agent demonstrates exactly this. By combining the GitHub Copilot SDK for agent orchestration with Foundry Local for on-device inference, this project creates a fully autonomous coding workflow that operates entirely on your hardware. The agent scans your repository, identifies bugs and code smells, applies …  ( 60 min )

  • Open

    Modernizing for the AI Era: Accelerating Application Transformation with Agentic Tools
    Organizations are entering a new phase of digital transformation where AI is not simply an enhancement—it is a fundamental change in how applications are designed, delivered, and operated. Yet many companies still rely on aging, monolithic, or poorly documented applications that were never built to work in an AI‑driven, cloud‑optimized world. Modernization is no longer optional; it is the prerequisite to participating in the next generation of intelligent app development. The data underscores this urgency. McKinsey estimates that organizations lose up to $85 billion annually due to delayed modernization and accumulated technical debt.⁽¹⁾ Gartner reports that 40% of developer time is consumed maintaining legacy systems instead of building new capabilities.⁽²⁾ IDC notes that up to 66% of IT …  ( 32 min )
    Azure Landing Zone and compliance for Banks (Indian Banks)
    1.     Azure Landing Zone for Banks Azure Landing Zone (ALZ) is a predefined, policy-driven cloud foundation that enables banks to securely host regulated workloads while meeting governance, security, audit, and compliance mandates. Core ALZ Principles Subscription isolation by environment and risk tier Centralized identity and access management Hub-and-Spoke network architecture Security-by-default with Zero Trust Policy-as-code enforcement Full auditability and traceability 2. Reference Architecture (Banking Grade) Management Group Hierarchy Root Management Group (Bank) Platform MG o   Connectivity Subscription o   Security Subscription o   Management Subscription Landing Zone MG o   Production Subscriptions o   Non-Production Subscriptions o   DR Subscriptions Compliance Value: En…  ( 27 min )
  • Open

    Azure WAF Compliance with MCP-Driven SRE Agent
    Azure governance at scale is complex. Security teams manually review many resource types across multiple subscriptions. Finance can't track costs without tags. Compliance teams spend days cross-referencing WAF standards against actual infrastructure. And critical security gaps - like RDP open to 0.0.0.0/0 or customer-managed encryption disabled - slip through until discovered in audits. This workflow is broken. Enter the Azure SRE Agent: an AI-powered compliance engine that discovers all resources, assesses them against all 5 WAF pillars AND your organization's specific standards in minutes, then generates exact remediation commands with quantified impact. How it works: The agent leverages these capabilities to transform Azure governance: Autonomous Resource Discovery via MCP - Azure MCP (…  ( 39 min )
    MCP-Driven Azure SRE for Databricks
    Azure SRE Agent is an AI-powered operations assistant built for incident response and governance. MCP (Model Context Protocol) is the standard interface it uses to connect to external systems and tools. Azure SRE Agent integrates with Azure Databricks through the Model Context Protocol (MCP) to provide: Proactive Compliance - Automated best practice validation Reactive Troubleshooting - Root cause analysis and remediation for job failures This post demonstrates both capabilities with real examples. Architecture The Azure SRE Agent orchestrates Ops Skills and Knowledge Base prompts, then calls the Databricks MCP server over HTTPS. The MCP server translates those requests into Databricks REST API calls, returns structured results, and the agent composes findings, evidence, and remediation…  ( 31 min )
  • Open

    Microsoft at DevNexus 2026: Practical AI for Real-World Java Development
    Java developers face a tough trifecta: keeping mission-critical systems running, modernizing legacy apps, and weaving AI into real engineering workflows, all without increasing risk. At DevNexus 2026, the Microsoft Java team is tackling these challenges head-on.  This year’s DevNexus agenda reflects where the Java ecosystem is heading. With dedicated tracks for AI Engineering, Generative AI, and AI […] The post Microsoft at DevNexus 2026: Practical AI for Real-World Java Development appeared first on Microsoft for Java Developers.  ( 27 min )
  • Open

    Microsoft Entra Agent ID explained
    See every agent in one place, understand what it can access, detect agent sprawl early, and apply least-privilege permissions using the same Microsoft Entra tools you already use for users — without introducing new governance models. Approve and scope agent access with accountability, enforce agent-specific Conditional Access in real time, automatically block risky behavior, and ensure every agent always has an owner, even as people change roles or leave. Leandro Iwase, Microsoft Entra Senior Product Manager shows how to keep agents operating securely, transparently, and predictably across their entire lifecycle. AI agents get real identities. See how to apply permissions, protections, and policies. Treat agents like human users with Microsoft Entra Agent ID. Gain full visibility for each…  ( 45 min )
  • Open

    Handling Legacy User Settings in SharePoint Framework
    Introduction The SharePoint Framework (SPFx) has undergone some important changes in how it handles Entra ID app registration and security models. Here you can find additional details about what was updated and about the new application IDs used by SPFx. These changes have important implications for developers who previously relied on legacy user settings stored […] The post Handling Legacy User Settings in SharePoint Framework appeared first on Microsoft 365 Developer Blog.  ( 28 min )

  • Open

    Enrich Power BI reports with machine learning in Microsoft Fabric
    Many organizations want to go beyond descriptive Power BI reports and start answering forward‑looking questions with machine learning—identifying emerging trends, at-risk accounts, and where to focus effort to maximize impact. In practice, this is hard. Adding machine learning to Power BI often means moving data out of semantic models, rebuilding logic, managing separate storage and … Continue reading “Enrich Power BI reports with machine learning in Microsoft Fabric”  ( 18 min )
    SQL database in Fabric: Built for SaaS, Ready for AI
    Since SQL database in Microsoft Fabric became generally available in November, customer adoption has grown rapidly. Organizations are using it to simplify their data estates, eliminate ETL pipelines, and get their operational data ready for analytics and AI—without managing infrastructure. It’s a fully managed, SaaS-native transactional database built for what comes next. If you’ve been … Continue reading “SQL database in Fabric: Built for SaaS, Ready for AI”  ( 7 min )
  • Open

    Building a Local Research Desk: Multi-Agent Orchestration
    Introduction Multi-agent systems represent the next evolution of AI applications. Instead of a single model handling everything, specialised agents collaborate—each with defined responsibilities, passing context to one another, and producing results that no single agent could achieve alone. But building these systems typically requires cloud infrastructure, API keys, usage tracking, and the constant concern about what data leaves your machine. What if you could build sophisticated multi-agent workflows entirely on your local machine, with no cloud dependencies? The Local Research & Synthesis Desk demonstrates exactly this. Using Microsoft Agent Framework (MAF) for orchestration and Foundry Local for on-device inference, this demo shows how to create a four-agent research pipeline that runs…  ( 69 min )
    Deploying Custom Models with Microsoft Olive and Foundry Local
    Over the past few weeks, we've been on quite a journey together. We started by exploring what makes Phi-4 and small language models so compelling, then got our hands dirty running models locally with Foundry Local. We leveled up with function calling, and most recently built a complete multi-agent quiz application with an orchestrator coordinating specialist agents. Our quiz app works great locally, but it relies on Foundry Local's catalog models — pre-optimized and ready to go. What happens when you want to deploy a model that isn't in the catalog? Maybe you've fine-tuned a model on domain-specific quiz data, or a new model just dropped on Hugging Face that you want to use. Today we'll take a model from Hugging Face, optimize it with Microsoft Olive, register it with Foundry Local, and ru…  ( 43 min )
  • Open

    Securing A Multi-Agent AI Solution Focused on User Context & the Complexities of On-Behalf-Of.
    How we built an enterprise-grade multi-agent system that preserves user identity across AI agents and Databricks Introduction When building AI-powered applications for the enterprise, a common challenge emerges: how do you maintain user identity and access controls when an AI agent queries backend services on behalf of a user? In many implementations, AI agents authenticate to backend systems using a shared service account or with PAT (Personal Access Token) tokens, effectively bypassing row-level security (RLS), column masking, and other data governance policies that organizations carefully configure. This creates a security gap where users can potentially access data they shouldn’t see, simply by asking an AI agent. In this post, I’ll walk through how we solved this challenge for a curre…  ( 33 min )
  • Open

    Public Preview: Azure Monitor pipeline transformations
    Overview          The Azure Monitor pipeline extends the data collection capabilities of Azure Monitor to edge and multi-cloud environments. It enables at-scale data collection (data collection over 100k EPS), and routing of telemetry data before it's sent to the cloud. The pipeline can cache data locally and sync with the cloud when connectivity is restored and route telemetry to Azure Monitor in cases of intermittent connectivity.  Learn more about this here - Configure Azure Monitor pipeline - Azure Monitor | Microsoft Learn    Why transformations matter Lower Costs: Filter and aggregate before ingestion to reduce ingestion volume and in turn lower ingestion costs  Better Analytics: Standardized schemas mean faster queries and cleaner dashboards.  Future-Proof: Built-in schema …  ( 30 min )
  • Open

    Beyond iptables: Scaling AKS Networking with nftables and Project Calico
    Author : Reza Ramezanpour Senior Developer Advocate @ Tigera For most of Kubernetes’ life, service networking has relied on iptables. It was practical, widely available on all Linux distributions, and good enough for clusters with modest scale with predictable workloads. However, as cloud providers are increasing the pod limits for clusters and deployments are taking advantage of their multi-regional, highly available infrastructure the need for running more workloads shines a light on an old design problem. Today’s production clusters by taking advantage of cloud provider infrastructure run thousands of services that may experience constant endpoint churn, and must satisfy strict requirements around performance, security, and compliance. In this case the old iptables model which we will d…  ( 44 min )
  • Open

    How we built the Microsoft Learn MCP Server
    When we launched the Microsoft Learn Model Context Protocol (MCP) Server in June 2025, our goal was simple: make it effortless for AI agents to use trusted, up-to-date Microsoft Learn documentation. GitHub Copilot and other agents are increasingly common, and they need to be able to ground responses just like humans with browsers do. Learn […] The post How we built the Microsoft Learn MCP Server appeared first on Engineering@Microsoft.  ( 28 min )

  • Open

    From Local MCP Server to Hosted Web Agent: App Service Observability, Part 2
    In Part 1, we introduced the App Service Observability MCP Server — a proof-of-concept that lets GitHub Copilot (and other AI assistants) query your App Service logs, analyze errors, and help debug issues through natural language. That version runs locally alongside your IDE, and it's great for individual developers who want to investigate their apps without leaving VS Code. A local MCP server is powerful, but it's personal. Your teammate has to clone the repo, configure their IDE, and run it themselves. What if your on-call engineer could just open a browser and start asking questions? What if your whole team had a shared observability assistant — no setup required? In this post, we'll show how we took the same set of MCP tools and wrapped them in a hosted web application — deployed to Az…  ( 46 min )
  • Open

    Accelerating SCOM to Azure Monitor Migrations with Automated Analysis and ARM Template Generation
    Accelerating SCOM to Azure Monitor Migrations with Automated Analysis and ARM Template Generation Azure Monitor has become the foundation for modern, cloud-scale monitoring on Azure. Built to handle massive volumes of telemetry across infrastructure, applications, and services, it provides a unified platform for metrics, logs, alerts, dashboards, and automation. As organizations continue to modernize their environments, Azure Monitor is increasingly the target state for enterprise monitoring strategies. With Azure Monitor increasingly becoming the destination platform, many organizations face a familiar challenge: migrating from System Center Operations Manager (SCOM). While both platforms serve the same fundamental purpose—keeping your infrastructure healthy and alerting you to problems—t…  ( 30 min )
  • Open

    Agents League: Two Weeks, Three Tracks, One Challenge
    We're inviting all developers to join Agents League, running February 16-27. It's a two-week challenge where you'll build AI agents using production-ready tools, learn from live coding sessions, and get feedback directly from Microsoft product teams. We've put together starter kits for each track to help you get up and running quickly that also includes requirements and guidelines. Whether you want to explore what GitHub Copilot can do beyond autocomplete, build reasoning agents on Microsoft Foundry, or create enterprise integrations for Microsoft 365 Copilot, we have a track for you. Important: Register first to be eligible for prizes and your digital badge. Without registration, you won't qualify for awards or receive a badge when you submit. What Is Agents League? It's a 2-week compet…  ( 32 min )
  • Open

    February Patches for Azure DevOps Server
    We are releasing patches for our self‑hosted product, Azure DevOps Server. We strongly recommend that all customers stay on the latest, most secure version of Azure DevOps Server. The latest release, Azure DevOps Server, is available from the download page. To make it easier to find and apply the latest patches, we are sharing patch […] The post February Patches for Azure DevOps Server appeared first on Azure DevOps Blog.  ( 25 min )

  • Open

    Supercharge AI, BI, and data engineering with Semantic Link (Generally Available)
    Great technology does not succeed on design alone—it succeeds when it helps people solve real problems. Semantic Link is one of those transformative capabilities in Microsoft Fabric: it brings AI, BI, and data engineering together through a shared semantic layer, enabling teams to work faster and more intelligently on the data they already trust. From … Continue reading “Supercharge AI, BI, and data engineering with Semantic Link (Generally Available)”  ( 6 min )
    Adaptive time series visualization at scale with Microsoft Fabric
    Coauthor: Slava Trofimov How much value would you generate for your enterprise if you could enable every user to unlock actionable insights in high-volume time-series data from your operations with real time, interactive exploration? Industrial operations generate staggering amounts of time series data. A single plant can easily produce tens of billions of sensor readings … Continue reading “Adaptive time series visualization at scale with Microsoft Fabric”  ( 9 min )
  • Open

    From Local Models to Agent Workflows: Building a Deep Research Solution with Microsoft Agent Framework on Microsoft Foundry Local
    Introduction: A New Paradigm for AI Application Development In enterprise AI application development, we often face this dilemma: while cloud-based large language models are powerful, issues such as data privacy, network latency, and cost control make many scenarios difficult to implement. Traditional local small models, although lightweight, lack complete development, evaluation, and orchestration frameworks. The […] The post From Local Models to Agent Workflows: Building a Deep Research Solution with Microsoft Agent Framework on Microsoft Foundry Local appeared first on Microsoft Agent Framework.  ( 29 min )
    From Local Models to Agent Workflows: Building a Deep Research Solution with Microsoft Agent Framework on Microsoft Foundry Local
    Introduction: A New Paradigm for AI Application Development In enterprise AI application development, we often face this dilemma: while cloud-based large language models are powerful, issues such as data privacy, network latency, and cost control make many scenarios difficult to implement. Traditional local small models, although lightweight, lack complete development, evaluation, and orchestration frameworks. The […] The post From Local Models to Agent Workflows: Building a Deep Research Solution with Microsoft Agent Framework on Microsoft Foundry Local appeared first on Semantic Kernel.  ( 28 min )
  • Open

    How to Set Up Claude Code with Microsoft Foundry Models on macOS
    Introduction Building with AI isn't just about picking a smart model. It is about where that model lives. I chose to route my Claude Code setup through Microsoft Foundry because I needed more than just a raw API. I wanted the reliability, compliance, and structured management that comes with Microsoft's ecosystem. When you are moving from a prototype to something real, having that level of infrastructure backing your calls makes a significant difference. The challenge is that Foundry is designed for enterprise cloud environments, while my daily development work happens locally on a MacBook. Getting the two to communicate seamlessly involved navigating a maze of shell configurations and environment variables that weren't immediately obvious. I wrote this guide to document the exact steps fo…  ( 32 min )
  • Open

    Announcing Application Insights SDK 3.x for .NET
    Microsoft remains committed to making OpenTelemetry the foundation of modern observability on Azure. Today, we’re excited to take the next step on that journey with a major release of the Application Insights SDK 3.x for .NET. Migrate to OpenTelemetry with a Major Version Bump With Application Insights SDK 3.x, developers can migrate to OpenTelemetry-based instrumentation with dramatically less effort. Until now, migrating from classic Application Insights SDK to the Azure Monitor OpenTelemetry Distro required a clean install and code updates. With this release, most customers can adopt OpenTelemetry simply by upgrading their SDK version. The new SDK automatically routes your classic Application Insights Track* APIs calls through a new mapping layer that emits OpenTelemetry signals under t…  ( 26 min )

  • Open

    OneLake catalog: The trusted catalog for organizations worldwide
    For years, organizations have aspired to build cultures where data is embedded into everyday decision-making. Generative AI is bringing that goal closer than ever with agents that can quickly answer questions with data. But at the core, this culture can only be achieved if agents and your people can easily discover and trust high-quality data. … Continue reading “OneLake catalog: The trusted catalog for organizations worldwide”  ( 10 min )
    Manual update for on-premises data gateway (Preview)
    The On-premises Data Gateway manual update feature is now available in preview! This new capability simplifies gateway maintenance and helps you keep your environment secure and up to date with greater flexibility and control. With this new feature, administrators can now manually trigger updates—either directly through the gateway UI or programmatically via API or script. … Continue reading “Manual update for on-premises data gateway (Preview)”  ( 6 min )
    Governance on autopilot: The power of default domain labels in Fabric (Generally Available)
    Let’s be real: expecting every data creator in your organization to manually apply the correct sensitivity label to every new Lakehouse or Warehouse is a bit like expecting everyone to use their turn signal in a parking lot—it’s the right thing to do, but people get busy, and things get missed. Realistically, relying on every … Continue reading “Governance on autopilot: The power of default domain labels in Fabric (Generally Available)”  ( 7 min )
  • Open

    Build an AI-Powered Space Invaders Game
    Build an AI-Powered Space Invaders Game: Integrating LLMs into HTML5 Games with Microsoft Foundry Local Introduction What if your game could talk back to you? Imagine playing Space Invaders while an AI commander taunts you during battle, delivers personalized mission briefings, and provides real-time feedback based on your performance. This isn't science fiction it's something you can build today using HTML, JavaScript, and a locally-running AI model. In this tutorial, we'll explore how to create an HTML5 game with integrated Large Language Model (LLM) features using Microsoft Foundry Local. You'll learn how to combine classic game development with modern AI capabilities, all running entirely on your own machine—no cloud services, no API costs, no internet connection required during gamepl…  ( 55 min )
  • Open

    Choosing the Right Model in GitHub Copilot: A Practical Guide for Developers
    AI-assisted development has grown far beyond simple code suggestions. GitHub Copilot now supports multiple AI models, each optimized for different workflows, from quick edits to deep debugging to multi-step agentic tasks that generate or modify code across your entire repository.   As developers, this flexibility is powerful… but only if we know how to choose the right model at the right time. In this guide, I’ll break down: Why model selection matters The four major categories of development tasks A simplified, developer-friendly model comparison table Enterprise considerations and practical tips This is written from the perspective of real-world customer conversations, GitHub Copilot demos, and enterprise adoption journeys Why Model Selection Matters GitHub Copilot isn’t tied to a sing…  ( 31 min )

  • Open

    Mastering User Settings in SharePoint Framework
    User preferences and settings are fundamental components of modern web applications. When developing SharePoint Framework (SPFx) solutions, the ability to store and manage user-specific configurations across devices and sessions becomes crucial for delivering personalized experiences. This article explores a robust, enterprise-ready pattern for handling user settings in SharePoint Framework applications. There is also a companion […] The post Mastering User Settings in SharePoint Framework appeared first on Microsoft 365 Developer Blog.  ( 30 min )
  • Open

    Chat with Your App Service Logs Using GitHub Copilot
    The Problem We know that logs and observability on App Service can be tricky—it's feedback we hear from customers all the time. There are many sources of information: Kudu container logs, Log Analytics tables (AppServiceHTTPLogs, ConsoleLogs, PlatformLogs, AppLogs), deployment logs, metrics, and more. It's not always obvious where to look, especially when you're troubleshooting under pressure. Today, debugging production issues often involves: Opening the Azure Portal Figuring out which blade or log source has the information you need Navigating to Log Analytics and remembering (or searching for) the right KQL syntax Interpreting results and manually correlating across multiple log tables Repeating this process until you find the root cause This proof-of-concept is one of our attempts to…  ( 41 min )
  • Open

    Choosing the Right Intelligence Layer for Your Application
    Introduction One of the most common questions developers ask when planning AI-powered applications is: "Should I use the GitHub Copilot SDK or the Microsoft Agent Framework?" It's a natural question, both technologies let you add an intelligence layer to your apps, both come from Microsoft's ecosystem, and both deal with AI agents. But they solve fundamentally different problems, and understanding where each excels will save you weeks of architectural missteps. The short answer is this: the Copilot SDK puts Copilot inside your app, while the Agent Framework lets you build your app out of agents. They're complementary, not competing. In fact, the most interesting applications use both, the Agent Framework as the system architecture and the Copilot SDK as a powerful execution engine within i…  ( 55 min )

  • Open

    From Zero to 16 Games in 2 Hours
    From Zero to 16 Games in 2 Hours: Teaching Prompt Engineering to Students with GitHub Copilot CLI Introduction What happens when you give a room full of 14-year-olds access to AI-powered development tools and challenge them to build games? You might expect chaos, confusion, or at best, a few half-working prototypes. Instead, we witnessed something remarkable: 16 fully functional HTML5 games created in under two hours, all from students with varying programming experience. This wasn't magic, it was the power of GitHub Copilot CLI combined with effective prompt engineering. By teaching students to communicate clearly with AI, we transformed a traditional coding workshop into a rapid prototyping session that exceeded everyone's expectations. The secret weapon? A technique called "one-shot pro…  ( 54 min )
  • Open

    Get started with Dynatrace MCP server in Azure SRE Agent
    Overview Dynatrace provides a hosted MCP server that enables Azure SRE Agent to interact with the Dynatrace observability platform via SSE (Server-Sent Events) transport. Query logs, investigate problems, analyze security vulnerabilities, and execute DQL (Dynatrace Query Language), and generate timeseries forecasts directly from your SRE Agent conversations. Key capabilities CapabilityDescription Create DQL queryGenerate DQL queries from natural language prompts Explain DQL queryGet plain English explanations of DQL queries Ask DynatraceAsk general Dynatrace questions (workflows, alerts, etc.) Run DQL queryExecute DQL and get results (up to 1000 records) Query problemsList active or closed Davis Problems Get problem by IDGet detailed problem information Get vulnerabilitiesList open secu…  ( 34 min )

  • Open

    This is your sign to attend FabCon Atlanta—Data Warehouse Edition
    If there’s one place where the entire Microsoft Fabric ecosystem shows up in full force, this is it. FabCon Atlanta is the largest gatherings of Fabric product managers, engineers, customers, decision‑makers, and hands‑on practitioners you’ll find all year! It’s the only place where you’ll get raw, unfiltered insight into how Fabric’s Data Warehouse is evolving, … Continue reading “This is your sign to attend FabCon Atlanta—Data Warehouse Edition”  ( 8 min )
    The future of data security is interoperability: a technical look at OneLake security
    Enterprises have never had more ways to store and analyze data. As data spreads across clouds, formats, and analytics engines, security policies tend to fragment along the same lines: each system brings its own model, its own controls, and its own blind spots. The result is a patchwork of inconsistent enforcement, duplicated effort, and higher risk. Yet … Continue reading “The future of data security is interoperability: a technical look at OneLake security”  ( 6 min )
  • Open

    An AI led SDLC: Building an End-to-End Agentic Software Development Lifecycle with Azure and GitHub.
    This is due to the inevitable move towards fully agentic, end-to-end SDLCs. We may not yet be at a point where software engineers are managing fleets of agents creating the billion-dollar AI abstraction layer, but (as I will evidence in this article) we are certainly on the precipice of such a world. Before we dive into the reality of agentic development today, let me examine two very different modules from university and their relevance in an AI-first development environment.   Manual Requirements Translation. At university I dedicated two whole years to a unit called “Systems Design”. This was one of my favourite units, primarily focused on requirements translation. Often, I would receive a scenario between “The Proprietor” and “The Proprietor’s wife”, who seemed to be in a never-endin…  ( 75 min )
    Serverless GPU Tutorial: Build an AI Image Generator with Azure Functions on Container Apps
    Ever wanted to create your own AI-powered image generator? In this tutorial, we'll show you how to build one using Azure Functions running on Azure Container Apps with serverless GPUs. The best part? You don't need to worry about managing servers or installing GPU drivers—Azure handles all of that for you! We're going to create an API that turns text descriptions into images using Stable Diffusion. Send it a prompt like "a cute robot painting a sunset" and get back a unique AI-generated image! What We're Building Here's what the final result looks like: POST /api/generate { "prompt": "A friendly robot chef cooking pasta in a cozy kitchen" } Response: { "success": true, "image": "base64-encoded-image..." } The magic happens inside an Azure Function running on Azure Container Apps …  ( 47 min )
  • Open

    Agents League: Build, Learn, and Level Up Your AI Skills
    We're inviting the next generation of developers to join Agents League, running February 16-27. It's a two-week challenge where you'll build AI agents using production-ready tools, learn from live coding sessions, and get feedback directly from Microsoft product teams. We've put together starter kits for each track to help you get up and running quickly that also includes requirements and guidelines. Whether you want to explore what GitHub Copilot can do beyond autocomplete, build reasoning agents on Microsoft Foundry, or create enterprise integrations for Microsoft 365 Copilot, we have a track for you. Important: Register first to be eligible for prizes and your digital badge. Without registration, you won't qualify for awards or receive a badge when you submit. What Is Agents League? I…  ( 32 min )
  • Open

    Writing Effective Prompts for Testing Scenarios: AI Assisted Quality Engineering
    AI-assisted testing is no longer an experiment confined to innovation labs. Across enterprises, quality engineering teams are actively shifting from manual-heavy testing approaches to AI-first QA, where tools like GitHub Copilot participate throughout the SDLC—from requirement analysis to regression triage. Yet, despite widespread adoption, most teams are only scratching the surface. They use AI to “generate test cases” or “write automation,” but struggle with inconsistent outputs, shallow coverage, and trust issues. The root cause is rarely the model, it’s prompt design. This blog moves past basic prompting tips to cover QA practices, focusing on effective prompt design and common pitfalls. It notes that adopting AI in testing is a gradual process of ongoing transformation rather than a q…  ( 36 min )
  • Open

    Azure Boards integration with GitHub Copilot includes custom agent support
    We recently released the GitHub Copilot Coding Agent for Azure Boards to all customers. If you’re not already familiar with it, we recommend taking a few minutes to read this blog post for an overview and details. One of the top requests from customers using the GitHub Copilot Coding Agent for Azure Boards has been […] The post Azure Boards integration with GitHub Copilot includes custom agent support appeared first on Azure DevOps Blog.  ( 24 min )

  • Open

    What’s new in Fabric Eventstream: July–December 2025 updates
    From powering AI experiences to enabling instant insights on operational events, Fabric Real‑time Intelligence is becoming indispensable to how modern organizations operate. Over the past six months, the Fabric Eventstream team has delivered one of our most ambitious waves of innovation yet, all centered around a simple mission: make streaming data easier to ingest, process, … Continue reading “What’s new in Fabric Eventstream: July–December 2025 updates”  ( 10 min )
  • Open

    Building with Azure OpenAI Sora: A Complete Guide to AI Video Generation
    In this comprehensive guide, we'll explore how to integrate both Sora 1 and Sora 2 models from Azure OpenAI Service into a production web application. We'll cover API integration, request body parameters, cost analysis, limitations, and the key differences between using Azure AI Foundry endpoints versus OpenAI's native API. Table of Contents Introduction to Sora Models Azure AI Foundry vs. OpenAI API Structure API Integration: Request Body Parameters Video Generation Modes Cost Analysis per Generation Technical Limitations & Constraints Resolution & Duration Support Implementation Best Practices Introduction to Sora Models Sora is OpenAI's groundbreaking text-to-video model that generates realistic videos from natural language descriptions. Azure AI Foundry provides access to two version…  ( 43 min )
  • Open

    Rethinking Documentation Translation: Treating Translations as Versioned Software Assets
    Rethinking Documentation Translation: Treating Translations as Versioned Software Assets This article is written from the perspective of maintaining large,open-source documentation repositories in the Microsoft ecosystem. I am the maintainer of Co-op Translator,an open-source tool for automating multilingual documentation translation,used across multiple large documentation repositories, includingMicrosoft’s For Beginners series. In large documentation repositories, translation problems rarely fail loudly.They fail quietly, and they accumulate over time. Recently, we made a fundamental design decision in how Co-op Translator handles translations. Translations are treated as versioned software assets, not static outputs. This article explains why we reached that conclusion,and what this per…  ( 31 min )
  • Open

    Rethinking Documentation Translation: Treating Translations as Versioned Software Assets
    Rethinking Documentation Translation: Treating Translations as Versioned Software Assets This article is written from the perspective of maintaining large,open-source documentation repositories in the Microsoft ecosystem. I am the maintainer of Co-op Translator,an open-source tool for automating multilingual documentation translation,used across multiple large documentation repositories, includingMicrosoft’s For Beginners series. In large documentation repositories, translation problems rarely fail loudly.They fail quietly, and they accumulate over time. Recently, we made a fundamental design decision in how Co-op Translator handles translations. Translations are treated as versioned software assets, not static outputs. This article explains why we reached that conclusion,and what this per…  ( 31 min )
  • Open

    Reference Architecture for Highly Available Multi-Region Azure Kubernetes Service (AKS)
    Introduction Cloud-native applications often support critical business functions and are expected to stay available even when parts of the platform fail. Azure Kubernetes Service (AKS) already provides strong availability features within a single region, such as availability zones and a managed control plane. However, a regional outage is still a scenario that architects must plan for when running important workloads. This article walks through a reference architecture for running AKS across multiple Azure regions. The focus is on availability and resilience, using practical patterns that help applications continue to operate during regional failures. It covers common design choices such as traffic routing, data replication, and operational setup, and explains the trade-offs that come with…  ( 53 min )
    Architecting an Azure AI Hub-and-Spoke Landing Zone for Multi-Tenant Enterprises
    A large enterprise customer adopting AI at scale typically needs three non‑negotiables in its AI foundation: End‑to‑end tenant isolation across network, identity, compute, and data Secure, governed traffic flow from users to AI services Transparent chargeback/showback for shared AI and platform services At the same time, the platform must enable rapid onboarding of new tenants or applications and scale cleanly from proof‑of‑concept to production. This article proposes an Azure Landing Zone–aligned architecture using a Hub‑and‑Spoke model, where: The AI Hub centralizes shared services and governance AI Spokes host tenant‑dedicated AI resources Application logic and AI agents run on AKS The result is a secure, scalable, and operationally efficient enterprise AI foundation. 1. Architectur…  ( 32 min )
  • Open

    Deprecation notice: Teams Live Events meeting creation via Microsoft Graph
    Creating Teams Live Events via the Microsoft Graph isBroadcast API is deprecated. We encourage developers to use Virtual Event APIs instead. The post Deprecation notice: Teams Live Events meeting creation via Microsoft Graph appeared first on Microsoft 365 Developer Blog.  ( 24 min )

  • Open

    A turning point for enterprise data warehousing
    As executives plan the next phase of their data and AI transformation, the bar for analytics infrastructure continues to rise. Enterprises are expected to support traditional business intelligence, increasingly complex analytics, and a new generation of AI-driven workloads—often on the same data, at the same time, and with far greater expectations for speed and cost … Continue reading “A turning point for enterprise data warehousing “  ( 7 min )
    Microsoft OneLake and Snowflake interoperability (Generally Available)
    Data teams today are under extraordinary pressure. Expectations around analytics and AI have never been higher, yet enterprise data continues to live across a patchwork of systems, tools, and platforms. The result is friction, duplication, and complexity, making it harder for data teams to provide a unified, real-time view of their business. Microsoft and Snowflake … Continue reading “Microsoft OneLake and Snowflake interoperability (Generally Available)”  ( 7 min )
  • Open

    How to Build Safe Natural Language-Driven APIs
    TL;DR Building production natural language APIs requires separating semantic parsing from execution. Use LLMs to translate user text into canonical structured requests (via schemas), then execute those requests deterministically. Key patterns: schema completion for clarification, confidence gates to prevent silent failures, code-based ontologies for normalization, and an orchestration layer. This keeps language as input, not as your API contract. Introduction APIs that accept natural language as input are quickly becoming the norm in the age of agentic AI apps and LLMs. From search and recommendations to workflows and automation, users increasingly expect to "just ask" and get results. But treating natural language as an API contract introduces serious risks in production systems: Nondete…  ( 43 min )
  • Open

    How to Build Safe Natural Language-Driven APIs
    TL;DR Building production natural language APIs requires separating semantic parsing from execution. Use LLMs to translate user text into canonical structured requests (via schemas), then execute those requests deterministically. Key patterns: schema completion for clarification, confidence gates to prevent silent failures, code-based ontologies for normalization, and an orchestration layer. This keeps language as input, not as your API contract. Introduction APIs that accept natural language as input are quickly becoming the norm in the age of agentic AI apps and LLMs. From search and recommendations to workflows and automation, users increasingly expect to "just ask" and get results. But treating natural language as an API contract introduces serious risks in production systems: Nondete…  ( 43 min )
  • Open

    Java OpenJDK January 2026 Patch & Security Update
    Hello Java customers! We are happy to announce the latest January 2026 patch & security update release for the Microsoft Build of OpenJDK. Download and install the binaries today. OpenJDK 25.0.2 OpenJDK 21.0.10 OpenJDK 17.0.18 OpenJDK 11.0.30 Check our release notes page for details on fixes and enhancements. The source code of our builds is […] The post Java OpenJDK January 2026 Patch & Security Update appeared first on Microsoft for Java Developers.  ( 24 min )

  • Open

    Bringing together Fabric Real-time Intelligence, Notebook and Spark Structured Streaming (Preview)
    Coauthored by QiXiao Wang Building event-driven, real-time applications using Fabric Eventstreams and Spark Notebooks just got a whole lot easier. With the Preview of Spark Notebooks and Real-Time Intelligence integration — a new capability that brings together the open-source community supported richness of Spark Structured Streaming with the real-time stream processing power of Fabric Eventstreams … Continue reading “Bringing together Fabric Real-time Intelligence, Notebook and Spark Structured Streaming (Preview)”  ( 7 min )
    Introducing Data Series Colors: tell clearer stories with Real-Time Dashboards (Generally Available)
    A frequent request we receive from dashboard authors is the ability to have greater control over color settings. Until now, color assignments in real-time dashboards were largely automatic. While this worked for basic scenarios, it often fell short in operational and reporting use cases where color isn’t decoration—it’s meaning. Data Series Colors is a new … Continue reading “Introducing Data Series Colors: tell clearer stories with Real-Time Dashboards (Generally Available)”  ( 6 min )
    Unlock Real-Time Insights from SAP with Fabric Real-Time Intelligence
    Coauthors: Kevin Lam, Xu Jiang Challenge Organizations generate massive amounts of operational data, but most analytics solutions process this data hours or even days later. That delay can mean missed opportunities, slower decision-making, and less effective AI-driven solutions. Building a real-time analytics solution on SAP data isn’t easy. Traditional approaches rely on custom or third-party … Continue reading “Unlock Real-Time Insights from SAP with Fabric Real-Time Intelligence”  ( 7 min )
    Mirroring Azure Databricks catalogs from Azure Databricks workspaces behind private endpoints (Generally Available)
    Enterprises increasingly deploy Azure Databricks workspaces in locked-down network environments where public network access is disabled, and all access is routed through private endpoints. While this security posture is essential for meeting enterprise and regulatory requirements, it has historically limited integration scenarios for the Mirrored Azure Databricks catalog item in Microsoft Fabric. Earlier, the Mirrored … Continue reading “Mirroring Azure Databricks catalogs from Azure Databricks workspaces behind private endpoints (Generally Available) “  ( 7 min )
  • Open

    Behavior of _del_node_modules
    This post will touch on the directory “_del_node_modules”  ( 3 min )

  • Open

    Build AI Agents with Claude Agent SDK and Microsoft Agent Framework
    Microsoft Agent Framework now integrates with the Claude Agent SDK, enabling you to build AI agents powered by Claude’s full agentic capabilities. This integration brings together the Agent Framework’s consistent agent abstraction with Claude’s powerful features, including file editing, code execution, function calling, streaming responses, multi-turn conversations, and Model Context Protocol (MCP) server integration — […] The post Build AI Agents with Claude Agent SDK and Microsoft Agent Framework appeared first on Microsoft Agent Framework.  ( 27 min )
    Build AI Agents with Claude Agent SDK and Microsoft Agent Framework
    Microsoft Agent Framework now integrates with the Claude Agent SDK, enabling you to build AI agents powered by Claude’s full agentic capabilities. This integration brings together the Agent Framework’s consistent agent abstraction with Claude’s powerful features, including file editing, code execution, function calling, streaming responses, multi-turn conversations, and Model Context Protocol (MCP) server integration — […] The post Build AI Agents with Claude Agent SDK and Microsoft Agent Framework appeared first on Semantic Kernel.  ( 27 min )
  • Open

    Azure Local LENS workbook—deep insights at scale, in minutes
    Azure Local at scale needs fleet-level visibility As Azure Local deployments grow from a handful of instances to hundreds (or even thousands), the operational questions change. You’re no longer troubleshooting a single environment—you’re looking for patterns across your entire fleet: Which sites are trending with a specific health issue? Where are workload deployments increasing over time, do we have enough capacity available? Which clusters are outliers compared to the rest? Today we’re sharing Azure Local LENS: a free, community-driven Azure Workbook designed to help you gain deep insights across a large Azure Local fleet—quickly and consistently—so you can move from reactive troubleshooting to proactive operations. Get the workbook and step-by-step instructions to deploy it here: https:…  ( 30 min )

  • Open

    Fabric Influencers Spotlight January 2026
    Welcome to the January 2026 edition of the Fabric Influencers Spotlight, a recurring monthly post here to shine a bright light on the places on the internet where Microsoft MVPs & Fabric Super Users are doing some amazing work on all aspects of Microsoft Fabric. The Microsoft Fabric Community team has created the Fabric Influencers Spotlight to … Continue reading “Fabric Influencers Spotlight January 2026”  ( 8 min )
  • Open

    Minimum Usage in Azure App Testing
    Load testing is most effective when it closely mirrors real-world usage and when test infrastructure is used efficiently. We recently launched AI-assisted load test authoring which enables mirroring real-world usage. Today, we are taking another step for the efficient use of test infrastructure. Behind every load test run, there is dedicated infrastructure that needs to be provisioned, managed, and deprovisioned. Low-user or short-lived load test runs lead to inefficient use of test infrastructure. To keep the service cost-effective and ensure judicious use of test infrastructure, we are introducing a minimum usage per test run for load tests in Azure App Testing. Effective March 1, 2026, load tests in Azure App Testing will incur a minimum Virtual User Hours (VUH) charge per test run. For…  ( 26 min )
    🦞 Deploy OpenClaw to Azure Container Apps: Your 24/7 AI Assistant in 30 Minutes
    🚀 The Quick Version: Create a Discord bot, clone the repo, run azd up, invite bot to server, start chatting. Total time: ~25 minutes. Total cost: ~$40-60/month. Why Azure Container Apps over other options? ✅ Managed Identity - No credentials in config files ✅ Built-in Secrets - API keys never exposed in logs ✅ Automatic HTTPS - Free TLS certificates ✅ Hyper-V Isolation - Hardware-level container security ✅ Compliance Ready - SOC2, ISO, HIPAA certifications What is OpenClaw? If you've ever wanted a personal AI assistant that actually does things - not just answers questions - OpenClaw is for you. Created by Peter Steinberger and a growing open-source community, OpenClaw is a personal AI assistant that: CapabilityDescription Runs 24/7On your own infrastructure, always available Multi…  ( 36 min )
    🦞 Deploy MoltBot to Azure Container Apps: Your 24/7 AI Assistant in 30 Minutes
    🚀 The Quick Version: Create a Discord bot, clone the repo, run azd up, invite bot to server, start chatting. Total time: ~25 minutes. Total cost: ~$40-60/month. Why Azure Container Apps over other options? ✅ Managed Identity - No credentials in config files ✅ Built-in Secrets - API keys never exposed in logs ✅ Automatic HTTPS - Free TLS certificates ✅ Hyper-V Isolation - Hardware-level container security ✅ Compliance Ready - SOC2, ISO, HIPAA certifications 🤖 What is MoltBot? If you've ever wanted a personal AI assistant that actually does things - not just answers questions - MoltBot is for you. Created by Peter Steinberger and a growing open-source community, MoltBot is a personal AI assistant that: CapabilityDescription 🔄 Runs 24/7On your own infrastructure, always available 💬…  ( 64 min )
  • Open

    Azure NetApp Files Elastic ZRS service level - File Storage High Availability Made Easy
    Table of Contents Abstract Introduction Why it matters How it works What are we enabling? Use Cases Conclusion Next steps Learn more Abstract This article introduces Azure NetApp Files Elastic zone-redundant storage service level (Azure NetApp Files Elastic ZRS), a high-availability solution that synchronously replicates data across multiple Azure Availability Zones within a region. Leveraging Azure’s ZRS architecture to ensure zero data loss and minimal downtime by automatically redirecting traffic during outages while maintaining a single volume interface. Features include support for NFS/SMB protocols, snapshots, clones, encryption, and backups, providing seamless multi-AZ redundancy and operational simplicity. Real-world use cases include supporting mission-critical applications in sec…  ( 53 min )

  • Open

    Workspace Outbound Access Protection for Data Factory and OneLake Shortcuts (Preview)
    We announced Outbound Access Protection for Spark (Generally Available) and recently extended it to support SQL Endpoint and Warehouse. Now, Pipelines, Copy job, Dataflows, OneLake Shortcuts as well as Mirrored Databases (such as Mirrored SQL Database, Mirrored Snowflake) support Workspace level Outbound Access Protection (Preview). Key Benefits What to expect with Outbound access protection (OAP) … Continue reading “Workspace Outbound Access Protection for Data Factory and OneLake Shortcuts (Preview)”  ( 7 min )
    On-premises data gateway January 2026 release
    Here is the January 2026 release of the on-premises data gateway (version 3000.302).  ( 5 min )
    Introducing workspace-level IP Firewall rules in Microsoft Fabric (Preview)
    In today’s hyper-connected digital landscape, safeguarding sensitive data is more critical than ever. Microsoft Fabric already offers a robust suite of network security capabilities for both inbound and outbound connectivity, including Private Links, Entra Conditional Access and Outbound Access Protection, all generally available. As adoption of Microsoft Fabric continues to grow, customers increasingly operate in diverse scenarios … Continue reading “Introducing workspace-level IP Firewall rules in Microsoft Fabric (Preview)”  ( 7 min )
  • Open

    Dev Proxy v2.1 with configuration hot reload and stdio proxying
    Introducing Dev Proxy v2.1 with configuration hot reload and stdio proxying The post Dev Proxy v2.1 with configuration hot reload and stdio proxying appeared first on Microsoft 365 Developer Blog.  ( 25 min )
    Introducing the Microsoft Graph User Configuration API (preview)
    The User Configuration API is now available in the beta endpoint in Microsoft Graph. Use it to create, read, update, and delete user configuration objects in Exchange Online mail folders. The post Introducing the Microsoft Graph User Configuration API (preview) appeared first on Microsoft 365 Developer Blog.  ( 25 min )
  • Open

    Exploring Traffic Manager Integration for External DNS
    When you deploy externally accessible applications into Kubernetes, there is usually a requirement for creating some DNS records pointing to these applications, to allow your users to resolve them. Rather than manually creating these DNS records, there are tools that will do this work for you, one of which is External DNS. External DNS can watch your Kubernetes resource configuration for specific annotations and then use these to create DNS records in your DNS zone. It has integrations with many DNS providers, including Azure DNS. This solution works well and is in use by many customers using AKS and Azure DNS. Where we hit a limitation with External DNS in Azure is in scenarios where we are need to distribute traffic across multiple clusters for load balancing and global distribution. The…  ( 42 min )
  • Open

    Building Interactive Agent UIs with AG-UI and Microsoft Agent Framework
    Introduction Picture this: You've built an AI agent that analyzes financial data. A user uploads a quarterly report and asks: "What are the top three expense categories?" Behind the scenes, your agent parses the spreadsheet, aggregates thousands of rows, and generates visualizations. All in 20 seconds. But the user? They see a loading spinner. Nothing else. No "reading file" message, no "analyzing data" indicator, no hint that progress is being made. They start wondering: Is it frozen? Should I refresh? The problem isn't the agent's capabilities - it's the communication gap between the agent running on the backend and the user interface. When agents perform multi-step reasoning, call external APIs, or execute complex tool chains, users deserve to see what's happening. They need streaming u…  ( 72 min )
  • Open

    Building Interactive Agent UIs with AG-UI and Microsoft Agent Framework
    Introduction Picture this: You've built an AI agent that analyzes financial data. A user uploads a quarterly report and asks: "What are the top three expense categories?" Behind the scenes, your agent parses the spreadsheet, aggregates thousands of rows, and generates visualizations. All in 20 seconds. But the user? They see a loading spinner. Nothing else. No "reading file" message, no "analyzing data" indicator, no hint that progress is being made. They start wondering: Is it frozen? Should I refresh? The problem isn't the agent's capabilities - it's the communication gap between the agent running on the backend and the user interface. When agents perform multi-step reasoning, call external APIs, or execute complex tool chains, users deserve to see what's happening. They need streaming u…  ( 72 min )
  • Open

    From Ingress to Gateway API: A pragmatic path forward (and why it matters now)
    If you operate Kubernetes at scale, you've felt it: "Ingress YAML sprawl", annotation archaeology, and the creeping sense that your edge configuration is one upstream change away from becoming fragile. Over the last couple of years, the Kubernetes networking community has been steadily moving toward a clearer, more expressive model for north-south traffic management: Gateway API. That shift has accelerated recently for a very practical reason: Ingress NGINX (the community ingress-nginx controller) is on a retirement timeline. For many teams, that controller wasn't a "nice to have" - it was the default ingress path. Now, you have to make two decisions in short order: Pick a proxy / gateway implementation that you can run confidently for years. Learn Gateway API (or at least build a migrati…  ( 48 min )
  • Open

    Diagnosing instability in production-scale agent reinforcement learning
    On January 28, 2026, Hugging Face announced that they have upstreamed the Post-Training Toolkit into TRL as a first-party integration, making these diagnostics directly usable in production RL and agent post-training pipelines. This enables closed-loop monitoring and control patterns that are increasingly necessary for long-running and continuously adapted agent systems. Documentation @ https://huggingface.co/docs/trl/main/en/ptt_integration. Overview In […] The post Diagnosing instability in production-scale agent reinforcement learning appeared first on Engineering@Microsoft.  ( 28 min )

  • Open

    SharePoint Framework (SPFx) roadmap update – January 2026
    SPFx is powering the future of Microsoft 365 with AI driven portals and deep integrations across SharePoint Teams and Viva. The January 2026 update shares new features and the roadmap for the next evolution built for the AI era. This is a transparent community driven journey that we shape together. The post SharePoint Framework (SPFx) roadmap update – January 2026 appeared first on Microsoft 365 Developer Blog.  ( 29 min )
  • Open

    Hyperlight Nanvix: POSIX support for Hyperlight Micro-VMs
    The Cloud Native Computing Foundation’s (CNCF) Hyperlight project delivers faster, more secure, and smaller workload execution to the cloud-native ecosystem. The post Hyperlight Nanvix: POSIX support for Hyperlight Micro-VMs appeared first on Microsoft Open Source Blog.  ( 17 min )
  • Open

    Fabric Connection inside Notebook (Preview)
    The Get Data with Cloud Connection is a cross-Fabric capability that supports a broad range of data sources—including Azure Blob Storage, PostgreSQL, Azure Key Vault, S3, and many more. Now available directly within notebooks, this feature empowers users to efficiently and securely access and manage data from diverse sources. Importantly, it provides a secure way … Continue reading “Fabric Connection inside Notebook (Preview)”  ( 7 min )
    Take control of Fabric Identities limit for your tenant (Generally Available)
    Fabric Identity governance at scale just got easier. We are introducing a new tenant admin setting that gives you control over the maximum number of Fabric identities (hence Workspace identities) in your organization. With this update, Fabric tenant admins can: How it works The new setting “Define maximum number of Fabric identities in a tenant” … Continue reading “Take control of Fabric Identities limit for your tenant (Generally Available)”  ( 6 min )
    Fabric January 2026 Feature Summary
    If you’ve been trying to keep up with everything shipping in Microsoft Fabric, this January 2026 round-up is for you—covering the biggest updates across the platform, from new AI-powered catalog experiences and OneLake governance improvements to enhancements in Data Engineering, Data Warehouse, Real-Time Intelligence, and Data Factory. If you haven’t already, make sure FabCon Atlanta … Continue reading “Fabric January 2026 Feature Summary”  ( 19 min )
  • Open

    Build AI Agents with GitHub Copilot SDK and Microsoft Agent Framework
    Microsoft Agent Framework now integrates with the GitHub Copilot SDK, enabling you to build AI agents powered by GitHub Copilot. This integration brings together the Agent Framework’s consistent agent abstraction with GitHub Copilot’s capabilities, including function calling, streaming responses, multi-turn conversations, shell command execution, file operations, URL fetching, and Model Context Protocol (MCP) server integration […] The post Build AI Agents with GitHub Copilot SDK and Microsoft Agent Framework appeared first on Microsoft Agent Framework.  ( 28 min )
    Build AI Agents with GitHub Copilot SDK and Microsoft Agent Framework
    Microsoft Agent Framework now integrates with the GitHub Copilot SDK, enabling you to build AI agents powered by GitHub Copilot. This integration brings together the Agent Framework’s consistent agent abstraction with GitHub Copilot’s capabilities, including function calling, streaming responses, multi-turn conversations, shell command execution, file operations, URL fetching, and Model Context Protocol (MCP) server integration […] The post Build AI Agents with GitHub Copilot SDK and Microsoft Agent Framework appeared first on Semantic Kernel.  ( 28 min )

  • Open

    Transforming Retry-After Headers in Azure APIM: A Step-by-Step Guide
    In this blog post, you'll learn how to customize the Retry-After response header in Azure API Management (APIM) rate-limiting policies, enhancing your API's flexibility and user experience. While it does not delve into the specifics of the rate-limit or rate-limit-by-key policies, it provides a practical guide for altering the Retry-After header. For detailed information on the rate-limit policy, please visit Azure API Management policy reference - rate-limit | Microsoft Learn. Understanding Rate Limiting: Protecting Your API from Overuse Rate limiting is a technique used to control how often requests are made to a resource. It helps prevent excessive or abusive use and ensures the resource is available to all users. Rate limiting is often used to protect against denial-of-service (DoS) at…  ( 27 min )
    Unifying Scattered Observability Data from Dynatrace + Azure for Self-Healing with SRE Agent
    What if your deployments could fix themselves? The Deployment Remediation Challenge Modern operations teams face a recurring nightmare: A deployment ships at 9 AM Errors spike at 9:15 AM   By the time you correlate logs, identify the bad revision, and execute a rollback—it's 10:30 AM Your users felt 75 minutes of degraded experience The data to detect and fix this existed the entire time—but it was scattered across clouds and platforms: Error logs and traces → Dynatrace (third-party observability cloud) Deployment history and revisions → Azure Container Apps API Resource health and metrics → Azure Monitor Rollback commands → Azure CLI Your observability data lives in one cloud. Your deployment data lives in another. Stitching together log analysis from Dynatrace with deployment correla…  ( 33 min )
    How SRE Agent Pulls Logs from Grafana and Creates Jira Tickets Without Native Integrations
    Your tools. Your workflows. SRE Agent adapts. SRE Agent natively integrates with PagerDuty, ServiceNow, and Azure Monitor. But your team might use Jira for incident tracking. Grafana for dashboards. Loki for logs. Prometheus for metrics. These aren't natively supported. That doesn't matter. SRE Agent supports MCP, the Model Context Protocol. Any MCP-compatible server extends the agent's capabilities. Connect your Grafana instance. Connect your Jira. The agent queries logs, correlates errors, and creates tickets with root cause analysis across tools that were never designed to talk to each other. The Scenario I built a grocery store app that simulates a realistic SRE scenario: an external supplier API starts rate limiting your requests. Customers see "Unable to check inventory" errors. The …  ( 31 min )
    Introducing the Azure Static Web Apps Skill for GitHub Copilot
    From "Built" to "Deployed" in Minutes You've just finished building something great: A marketing landing page for your startup A portfolio site showcasing your work A documentation site for your open-source project An e-commerce storefront built with Next.js An internal dashboard for your team A blog with your latest content Now you want to share it with the world. Azure Static Web Apps offers free hosting, global CDN, custom domains, and built-in auth—but figuring out the deployment workflow can slow you down. The learning curve: "What's the CLI command again? Is it swa-cli or @azure/static-web-apps-cli? Where does staticwebapp.config.json go?" The golden path: "Hey Copilot, deploy my Vite app to Azure Static Web Apps" The skill provides a streamlined, tested workflow—the golden pat…  ( 32 min )
    Building a TOTP Authenticator App on Azure Functions and Azure Key Vault
    Two-factor authentication (2FA) has become a cornerstone of modern digital security, serving as a crucial defense against unauthorized access and account compromises. While many organizations rely on popular authenticator apps like Microsoft Authenticator, there's significant value in understanding how to build and customize your own TOTP (Time-based One-Time Password) solution. This becomes particularly relevant for those requiring specific customizations, enhanced security controls, or seamless integration with existing systems. In this blog, I'll walk through building a TOTP authenticator application using Azure's modern cloud services. Our solution demonstrates using Azure Functions for server-side operations with Azure Key Vault for secrets management. A bonus section covers integrati…  ( 76 min )
  • Open

    The Hidden Memory Architecture of LLMs
    Your LLM is not running out of intelligence. It is often hitting context and runtime memory limits. I’m Hazem Ali — Microsoft AI MVP, Distinguished AI and ML Engineer / Architect, and Founder and CEO of Skytells. I’ve built and led engineering work that turns deep learning research into production systems that survive real-world constraints. I speak at major conferences and technical communities, and I regularly deliver deep technical sessions on enterprise AI and agent architectures. If there’s one thing you’ll notice about me, it’s that I’m drawn to the deepest layers of engineering, the parts most teams only discover when systems are under real pressure. My specialization spans the full AI stack, from deep learning and system design to enterprise architecture and security. One of the mo…  ( 125 min )
  • Open

    Azure Arc for SQL Server: Executive Summary for Enterprise Clients
    Key Considerations Before Implementation Licensing and Software Assurance Benefits Understanding your licensing options is critical before deploying Azure Arc. If your SQL Server licenses include active Software Assurance, you unlock significant benefits through Azure Arc including Extended Security Updates at no additional cost for end of support versions, Azure Hybrid Benefit for potential cost savings, and eligibility for Azure Arc enabled SQL Managed Instance features. When configuring license type in Azure Arc, you will choose between License Only for servers licensed through Volume Licensing without Software Assurance, Paid for licenses with active Software Assurance which enables all premium benefits, or Pay As You Go for consumption based billing through Azure. Infrastructure and N…  ( 30 min )
  • Open

    Introducing the Evals for Agent Interop starter kit
    We’re launching Evals for Agent Interop, a starter evaluation kit that provides curated scenarios and representative data that emulate real digital work, and an evaluation harness that organizations can use to self-run their agents across Microsoft 365 surfaces. The post Introducing the Evals for Agent Interop starter kit appeared first on Microsoft 365 Developer Blog.  ( 27 min )

  • Open

    Surge protection gets smarter: introducing workspace-level controls (Preview)
    Surge protection in Microsoft Fabric has been a key feature for managing capacity usage and preventing overload. Today, it helps you: Until now, surge protection applied only at the capacity level—meaning all workspaces shared the same rules. What’s new: workspace-level surge protection We’re taking surge protection to the next level with workspace-level controls. This update … Continue reading “Surge protection gets smarter: introducing workspace-level controls (Preview)”  ( 6 min )
  • Open

    Créer votre première application avec PowerApps
    De nos jours, créer une application n’est plus réservés uniquement qu’aux développeurs. Avec Microsoft Power Apps, tout le monde peut concevoir des applications d’entreprise professionnelles sans écrire une seule ligne de code. C’es la magie qu’on appelle le low-code / no-code. On peut construire une application en quelques minutes, gérer des données sur Excel, SharePoint ou Dataverse et aussi générer automatiquement l’application à partir d’une simple description avec l’aide de Copilot. Cet article est un guide pas à pas pour créer votre toute première application, sans aucune ligne de code.   Se connecter et démarrer D’abord vous devez accéder à Power apps. Si votre entreprise utilise Microsoft 365, vous avez probablement déjà accès a cette plateforme. Rendez-vous sur le site https://mak…  ( 31 min )

  • Open

    How to Connect Azure SRE Agent to Azure MCP
    Prerequisites Before you begin, ensure you have: An active Azure subscription An Azure SRE Agent deployed and accessible Step 1: Add an MCP Connector Using the Portal UI To connect Azure MCP to your SRE Agent, you need to add an MCP connector through the Azure Portal. This connector tells the SRE Agent how to communicate with the Azure MCP server. Navigate to the MCP Connectors section: Open the Azure Portal and navigate to your SRE Agent resource In the left navigation menu, select Connectors under the Settings section Click + Add MCP Connector to open the configuration panel Configure the connector settings: Name: Enter a descriptive name for your connector (for example, "Azure MCP Server") Connection Type: Select stdio from the dropdown menu. This tells the agent to communicate wi…  ( 29 min )

  • Open

    Five Reasons to attend SQLCon
    The SQL community is gathering in Atlanta this March for the first‑ever SQLCon, co‑located with FabCon, the Microsoft Fabric Community Conference, March 16-20. One registration unlocks both events, giving you access to deep SQL expertise and the latest in Fabric, Power BI, data engineering, real‑time intelligence, and AI. Whether you’re a DBA, developer, data engineer, architect, or a … Continue reading “Five Reasons to attend SQLCon”  ( 7 min )
    Granular APIs for OneLake security (Preview)
    Microsoft Fabric continues to expand the OneLake security surface with new granular REST API support for role management, giving developers and platform teams far more control over how security policies are created, retrieved, and managed programmatically. In addition to the existing batch role API, Fabric now offers discrete Create, Get, and Delete role APIs, making … Continue reading “Granular APIs for OneLake security (Preview)”  ( 6 min )
  • Open

    Simplifying Image Signing with Notary Project and Artifact Signing (GA)
    Securing container images is a foundational part of protecting modern cloud‑native applications. Teams need a reliable way to ensure that the images moving through their pipelines are authentic, untampered, and produced by trusted publishers. We’re excited to share an updated approach that combines the Notary Project, the CNCF standard for signing and verifying OCI artifacts, with Artifact Signing—formerly Trusted Signing—which is now generally available as a managed signing service. The Notary Project provides an open, interoperable framework for signing and verification across container images and other OCI artifacts, while Notary Project tools like Notation and Ratify enable enforcement in CI/CD pipelines and Kubernetes environments. Artifact Signing complements this by removing the operational complexity of certificate management through short‑lived certificates, verified Azure identities, and role‑based access control, without changing the underlying standards. If you previously explored container image signing using Trusted Signing, the core workflows remain unchanged. As Artifact Signing reaches GA, customers will see updated terminology across documentation and tooling, while existing Notary Project–based integrations continue to work without disruption. Together, Notary Project and Artifact Signing make it easier for teams to adopt image signing as a scalable platform capability—helping ensure that only trusted artifacts move from build to deployment with confidence. Get started Sign container images using Notation CLI Sign container images in CI/CD pipelines Verify container images in CI/CD pipelines Verify container images in AKS Extend signing and verification to all OCI artifacts in registries Related content Simplifying Code Signing for Windows Apps: Artifact Signing (GA) Simplify Image Signing and Verification with Notary Project (preview article)  ( 24 min )

  • Open

    Redis Keys Statistics
    Redis Keys statistics including Key Time-to-Live (TTL) statistics and Key sizes are useful for troubleshooting cache usage and performance, from client side.Key Time-to-Live (TTL): TTL may have impact on memory usage and memory available on Redis services. Data Loss on Redis services may happened unexpectedly due to some issue on backend, but may also happen due to Memory eviction policy, or Time-to-Live (TTL) expired.Memory eviction policy may remove some keys from Redis service, but only when used capacity (the space used by Redis keys) reach 100% on memory available. Not having any unexpected issue on Redis backend side or not reaching the maximum memory available, the only reason for having some keys removed from cache is due to TTL value. TTL may not be defined at all, and in that c…  ( 69 min )
  • Open

    Microsoft Fabric Data Warehouse named a leader and outperformer in GigaOm Radar for Data Warehouses
    The modern enterprise runs on data-driven decisions. And the modern data warehouse, isn’t just a system of record, it is the foundation for trusted decision-making and AI-powered innovation. With OneLake at its core, Microsoft Fabric unifies data across the enterprise, eliminating fragmentation and enabling true openness. This architecture means that Fabric Data Warehouse isn’t just … Continue reading “Microsoft Fabric Data Warehouse named a leader and outperformer in GigaOm Radar for Data Warehouses”  ( 6 min )
    Introducing Copilot for Real-Time Dashboards: Write KQL with natural language
    Turning questions into KQL queries just became part of Real-Time Dashboard tile editing experience, using Copilot. This new feature brings the power of AI directly into the tile editing workflow. When editing a tile, you’ll now see the Copilot assistant pane ready to help you turn natural language into actionable queries. Whether you’re new to … Continue reading “Introducing Copilot for Real-Time Dashboards: Write KQL with natural language”  ( 5 min )
    Faster, Smoother, More Delightful: Real-Time Dashboards Performance Improvements
    Performance matters—especially when you’re exploring live data and making decisions in real time. We have released a set of improvements, all aiming to make Real-Time Dashboards faster, smoother, and more responsive, based directly on what our customers and community told us. We listen to your feedback and take action! What’s Improved Thanks to a series … Continue reading “Faster, Smoother, More Delightful: Real-Time Dashboards Performance Improvements”  ( 6 min )
  • Open

    Automated Java Performance Diagnostics in Kubernetes using Azure SRE Agent
    Performance issues in Java applications running on Kubernetes can be notoriously hard to diagnose. Traditional approaches often involve manual log analysis, complex tracing, and hours of troubleshooting—time developers would rather spend building features. That’s where the new Azure Performance Diagnostics Tool for Java, powered by Azure SRE Agent, comes in. The key takeaway: This tool automates Java performance analysis in Kubernetes environments, dramatically reducing the time and effort required to identify and resolve issues. Instead of piecing together fragmented data, developers get actionable insights in minutes, enabling faster root cause detection and improved application reliability. Here’s why this matters: Automation at Scale – The tool integrates seamlessly with Azure SRE Agent to collect telemetry and run diagnostics without manual intervention. Deep JVM Insights – It provides visibility into thread dumps, heap usage, and garbage collection patterns, helping pinpoint bottlenecks quickly. Kubernetes-Native – Designed for containerized workloads, it works in dynamic environments where traditional monitoring falls short. For teams managing mission-critical Java apps, this means fewer outages, faster recovery, and more time to innovate. It’s not just a diagnostic tool—it’s a productivity accelerator for modern cloud-native development. Want to dive deeper into how it works and see real-world examples? Check out the full blog here: https://aka.ms/sreagent/javaperf  ( 23 min )
    Connect Azure SRE Agent to ServiceNow: End-to-End Incident Response
    🎯 What You'll Achieve In this tutorial, you'll: Connect Azure SRE Agent to ServiceNow as your incident management platform Create a test incident in ServiceNow Watch the AI agent automatically pick up, investigate, and resolve the incident See the agent write triage findings and resolution notes back to ServiceNow Time to complete: ~10 minutes 🎬 The End Result Before we dive in, here's what the end result looks like: ServiceNow Incident - Resolved by Azure SRE Agent The Azure SRE Agent: ✅ Detected the incident from ServiceNow ✅ Acknowledged and began triage automatically ✅ Investigated AKS cluster memory utilization ✅ Documented findings in work notes ✅ Resolved the incident with detailed root cause analysis 📋 Prerequisites A ServiceNow instance (Developer, PDI, or Enterprise) A…  ( 29 min )
  • Open

    Introducing Azure Performance Diagnostics Tool for Java: Automated Java Performance Analysis in Kubernetes via Azure SRE Agent
    We’re excited to announce that the Azure Performance Diagnostics Tool for Java is now available for preview as part of the Azure SRE Agent platform, bringing intelligent, automated Java performance diagnoses. Currently supporting Java workloads deployed to Azure Kubernetes Service (AKS) clusters. What is Azure Performance Diagnostics Tool for Java via Azure SRE Agent? The […] The post Introducing Azure Performance Diagnostics Tool for Java: Automated Java Performance Analysis in Kubernetes via Azure SRE Agent appeared first on Microsoft for Java Developers.  ( 25 min )

  • Open

    Expanding Real-Time Intelligence data sources with Cribl source (Preview)
    The exchange of real-time data across different data platforms is becoming increasingly popular. The Cribl source (preview) is now available in Real-Time Intelligence, allowing real-time data to flow into Fabric RTI Eventstream through our collaboration with Cribl, enabling you to take full advantage of Fabric Real-Time Intelligence’s robust analytics tools for their real-time needs. Collaborating to broaden … Continue reading “Expanding Real-Time Intelligence data sources with Cribl source (Preview)”  ( 8 min )
    Manage OneLake security for Mirrored Databases (Preview)
    OneLake security now supports Mirrored Databases in Microsoft Fabric with the ability to define OneLake data access roles on all Mirrored item types. This update brings granular, role-based access control to data replicated into OneLake from transactional systems, extending the OneLake security model beyond lakehouses and enabling secure reuse of mirrored data across the organization. … Continue reading “Manage OneLake security for Mirrored Databases (Preview)”  ( 6 min )
    Simplifying data movement across multiple clouds with Copy job – Enhancements on incremental copy and change data capture
    Copy job is the go-to solution in Microsoft Fabric Data Factory for simplified data movement, whether you’re moving data across clouds, from on-premises systems, or between services. With native support for multiple delivery styles, including bulk copy, incremental copy, and change data capture (CDC) replication, Copy job offers the flexibility to handle a wide range … Continue reading “Simplifying data movement across multiple clouds with Copy job – Enhancements on incremental copy and change data capture”  ( 6 min )
  • Open

    Modernizing Spring Boot Applications with GitHub Copilot App Modernization
    Upgrading Spring Boot applications from 2.x to the latest 3.x releases introduces significant changes across the framework, dependencies, and Jakarta namespace. These updates improve long-term support, performance, and compatibility with modern Java platforms, but the migration can surface breaking API changes and dependency mismatches. GitHub Copilot app modernization helps streamline this transition by analyzing your project, generating an upgrade plan, and applying targeted updates. Supported Upgrade Path GitHub Copilot app modernization supports upgrading Spring Boot applications to Spring Boot 3.5, including: Updating Spring Framework libraries to 6.x Migrating from javax to jakarta Aligning dependency versions with Boot 3.x Updating plugins and starter configurations Adjusting build…  ( 26 min )
    Upgrade your Java JDK (8, 11, 17, 21, or 25) with GitHub Copilot App Modernization
    Developers modernizing Java applications often need to upgrade the Java Development Kit (JDK), update frameworks, align dependencies, or migrate older stacks such as Java EE. GitHub Copilot app modernization dramatically speeds up this process by analyzing your project, identifying upgrade blockers, and generating targeted changes. This post highlights supported upgrade paths and what you can expect when using GitHub Copilot app modernization—optimized for search discoverability rather than deep tutorial content. For complete, authoritative guidance, refer to the official Microsoft Learn quickstart. Supported Upgrade Scenarios GitHub Copilot app modernization supports upgrading: Java Development Kit (JDK) to versions 8, 11, 17, 21, or 25 Spring Boot up to 3.5 Spring Framework up to 6.2+ J…  ( 26 min )
    Modernizing Spring Framework Applications with GitHub Copilot App Modernization
    Upgrading Spring Framework applications from version 5 to the latest 6.x line (including 6.2+) enables improved performance, enhanced security, alignment with modern Java releases, and full Jakarta namespace compatibility. The transition often introduces breaking API changes, updated module requirements, and dependency shifts. GitHub Copilot app modernization streamlines this upgrade by analyzing your project, generating targeted changes, and guiding you through the migration. Supported Upgrade Path GitHub Copilot app modernization supports: Upgrading Spring Framework to 6.x, including 6.2+ Migrating from javax to jakarta Aligning transitive dependencies and version constraints Updating build plugins and configurations Identifying deprecated or removed APIs Validating dependency updates a…  ( 27 min )
    Migrating Application Credentials to Azure Key Vault with GitHub Copilot App Modernization
    Storing secrets directly in applications or configuration files increases operational risk. Migrating to Azure Key Vault centralizes secret management, supports rotation, and removes embedded credentials from application code. GitHub Copilot app modernization accelerates this process by identifying credential usage areas and generating changes for Key Vault integration. What This Migration Covers GitHub Copilot app modernization helps with: Detecting secrets hard‑coded in source files, config files, or environment variables. Recommending retrieval patterns using Azure Key Vault SDKs. Updating application code to load secrets from Key Vault. Preparing configuration updates to remove stored credentials. Surfacing dependency, version, and API adjustments required for Key Vault usage. Projec…  ( 25 min )
    Modernizing Applications by Migrating Code to Use Managed Identity with Copilot App Modernization
    Migrating application code to use Managed Identity removes hard‑coded secrets, reduces operational risk, and aligns with modern cloud security practices. Applications authenticate directly with Azure services without storing credentials. GitHub Copilot app modernization streamlines this transition by identifying credential usage patterns, updating code, and aligning dependencies for Managed Identity flows. Supported Migration Steps GitHub Copilot app modernization helps accelerate: Replacing credential‑based authentication with Managed Identity authentication. Updating SDK usage to token‑based flows. Refactoring helper classes that build credential objects. Surfacing libraries or APIs that require alternative authentication approaches. Preparing build configuration changes needed for mana…  ( 25 min )
    Proactive Cloud Ops with SRE Agent: Scheduled Checks for Cloud Optimization
    The Cloud Optimization Challenge Your cloud environment is always changing: New features ship weekly Traffic patterns shift seasonally Costs creep up quietly Security best practices evolve Teams spin up resources and forget them It's Monday morning. You open the Azure portal. Everything looks... fine. But "fine" isn't great. That VM has been at 8% CPU for weeks. A Key Vault secret expires in 12 days.  Nothing's broken. But security is drifting, costs are creeping, and capacity gaps are growing silently. The question isn't "is something broken?" it's "could this be better?" Four Pillars of Cloud Optimization PillarWhat Teams WantThe Challenge SecurityStay compliant, reduce riskConfig drift, legacy settings, expiring creds CostSpend efficiently, justify budgetHard to spot waste across 1…  ( 35 min )
  • Open

    Azure Boards additional field filters (private preview)
    We’re introducing a limited private preview that allows you to add additional fields as filters on backlog and Kanban boards. This long-requested feature helps teams tailor their views, focus on the work that matters most, and provide feedback as we iterate toward general availability. The post Azure Boards additional field filters (private preview) appeared first on Azure DevOps Blog.  ( 24 min )

  • Open

    Introducing Reporting in Playwright Workspaces
    Today, we’re thrilled to announce a powerful new reporting feature in Playwright Workspaces – designed to make debugging Playwright end-to-end tests faster, easier, and more insightful. If you’re using Playwright Workspaces (part of Azure App Testing) to run Playwright tests at scale, this update brings you – Streamlined access to all your test reports through the Azure portal. Greater control over your test artifacts with the bring-your-own-storage capability. Customizable data governance including retention, security, and compliance settings. Easy collaboration with team members using shareable test report URLs. What’s new in Playwright Workspaces Reporting: Integrated Reporting Experience in the Azure Portal All your test reports are accessible in one place, right within the Azure por…  ( 27 min )
    Run Playwright Tests on Cloud Browsers using Playwright Workspaces
    Overview End‑to‑end testing at scale is a common challenge when teams need reliable, cross‑browser validation without managing infrastructure. Azure Playwright Testing Service (Preview) simplifies this by allowing you to run Playwright tests on cloud-hosted browsers directly from your local setup. In this post, I’ll walk through how to: Set up Azure Playwright Testing Service Configure your Playwright project Run UI and API tests on remote browsers View execution logs, HTML reports, and traces This guide uses Playwright with TypeScript in Visual Studio / VS Code and is based on hands‑on setup steps.   Understanding Playwright Workspaces Playwright Workspaces is an Azure App Testing capability that provides cloud execution environments for Playwright tests. The entire experience is manage…  ( 31 min )
    Azure Playwright Testing Service (Preview): Run Playwright Tests on Cloud Browsers
    Overview End‑to‑end testing at scale is a common challenge when teams need reliable, cross‑browser validation without managing infrastructure. Azure Playwright Testing Service (Preview) simplifies this by allowing you to run Playwright tests on cloud-hosted browsers directly from your local setup. In this post, I’ll walk through how to: Set up Azure Playwright Testing Service Configure your Playwright project Run UI and API tests on remote browsers View execution logs, HTML reports, and traces This guide uses Playwright with TypeScript in Visual Studio / VS Code and is based on hands‑on setup steps. Prerequisites Before you begin, ensure you have: An active Azure subscription Node.js installed A Playwright project using TypeScript Visual Studio or Visual Studio Code Step 1: Create a Pl…  ( 28 min )

  • Open

    Modernizing Java EE Applications to Jakarta EE with GitHub Copilot App Modernization
    Migrating a Java EE application to Jakarta EE is now a required step as the ecosystem has fully transitioned to the new jakarta.* namespace. This migration affects servlet APIs, persistence, security, messaging, and frameworks built on top of the Jakarta specifications. The changes are mechanical but widespread, and manual migration is slow, error‑prone, and difficult to validate at scale. GitHub Copilot app modernization accelerates this process by analyzing the project, identifying required namespace and dependency updates, and guiding developers through targeted upgrade steps. Supported Upgrade Path GitHub Copilot app modernization supports: Migrating Java EE applications to Jakarta EE (up to Jakarta EE 10) Updating javax.* imports to jakarta.* Aligning dependencies and application ser…  ( 27 min )
  • Open

    Azure Arc Portal Update: Simplifying Onboarding and Management at Scale
    Azure Arc extends Azure’s powerful capabilities to resources running outside Azure - across on-premises, multi-cloud, and edge environments. The Azure Arc portal acts as the central hub for discovering, onboarding, organizing, and managing these external resources just like native Azure assets.   As hybrid and multi-cloud adoption accelerates, we know that simplicity and clarity are critical. That’s why we’ve focused on making the Azure Arc experience more intuitive and actionable. Today, we’re excited to introduce a major refresh of the Azure Arc portal, designed to make it easier to get started, onboard resources, and manage your Arc-enabled environments at scale.   What’s New in the Azure Arc Portal?  Improved Learnability & Discoverability Getting started with Azure Arc used to feel…  ( 27 min )
  • Open

    What’s new with Azure Repos?
    We thought it was a good time to check in and highlight some of the work happening in Azure Repos. In this post, we’ve covered several recent improvements, along with a preview of features that are coming soon. To stay up to date, be sure to visit the Azure DevOps Roadmap. These changes have either […] The post What’s new with Azure Repos? appeared first on Azure DevOps Blog.  ( 25 min )
  • Open

    Introducing Administration Client Support for the Azure Service Bus Emulator
    We’re excited to announce administration client support for the Azure Service Bus emulator, extending the emulator beyond messaging operations to include management capabilities such as creating, updating, and deleting entities locally. Azure Service Bus is a fully managed enterprise message broker that supports reliable messaging through queues and publish‑subscribe topics. Since the introduction of the local emulator, developers have been able to develop and test message flows locally. With this update, the emulator now supports a broader set of workflows that depend on management operations as part of application startup or deployment. Why Administration Client support? Until now, the Service Bus emulator supported declarative entity configuration through a configuration file, allowing …  ( 26 min )

  • Open

    Deploy PostgreSQL on Azure VMs with Azure NetApp Files: Production-Ready Infrastructure as Code
    Table of Contents Introduction Why PostgreSQL on Azure NetApp Files? Performance That Scales Azure NetApp Files Service Levels The Problem: Manual Deployment Complexity What Teams Face Today The Solution: Infrastructure as Code Templates One Deployment, Three Workflows Terraform (Declarative Infrastructure) ARM Templates (Azure Native) PowerShell (Script-Based Automation) What Gets Deployed Real-World Impact: From Hours to Minutes Before: Manual Deployment After: Automated Deployment Key Features Zero Manual Configuration Security by Default Production-Ready Multi-Environment Support deployment capability Deployment Flexible Deployable options Getting Started Prerequisites Quick Start: Deploy in 5 Steps Use Cases Development & Testing Production Workloads AI/ML Workloads Database Migration…  ( 46 min )
    Unlocking Advanced Data Analytics & AI with Azure NetApp Files object REST API
    Table of Contents Abstract Introduction Technical Primer: What is the Azure NetApp Files object REST API? Applying object REST API in Practice: Integration Scenarios and Use Cases Quick Bytes: Azure NetApp Files object REST API Overview How-to: Integrating Azure NetApp Files object REST API with Microsoft OneLake How-to: Integrating Azure NetApp Files object REST API with Azure Databricks Quick Bytes: Accelerating AI Insights with Microsoft Discovery AI and Azure NetApp Files How These Videos Fit Together Summary Learn More Abstract Azure NetApp Files object REST API enables object access to enterprise file data stored on Azure NetApp Files, without copying, moving, or restructuring that data. This capability allows analytics and AI platforms that expect object storage to work directly aga…  ( 48 min )
    What's New with Azure NetApp Files VS Code Extension
    Table of Contents Abstract Overview Multi-tenant support Context-Aware Mount Code generation How does it work Typical flow Getting started with v1.1.0 Learn more Abstract The latest update to the Azure NetApp Files (ANF) VS Code Extension introduces powerful enhancements designed to simplify cloud storage management for developers. From multi-tenant support to intuitive right-click mounting and AI-powered commands, this release focuses on improving productivity and streamlining workflows within Visual Studio Code. Explore the new features, learn how they accelerate development, and see why this extension is becoming an essential tool for cloud-native applications. Co-authors: Prabu Arjunan, Product Manager, NetApp Sagar Gupta, Product Manager, NetApp Nitya Gupta, Executive Director of Pro…  ( 35 min )
  • Open

    AI Transcription & Text Analytics for Health
    Industry Challenge Healthcare organizations depend on qualitative research, patient interviews, and clinical documentation to improve care delivery. Traditional transcription services often create bottlenecks: Manual Processes: Require manual uploads and lack automation. Delayed Turnaround: Transcripts can take days, slowing research and decision-making. Limited Integration: Minimal interoperability with EMR systems or analytics platforms. Cost Inefficiencies: Pricing models that scale poorly for large volumes. The need for real-time, HIPAA-compliant transcription and integrated analytics has never been greater. Azure AI Solution Overview Azure provides a comprehensive, cloud-native transcription and analytics pipeline that addresses these challenges head-on. By leveraging Azure AI Servi…  ( 34 min )

  • Open

    How the Microsoft SQL team is investing in SQL tools and experiences
    The SQL tools and experiences team at Microsoft is full of product leaders and engineers who care about YOU and your productivity at every stage. We focus on building the tools, SDKs, and experiences that matter most—so you can get the greatest value from Microsoft SQL Server, Azure SQL, SQL database in Fabric and Fabric … Continue reading “How the Microsoft SQL team is investing in SQL tools and experiences”  ( 7 min )
  • Open

    Advanced Function Calling and Multi-Agent Systems with Small Language Models in Foundry Local
    Advanced Function Calling and Multi-Agent Systems with Small Language Models in Foundry Local In our previous exploration of function calling with Small Language Models, we demonstrated how to enable local SLMs to interact with external tools using a text-parsing approach with regex patterns. While that method worked, it required manual extraction of function calls from the model's output; functional but fragile. Today, I'm excited to show you something far more powerful: Foundry Local now supports native OpenAI-compatible function calling with select models. This update transforms how we build agentic AI systems locally, making it remarkably straightforward to create sophisticated multi-agent architectures that rival cloud-based solutions. What once required careful prompt engineering and…  ( 46 min )
  • Open

    App Service Easy MCP: Add AI Agent Capabilities to Your Existing Apps with Zero Code Changes
    The age of AI agents is here. Tools like GitHub Copilot, Claude, and other AI assistants are no longer just answering questions—they're taking actions, calling APIs, and automating complex workflows. But how do you make your existing applications and APIs accessible to these intelligent agents? At Microsoft Ignite, I teamed up to present session BRK116: Apps, agents, and MCP is the AI innovation recipe, where I demonstrated how you can add agentic capabilities to your existing applications with little to no code changes. Today, I'm excited to share a concrete example of that vision: Easy MCP—a way to expose any REST API to AI agents with absolutely zero code changes to your existing apps. The Challenge: Bridging REST APIs and AI Agents Most organizations have invested years building REST A…  ( 31 min )
  • Open

    Copilot Studio Extension for Visual Studio Code Is Now Generally Available
    If you build agents with the Copilot Studio extension for Visual Studio Code, you already know the fastest way to iterate is to treat your agent like software: version it, review changes, and promote it through environments with confidence. Today, the Microsoft Copilot Studio extension for Visual Studio Code is generally available, so you can […] The post Copilot Studio Extension for Visual Studio Code Is Now Generally Available appeared first on Microsoft 365 Developer Blog.  ( 26 min )

  • Open

    Cross-Region Zero Trust: Connecting Power Platform to Azure PaaS across different regions
    In the modern enterprise cloud landscape, data rarely sits in one place. You might face a scenario where your Power Platform environment (Dynamics 365, Power Apps, or Power Automate) is hosted in Region A for centralized management, while your sensitive SQL Databases or Storage Accounts must reside in Region B due to data sovereignty, latency requirements, or legacy infrastructure. Connecting these two worlds usually involves traversing the public internet - a major "red flag" for security teams. The Missing Link in Cloud Security When we talk about enterprise security, "Public Access: Disabled" is the holy grail. But for Power Platform architects, this setting is often followed by a headache. The challenge is simple but daunting: How can a Power Platform Environment (e.g., in Region A) co…  ( 45 min )

  • Open

    GLIBC version not found
    This post will quickly cover this error and some brief actions to take for troubleshooting  ( 4 min )
  • Open

    🚀 AI Toolkit for VS Code: January 2026 Update
    Happy New Year! 🎆 We are kicking off 2026 with a major set of updates designed to streamline how you build, test, and deploy AI agents. This month, we’ve focused on aligning with the latest GitHub Copilot standards, introducing powerful new debugging tools, and enhancing our support for enterprise-grade models via Microsoft Foundry.  💡 From Copilot Instructions to Agent Skills The biggest architectural shift following the latest VS Code Copilot standards, in v0.28.1 is the transition from Copilot Instructions to Copilot Skills. This transition has equipped GitHub Copilot specialized skills on developing AI agents using Microsoft Foundry and Agent Framework in a cost-efficient way. In AI Toolkit, we have migrated our Copilot Tools from the Custom Instructions to Agent Skills. This change…  ( 27 min )
  • Open

    From Requirements to Design: How Copilot Simplifies Functional Design Documents
    It was Monday morning again. Meetings filled the calendar. Ideas flowed quickly. Everyone agreed on what needed to be done. You took notes. You asked questions. You left the room feeling confident. Later that day, you opened a blank document titled Functional Design Document. Suddenly, things no longer felt clear. The decisions no longer felt solid. Doubts started to appear: A requirement was mentioned but not written clearly. An edge case came up, but you were not sure where it belonged. A constraint sounded important, yet you could not find it in your notes. You stared at the screen longer than expected. The blank page felt heavier with every passing minute. This document mattered more than it seemed. Teams would rely on it. Decisions would depend on it. Something felt off. You sensed …  ( 33 min )
  • Open

    Static Egress Gateway in AKS: The Native Way to Control Multiple Outbound IPs
    Introduction Back in late 2023, I published a blog post outlining how to provision multiple egress IP addresses in AKS, using multiple node pools running in multiple subnets to achieve this outcome. In July 2024, the AKS product group released the open-source kube-egress-gateway project to help customers provide multiple egress paths from their AKS clusters, and in September 2025 AKS added preview support for Static Egress Gateway, making the whole process simpler. The purpose of this blog post is to re-visit the problem statement from the original blog post, and then look at how we can achieve this using the Static Egress Gateway feature built into AKS, and see how much simpler the modern solution is. Problem Statement To recap the original problem statement: some applications in a single…  ( 45 min )

  • Open

    Secure Unique Default Hostnames Now GA for Functions and Logic Apps
    We are pleased to announce that Secure Unique Default Hostnames are now generally available (GA) for Azure Functions and Logic Apps (Standard). This expands the security model previously available for Web Apps to the entire App Service ecosystem and provides customers with stronger, more secure, and standardized hostname behavior across all workloads.  Why This Feature Matters  Historically, App Service resources have used default hostname format such as:  .azurewebsites.net  While straightforward, this pattern introduced potential security risks, particularly in scenarios where DNS records were left behind after deleting a resource. In those situations, a different user could create a new resource with the same name and unintentionally receive traffic or bindings associated wi…  ( 29 min )
    Identity Bindings: A Cleaner Model for Multi‑Cluster Identity in AKS
    AKS has supported assigning Azure Managed Identities to pods for some time, first through Pod Identity and then later through Workload Identity. Using these tools it is possible to give a pod an Azure Identity that it can use to interact with other Azure services - pull secrets from Key Vault, read a file from Blob Storage or write to a database. Workload Identity is the latest incarnation of this feature and significantly simplified this feature, removing the need to run additional management pods in the cluster and to have the identity injected in every node however it does have some issues of it's own. These issues are particularly evident when operating at scale and wanting to share the same Managed Identity across multiple workloads in the same cluster, or across multiple clusters. Wo…  ( 38 min )
  • Open

    Understanding Fabric Eventstream Pricing
    In this blog post, we’ll walk through Eventstream’s pricing model to give you a clear understanding of how it works and help you navigate it with confidence. By the end of this post, you will be able to: Eventstream Components & Cost Drivers First, let’s summarize the components of a Fabric Eventstream: Each component maps … Continue reading “Understanding Fabric Eventstream Pricing”  ( 11 min )
    Gain even more trust and compliance with OneLake diagnostics immutability (Generally Available)
    In October 2025, we introduced OneLake diagnostics—a powerful capability that helps teams “answer who accessed what, when, and how” across your Fabric Lakehouse environment. OneLake diagnostics streams JSON-based activity logs into a Lakehouse you choose, enabling rich analysis, governance, and compliance workflows. A powerful capability that helps teams “answer who accessed what, when, and how” … Continue reading “Gain even more trust and compliance with OneLake diagnostics immutability (Generally Available)”  ( 7 min )
  • Open

    AI Didn’t Break Your Production — Your Architecture Did
    Most AI systems don’t fail in the lab. They fail the moment production touches them. I’m Hazem Ali — Microsoft AI MVP, Principal AI & ML Engineer / Architect, and Founder & CEO of Skytells. With a strong foundation in AI and deep learning from low-level fundamentals to production-scale, backed by rigorous cybersecurity and software engineering expertise, I design and deliver enterprise AI systems end-to-end. I often speak about what happens after the pilot goes live: real users arrive, data drifts, security constraints tighten, and incidents force your architecture to prove it can survive. My focus is building production AI with a security-first mindset: identity boundaries, enforceable governance, incident-ready operations, and reliability at scale. My mission is simple: Architect and eng…  ( 79 min )

  • Open

    Create Embeddings in Fabric Eventhouse with built-in Small Language Models (SLMs)
    What if generating embeddings in Eventhouse didn’t require an external endpoint, callout policies, throttling management, or per‑request costs? That’s exactly what slm_embeddings_fl() delivers: a new user-defined function (UDF) that generates text embeddings using local Small Language Models (SLMs) from within the Kusto Python sandbox, returning vectors that you can immediately use for semantic search, similarity … Continue reading “Create Embeddings in Fabric Eventhouse with built-in Small Language Models (SLMs)”  ( 8 min )
  • Open

    Implementing A2A protocol in NET: A Practical Guide
    As AI systems mature into multi‑agent ecosystems, the need for agents to communicate reliably and securely has become fundamental. Traditionally, agents built on different frameworks like Semantic Kernel, LangChain, custom orchestrators, or enterprise APIs do not share a common communication model. This creates brittle integrations, duplicate logic, and siloed intelligence. The Agent‑to‑Agent Standard (A2AS) addresses this gap by defining a universal, vendor‑neutral protocol for structured agent interoperability. A2A establishes a common language for agents, built on familiar web primitives: JSON‑RPC 2.0 for messaging and HTTPS for transport. Each agent exposes a machine‑readable Agent Card describing its capabilities, supported input/output modes, and authentication requirements. Interact…  ( 36 min )

  • Open

    Building scalable, cost-effective real-time multiplayer games with Azure Web PubSub
    Modern multiplayer games demand more than fast servers - they require persistent, reliable, low-latency communication at massive scale, often under highly unpredictable traffic patterns. Launch days, seasonal events, and promotions can generate connection spikes that dwarf steady-state traffic, while players still expect real-time responsiveness and stability. In this post, we’ll explore how a game studio building a large-scale online RPG addressed these challenges using Azure Web PubSub, and what lessons other game developers can apply when designing their own real-time backend architectures. The challenge: from polling to real-time multiplayer The studio began with a backend architecture that relied heavily on polling a centralized data store to synchronize multiplayer state - such as pa…  ( 30 min )
    Find the Alerts You Didn't Know You Were Missing with Azure SRE Agent
    I had 6 alert rules. CPU. Memory. Pod restarts. Container errors. OOMKilled. Job failures. I thought I was covered. Then my app went down. I kept refreshing the Azure portal, waiting for an alert. Nothing. That's when it hit me: my alerts were working perfectly. They just weren't designed for this failure mode. Sound familiar? The Problem Every Developer Knows If you're a developer or DevOps engineer, you've been here: a customer reports an issue, you scramble to check your monitoring, and then you realize you don't have the right alerts set up. By the time you find out, it's already too late. You set up what seems like reasonable alerting and assume you're covered. But real-world failures are sneaky. They slip through the cracks of your carefully planned thresholds. My Setup: AKS with Red…  ( 34 min )

  • Open

    Explore Fabric Security insights in the OneLake catalog – Govern tab
    We want to update on a strategic evolution in how you can access and utilize security insights within Microsoft Fabric! The powerful reports you’ve relied on in the Microsoft Purview Hub are officially transitioning and being significantly enhanced within the new Admin Report in the Govern tab of the OneLake Catalog, as was announced at … Continue reading “Explore Fabric Security insights in the OneLake catalog – Govern tab”  ( 7 min )

  • Open

    Java at Microsoft: 2025 Year in Review
    A breakthrough year for modernization, AI‑assisted development, Agentic AI development, and platform innovation 2025 was one of the most significant years yet for Java at Microsoft. From the arrival of OpenJDK 25 as the newest Long‑Term Support (LTS) release, to AI‑powered modernization workflows with GitHub Copilot app modernization, to Agentic AI development in Microsoft AI Foundry […] The post Java at Microsoft: 2025 Year in Review appeared first on Microsoft for Java Developers.  ( 29 min )

  • Open

    From Vibe Coding to Working App: How SRE Agent Completes the Developer Loop
    The Most Common Challenge in Modern Cloud Apps There's a category of bugs that drive engineers crazy: multi-layer infrastructure issues. Your app deploys successfully. Every Azure resource shows "Succeeded." But the app fails at runtime with a vague error like Login failed for user ''. Where do you even start? You're checking the Web App, the SQL Server, the VNet, the private endpoint, the DNS zone, the identity configuration... and each one looks fine in isolation. The problem is how they connect and that's invisible in the portal. Networking issues are especially brutal. The error says "Login failed" but the actual causes could be DNS, firewall, identity, or all three. The symptom and the root causes are in completely different resources. Without deep Azure networking knowledge, you're j…  ( 32 min )

  • Open

    How to Ensure Seamless Data Recovery and Deployment in Microsoft Azure
    Overcoming Cosmos DB Backup and Restore Challenges with Azure Databricks The Challenge of Backing Up and Restoring Azure Cosmos DB One of the significant pain points when working with Azure Cosmos DB is the lack of instant, self-service backup restoration. While Cosmos DB is engineered for global scalability and high availability, its backup and recovery process introduces a crucial bottleneck for organizations that demand agility. Backups in Cosmos DB are created automatically, but restoring them isn’t a seamless, on-demand operation. Instead, it often involves lengthy procedures and sometimes requires intervention from Microsoft support, causing delays that can stretch from hours to even longer—depending on the size and complexity of your data. Downtime Risks: During the drawn-out resto…  ( 29 min )
  • Open

    How to Ensure Seamless Data Recovery and Deployment in Microsoft Azure
    Overcoming Cosmos DB Backup and Restore Challenges with Azure Databricks The Challenge of Backing Up and Restoring Azure Cosmos DB One of the significant pain points when working with Azure Cosmos DB is the lack of instant, self-service backup restoration. While Cosmos DB is engineered for global scalability and high availability, its backup and recovery process introduces a crucial bottleneck for organizations that demand agility. Backups in Cosmos DB are created automatically, but restoring them isn’t a seamless, on-demand operation. Instead, it often involves lengthy procedures and sometimes requires intervention from Microsoft support, causing delays that can stretch from hours to even longer—depending on the size and complexity of your data. Downtime Risks: During the drawn-out resto…  ( 29 min )

  • Open

    Context Engineering Lessons from Building Azure SRE Agent
    We spent a long time chasing model upgrades, polishing prompts, and debating orchestration strategies. The gains were visible in offline evals, but they didn’t translate into the reliability and outcomes we wanted in production. The real breakthrough came when we started caring much more about what we were adding to the context, when, and in what form. In other words: context engineering. Every context decision involves tradeoffs: latency, autonomy (how far the agent goes without asking), user oversight, pre-work (retrieve/verify/compute before answering), how the agent decides it has sufficient evidence, and the cost of being wrong. Push on one dimension, and you usually pay for it elsewhere. This blog is our journey building Azure SRE Agent – a cloud AI agent that takes care of your Azur…  ( 48 min )

  • Open

    Data Security: Azure key Vault in Data bricks
    Why this article? To remove the vulnerability of exposing the data base connection string in Databricks notebook directly, by using Azure key vault. Database connection strings are extremely confidential/vulnerable data, that we should not be exposed in the DataBricks notebook explicitly. Azure key vault is a secure option to read the secrets and establish connection. What do we need? Tenant Id of the app from the app registration with access to the azure key vault secrets Client Id of the of the app from the app registration with access to the azure key vault secrets Client secret of the app from the app registration with access to the azure key vault Where to find this information? Under the App registration, you can find the (application) Client Id, Directory (tenant) Id.         Az…  ( 25 min )
  • Open

    Data Security: Azure key Vault in Data bricks
    Why this article? To remove the vulnerability of exposing the data base connection string in Databricks notebook directly, by using Azure key vault. Database connection strings are extremely confidential/vulnerable data, that we should not be exposed in the DataBricks notebook explicitly. Azure key vault is a secure option to read the secrets and establish connection. What do we need? Tenant Id of the app from the app registration with access to the azure key vault secrets Client Id of the of the app from the app registration with access to the azure key vault secrets Client secret of the app from the app registration with access to the azure key vault Where to find this information? Under the App registration, you can find the (application) Client Id, Directory (tenant) Id.         Az…  ( 25 min )
  • Open

    Extend SRE Agent with MCP: Build an Agentic Workflow to Triage Customer Issues
    Your inbox is full. GitHub issues piling up. "App not working." "How do I configure alerts?" "Please add dark mode." You open each one, figure out what it is, ask for more info, add labels, route to the right team. An hour later, you're still sorting issues. Sound familiar? The Triage Tax  Every L1 support engineer, PM, and on-call developer who's handled customer issues knows this pain. When tickets come in, you're not solving problems, you're sorting them. Read the issue. Is it a bug or a question? Check the docs. Does this feature exist? Ask for more info. Wait two days. Re-triage. Add labels. Route to engineering. It's tedious. It requires judgment, you need to understand the product, know what info is needed, check documentation. And honestly? It's work that nobody volunteers for but …  ( 35 min )
    AI-assisted load test authoring in Azure App Testing
    Creating reliable load tests shouldn’t require hours of manual scripting. With AI-assisted load test authoring in Azure App Testing, you can go from a simple browser recording to a production-ready JMeter script in minutes, while staying fully in control of what gets applied. This new experience helps you: Create load tests faster by recording real user journeys directly from the browser Improve script quality automatically with AI-recommended best practices Run more realistic tests that better reflect real user behavior Reduce manual effort without giving up transparency or control   Record once. Let AI enhance the script. Using the Azure App Testing browser extension for Edge and Chrome, you can record how users interact with your application. Once uploaded to Azure Load Testing, AI an…  ( 24 min )
    AI-assisted load test authoring in Azure Load Testing
    Creating reliable load tests shouldn’t require hours of manual scripting. With AI-assisted load test authoring in Azure Load Testing, you can go from a simple browser recording to a production-ready JMeter script in minutes, while staying fully in control of what gets applied. This new experience helps you: Create load tests faster by recording real user journeys directly from the browser Improve script quality automatically with AI-recommended best practices Run more realistic tests that better reflect real user behavior Reduce manual effort without giving up transparency or control   Record once. Let AI enhance the script. Using the Azure App Testing browser extension for Edge and Chrome, you can record how users interact with your application. Once uploaded to Azure Load Testing, AI a…  ( 24 min )
    Host ChatGPT apps on Azure Functions
    This blog post is for developers learning and building ChatGPT apps. It provides an overview of how these apps work, why build them, and how to host one on Azure Functions. Chat with ChatGPT apps OpenAI recently launched ChatGPT apps. These are apps you can chat with right inside ChatGPT, extending what ChatGPT can do beyond simple chats to actions. These apps can be invoked by starting a message with the app name, or they can be suggested by ChatGPT when relevant to the conversation. The following shows an example of invoking the Booking.com app to find hotels that meet certain criteria: OpenAI calls these “a new generation of apps” that “blend familiar interactive elements…with new ways of interacting through conversation.” For users, ChatGPT apps fit directly into an interface they’re …  ( 36 min )

  • Open

    SharePoint Framework (SPFx) roadmap update – December 2025
    SPFx is powering the future of Microsoft 365. From AI-driven portals to seamless integrations across SharePoint, Teams and Viva, SPFx is driving innovation at scale. This monthly blog series kicks off our journey into the next evolution - transparent, community-driven, and built for the AI era. Let’s shape what’s next, together. The post SharePoint Framework (SPFx) roadmap update – December 2025 appeared first on Microsoft 365 Developer Blog.  ( 25 min )
  • Open

    Fix It Before They Feel It: Higher Reliability with Proactive Mitigation
    What if your infrastructure could detect performance issues and fix them automatically—before your users even notice? This blog brings that vision to life using Azure SRE Agent, an AI-powered autonomous agent that monitors, detects, and remediates production issues in real-time. 💡 The magic: Zero human intervention required. The agent handles detection, diagnosis, remediation, and reporting—all autonomously. 📺 Watch the Demo This content was presented at .NET Day 2025. Watch the full session to see Azure SRE Agent in action: 🎬 Fix it before they feel it - .NET Day 2025 🎯 What You'll See in This Demo Watch as we intentionally deploy "bad" code to production and observe how the SRE Agent: Detects the degradation — Compares live response times against learned baselines Takes autonomous a…  ( 32 min )

  • Open

    The New Test Run Hub is Going Generally Available!
    Delivering high-quality software requires clarity, speed, and collaboration. That’s why we introduced the New Test Run Hub in Azure Test Plans. A modern, streamlined experience designed to make test execution and analysis fast and intuitive. And we’re excited to announce that this experience is moving to General Availability (GA) for the Azure DevOps Services throughout […] The post The New Test Run Hub is Going Generally Available! appeared first on Azure DevOps Blog.  ( 24 min )

  • Open

    Stop Running Runbooks at 3 am: Let Azure SRE Agent Do Your On-Call Grunt Work
    Your pager goes off. It's 2:47am. Production is throwing 500 errors. You know the drill - SSH into this, query that, check these metrics, correlate those logs. Twenty minutes later, you're still piecing together what went wrong. Sound familiar? The On-Call Reality Nobody Talks About Every SRE, DevOps engineer, and developer who's carried a pager knows this pain. When incidents hit, you're not solving problems - you're executing runbooks. Copy-paste this query. Check that dashboard. Run these az commands. Connect the dots between five different tools. It's tedious. It's error-prone at 3am. And honestly? It's work that doesn't require human creativity but requires human time. What if an AI agent could do this for you? Enter Azure SRE Agent + Runbook Automation Here's what I built: I gave SRE…  ( 30 min )
  • Open

    Work item linking for Advanced Security alerts now available
    Security vulnerabilities don’t fix themselves. Someone needs to track them, prioritize them, and actually ship the fix. If you’ve ever tried to manage security alerts alongside your regular sprint work, though, you know the friction: you’re looking at an alert in one tab, switching to your backlog in another, trying to remember which vulnerability you […] The post Work item linking for Advanced Security alerts now available appeared first on Azure DevOps Blog.  ( 24 min )

  • Open

    Fabric Influencers Spotlight December 2025
    Welcome to the December 2025 edition of the Fabric Influencers Spotlight, a recurring monthly post here to shine a bright light on the places on the internet where Microsoft MVPs & Fabric Super Users are doing some amazing work on all aspects of Microsoft Fabric. The Microsoft Fabric Community team has created the Fabric Influencers Spotlight to … Continue reading “Fabric Influencers Spotlight December 2025”  ( 9 min )
  • Open

    Building Reliable AI Travel Agents with the Durable Task Extension for Microsoft Agent Framework
    The durable task extension for Microsoft Agent Framework makes all this possible. In this post, we'll walk through the AI Travel Planner, a C# application I built that demonstrates how to build reliable, scalable multi-agent applications using the durable task extension for Microsoft agent framework. While I work on the python version, I've included code snippets that show the python equivalent. If you haven't already seen the announcement post on the durable task extension for Microsoft Agent Framework, I suggest you read that first before continuing with this post: http://aka.ms/durable-extension-for-af-blog. In brief, production AI agents face real challenges: crashes can lose conversation history, unpredictable behavior makes debugging difficult, human-in-the-loop workflows require wai…  ( 43 min )
  • Open

    New Agents in Microsoft Purview
    Use the Data Security Triage Agent to cut through alert overload, eliminate false positives, and immediately understand which Insider Risk or DLP incidents need your attention. Stay in control with automated user outreach and clear, contextual reasoning behind every alert.  Use the Data Security Posture Agent to uncover risks that hide behind context with natural-language queries. When issues are found, apply labels and trigger security policies right from the insight, helping you proactively prevent data loss. Powered by Security Copilot, these agents give you a faster, smarter, more efficient way to manage data security. Cut through alert overload with AI-driven triage.  Elevate only alerts that matter to save time and sharpen focus. Get started with the Data Security Triage Agent in Mi…  ( 28 min )

  • Open

    Run Spark Job Definitions in Pipelines with Service Principal or Workspace Identity
    The Spark job definition activity in Microsoft Fabric Data Factory pipelines now supports connection property, unlocking a more secure and production-ready way to run your SJDs. What’s New? With this update, you can configure Notebook activities to run as Service Principal (SPN) or Workspace Identity (WI). These authentication methods are our recommended approach for production … Continue reading “Run Spark Job Definitions in Pipelines with Service Principal or Workspace Identity”  ( 5 min )
    How to Connect Microsoft Fabric to Azure DevOps Using Service Principal
    Following Azure DevOps Service Principal & Cross Tenant Support (Generally Available) announcement for service principal and cross-tenant support – Microsoft Fabric Git Integration with Azure DevOps (ADO), this blog post serves as a guide to connecting Fabric workspaces to Azure DevOps repositories using service principal. Fabric Git Integration is the foundation for organizations implementing fully … Continue reading “How to Connect Microsoft Fabric to Azure DevOps Using Service Principal”  ( 6 min )
    Fabric Eventstream SQL Operator: Your tool kit to Real-Time data processing in Fabric Real-Time Intelligence
    As data becomes more immediate, the gap between when an event occurs and when you must use its insights is getting smaller. Fabric Eventstreams enables users to ingest, transform, extract insights and route streaming data where it’s needed. In response to the growing demand for SQL-based transformations, we have introduced a new SQL operator feature … Continue reading “Fabric Eventstream SQL Operator: Your tool kit to Real-Time data processing in Fabric Real-Time Intelligence”  ( 11 min )
    On-premises data gateway December 2025 release
    Here is the December 2025 release of the on-premises data gateway (version 3000.298).  ( 6 min )
    DATE_BUCKET() function in Fabric Data Warehouse (Generally Available)
    Unlock Flexible Time-Based Reporting with DATE_BUCKET() in Microsoft Fabric DW! Microsoft Fabric Data Warehouse continues to evolve with powerful features that make analytics easier and more adaptable. One of the latest additions is the DATE_BUCKET() function—a game-changer for time-based reporting.  ( 7 min )
    2025 Year in Review: What’s new across SQL Server, Azure SQL and SQL database in Fabric
    What a year 2025 has been for SQL! ICYMI and are looking for some hype, might I recommend you start with this blog from Priya Sathy, the product leader for all of SQL at Microsoft: One consistent SQL: The launchpad from legacy to innovation. In this blog post, Priya explains how we have developed and … Continue reading “2025 Year in Review: What’s new across SQL Server, Azure SQL and SQL database in Fabric”  ( 11 min )
  • Open

    Announcing General Availability of Geo-Replication for Azure Service Bus Premium
    Today we are excited to announce general availability of the Geo-Replication feature for Azure Service Bus in the premium tier. This feature ensures that the metadata and data of a namespace are continuously replicated from a primary region to a secondary region. Moreover, this feature allows promoting a secondary region at any time. The Geo-Replication feature is the latest option to insulate Azure Service Bus applications against outages and disasters. Other options are Geo-Disaster Recovery and Availability Zones. Differentiation There are currently two features that provide Geo-Disaster Recovery in Azure Service Bus for the Premium tier. First, there is Geo-Disaster Recovery (Metadata DR) that just provides replication of metadata. Second, Geo-Replication, which is now GA, provides rep…  ( 27 min )

  • Open

    JSON Structure: A JSON schema language you'll love
    We talk to many customers moving structured data through queues and event streams and topics, and we see a strong desire to create more efficient and less brittle communication paths governed by rich data definitions well understood by all parties. The way those definitions are often shared are schema documents. While there is great need, the available schema options and related tool chains are often not great. JSON Schema is popular for its relative simplicity in trivial cases, but quickly becomes unmanageable as users employ more complex constructs. The industry has largely settled on "Draft 7," with subsequent releases seeing weak adoption. There's substantial frustration among developers who try to use JSON Schema for code generation or database mapping—scenarios it was never designed …  ( 41 min )
  • Open

    Unlock your email potential with Schema.org
    Email is a key part of how people get things done, whether it’s booking a reservation, confirming a package delivery, or managing a cab reservation. But as inboxes become increasingly cluttered, important transactional information often gets buried. Users are forced to open multiple emails, search through text, and manually look for key details such as […] The post Unlock your email potential with Schema.org appeared first on Microsoft 365 Developer Blog.  ( 26 min )
  • Open

    Beyond Ergonomics: How the Azure Command Launcher for Java Improves GC Stability and Throughput on Azure VMs
    In our previous blog we introduced Azure Command Launcher for Java (jaz) —a safe, resource-aware way to launch the JVM without hand-tuning dozens of flags. This follow-up shares performance results, focusing on how jaz affects G1 behavior, heap dynamics, and pause characteristics under a long-running, allocation-intensive workload: SPECjbb 2015 (JBB). Test bed: 4-vCPU, 16-GB Azure […] The post Beyond Ergonomics: How the Azure Command Launcher for Java Improves GC Stability and Throughput on Azure VMs appeared first on Microsoft for Java Developers.  ( 31 min )

  • Open

    Azure Boards integration with GitHub Copilot
    A few months ago we introduced the Azure Boards integration with GitHub Copilot in private preview. The goal was simple: allow teams to take a work item from Azure Boards and send it directly to GitHub Copilot so the coding agent could begin working on it, track progress, and generate a pull request. We are […] The post Azure Boards integration with GitHub Copilot appeared first on Azure DevOps Blog.  ( 25 min )
  • Open

    Using Webhooks for image pulls with Web App for Containers
    This post will cover using “webhooks” to initiate image pulls for Web App for Containers  ( 6 min )
  • Open

    SQL Telemetry & Intelligence – How we built a Petabyte-scale Data Platform with Fabric
    Building a Petabyte-scale Data Platform with Fabric and SQL Telemetry and Intelligence Engineering team.  ( 13 min )
    Announcing the Fabric Extensibility Toolkit Contest
    We’re launching a new community contest inviting you to build innovative workload concepts that showcase what’s possible with the Fabric Extensibility Toolkit.  ( 5 min )
    From Simple Prompts to Complex Insights: AI Expands the Boundaries of Data Transformation (Preview)
    In today’s fast-paced business environment, efficiency, and adaptability are essential. Organizations are under constant pressure to streamline processes, reduce complexity, and deliver results faster. Dataflow Gen2 rises to meet these challenges by combining the power of Artificial Intelligence (AI) with the simplicity of natural language prompts. This approach enables teams to transform workflows and unlock … Continue reading “From Simple Prompts to Complex Insights: AI Expands the Boundaries of Data Transformation (Preview)”  ( 6 min )
    Microsoft Fabric 2025 holiday recap: Unified Data and AI Innovation
    As 2025 ends, we’re taking a moment to reflect on Microsoft Fabric’s second year in the market and the collective progress made alongside our community, customers, and partners. What began as a unified vision for data and AI has grown into a platform adopted by more than 28,000 organizations worldwide, anchored by OneLake and shaped … Continue reading “Microsoft Fabric 2025 holiday recap: Unified Data and AI Innovation”  ( 10 min )
  • Open

    From Large Semi-Structured Docs to Actionable Data: In-Depth Evaluation Approaches Guidance
    Introduction Extracting structured data from large, semi-structured documents (the detailed solution implementation overview and architecture is provided in this tech community blog: From Large Semi-Structured Docs to Actionable Data: Reusable Pipelines with ADI, AI Search & OpenAI) demands a rigorous evaluation framework.  The goal is to ensure our pipeline is accurate, reliable, and scalable before we trust it with mission-critical data. This framework breaks evaluation into clear phases, from how we prepare the document, to how we find relevant parts, to how we validate the final output. It provides metrics, examples, and best practices at each step, forming a generic pattern that can be applied to various domains. Framework Overview A very structured and stepwise approach for evaluatio…  ( 44 min )
    Streamline Azure NetApp Files Management—Right from Your IDE
    Table of Contents Abstract Introduction The Traditional Approach The Modern Approach Step 1: Generate Infrastructure (10 Minutes) Step 2: Instant Validation (10 Minutes) Step 3: Optimization & Insights (5 Minutes) Key Capabilities The ROI: Why This Matters Efficiency Gains Summary Ready to Start? Learn more! Abstract The Azure NetApp Files VS Code Extension is designed to streamline storage provisioning and management directly within the developer’s IDE. Traditional workflows often require extensive portal navigation, manual configuration, and policy management, leading to inefficiencies and context switching. The extension addresses these challenges by enabling AI-powered automation through natural language commands, reducing provisioning time from hours to minutes while minimizing errors…  ( 32 min )
  • Open

    Build declarative agents for Microsoft 365 Copilot with MCP
    With introduction of MCP support, it’s now much easier for developers to integrate their business workflows, SaaS, and LoB systems into Copilot via declarative agent.   The post Build declarative agents for Microsoft 365 Copilot with MCP appeared first on Microsoft 365 Developer Blog.  ( 25 min )
  • Open

    Message brokers as the cornerstone of the next generation of agentic AI backends
    We are seeing changes in the way Agentic AI behaves. Instead of one-off model calls, we are starting to see networks of agents and MCP services working together. These are going to bring powerful integrations, with a variety of distributed components. Work is going to arrive in unpredictable bursts. Some services end up overloaded while others sit idle. Every call burns tokens and compute, so wasted effort translates directly into real money. Direct calls are no longer enough. We are going to need orchestration. A broker in the middle that absorbs spikes, queues up work until capacity becomes available, and handles retries. This approach helps keep costs predictable by pacing work to match budgets and downstream capacity. Message brokers, such as Azure Service Bus, are ideal for the capabi…  ( 33 min )

  • Open

    Understanding Operations Agent Capacity Consumption, Usage Reporting and Billing (Preview)
    At Ignite, we announced operations agents that helps create autonomous agents that monitor data, infer goals, and recommend actions. Soon, we will enable billing for these agents as the Preview period continues. Operations agents will use Fabric Capacity Units (CU) like any other Fabric features. In the Capacity Metrics App, you’ll find the following operations show … Continue reading “Understanding Operations Agent Capacity Consumption, Usage Reporting and Billing (Preview)”  ( 7 min )
    Fabric Environment Library Management Performance Improvement
    Major performance improvements are here for Fabric Environment! Environment publishing is now up to 2.5x faster, and session startup speeds have improved by up to 3x, delivering a smoother and more reliable experience for developers. What’s Improved What’s Next? New library installation mode for lightweight packages and quick iteration is around the corner. Stay tuned … Continue reading “Fabric Environment Library Management Performance Improvement”  ( 5 min )
    Fabric Runtime 2.0 (Preview)
    Fabric Runtime provides seamless integration within the Microsoft Fabric ecosystem, delivering a powerful environment for data engineering and data science projects built on Apache Spark. Fabric Runtime 2.0 is now available in Experimental Public Preview (EPP). This next-generation runtime is purpose-built for large-scale data computations in Microsoft Fabric and introduces key features and components that … Continue reading “Fabric Runtime 2.0 (Preview)”  ( 5 min )
  • Open

    Industry-Wide Certificate Changes Impacting Azure App Service Certificates
    Executive Summary  In early 2026, industry-wide changes mandated by browser applications and the CA/B Forum will affect both how TLS certificates are issued as well as their validity period. The CA/B Forum is a vendor body that establishes standards for securing websites and online communications through SSL/TLS certificates. Azure App Service is aligning with these standards for both App Service Managed Certificates (ASMC, free, DigiCert-issued) and App Service Certificates (ASC, paid, GoDaddy-issued). Most customers will experience no disruption. Action is required only if you pin certificates or use them for client authentication (mTLS).  Who Should Read This?  App Service administrators  Security and compliance teams  Anyone responsible for certificate management or application securi…  ( 31 min )

  • Open

    Key Considerations for Modernizing and Migrating Custom Applications to Azure
    Understanding the Current Application A detailed understanding of the existing application is the foundation of a successful migration. Azure Migrate helps discover servers, databases, dependencies, and performance characteristics. It gives insight into everything that must be moved and modernized.Documentation: https://learn.microsoft.com/azure/migrate/migrate-overview This step reveals performance bottlenecks, outdated libraries, legacy integrations, and security gaps that need attention during modernization. Selecting the Right Migration Approach     Once the current state is clear, the next step is to decide how each component should move to Azure. Some workloads can be rehosted on Azure Virtual Machines, while others benefit from modernization using App Services, Kubernetes, serverle…  ( 33 min )
  • Open

    AI Upskilling Framework Level 3 Building
    The Global AI Community is excited to bring you the latest updates on AI Upskilling Framework Level 3 Building, straight from Microsoft Ignite! This session dives deep into advanced concepts for building agentic workflows and showcases new announcements that will help developers accelerate their Agentic AI journey. AI Upskilling Framework In this new era of work, AI skills will be critical for nearly every role. But the level of AI readiness will vary: An entry-level sales representative, seasoned marketing professional, data analyst, and engineer will all need different skills to incorporate AI into their day-to-day work. It can be complex to navigate these different use cases; that’s why the LinkedIn Learning team crafted a five-level framework with a structured learning model to upskill…  ( 25 min )

  • Open

    Retirement of Global Personal Access Tokens in Azure DevOps
    In the new year, we’ll be retiring the Global Personal Access Token (PAT) type in Azure DevOps. Global PATs allow users to authenticate across all accessible organizations. While this can feel convenient, a single credential with broad reach creates a concentrated security risk — especially as a user’s access footprint grows. This level of privilege […] The post Retirement of Global Personal Access Tokens in Azure DevOps appeared first on Azure DevOps Blog.  ( 23 min )

  • Open

    Microsoft Recognized as a Leader in the 2025 Gartner® Magic Quadrant™ for Data Integration Tools
    A Leader in Data Integration We’re thrilled to share that Microsoft has been named a Leader in the 2025 Gartner Magic Quadrant for Data Integration Tools—our fifth consecutive year in this position. In our view, this recognition reflects our commitment to help organizations unify their data estate and unlock the full potential of AI. To … Continue reading “Microsoft Recognized as a Leader in the 2025 Gartner® Magic Quadrant™ for Data Integration Tools”  ( 9 min )
    Variable Library Support in Notebook (Generally Available)
    This release brings consistent, secure, and scalable configuration management directly into notebooks—streamlining environment-aware development and CI/CD workflows without hardcoding. Why it Matters As projects grow, managing environment-specific settings can become complex. With Variable Library support in notebooks, you can: Key Highlights The following is an example of how to use Variable Library in notebook. Resources  ( 6 min )
    Assessing Your Azure Data Factory for Migration to Fabric Data Factory
    As organizations modernize their data integration workflows, moving from Azure Data Factory (ADF) to Fabric Data Factory is an important milestone. Before starting the migration, it’s crucial to determine which pipelines and activities are ready to move, which require modifications, and which are not yet supported in Fabric. The built-in migration assessment tool in ADF … Continue reading “Assessing Your Azure Data Factory for Migration to Fabric Data Factory”  ( 6 min )
  • Open

    Capacity Planning with Azure Container Apps Workload Profiles
    Overview Azure Container Apps (ACA) simplifies container orchestration, but capacity planning often confuses developers. Questions like “How do replicas consume node resources?”, “When does ACA add nodes?”, and “How should I model limits and requests?”. This guide pairs official ACA guidance with practical examples to demystify workload profiles, autoscaling, and resource modelling. Understanding Workload Profiles in Azure Container Apps ACA offers three profile types: Consumption Scales to zero Platform decides node size Billing per replica execution time Dedicated Choose VM SKU (e.g., D4 → 4 vCPU, 16 GiB RAM) Billing per node Flex (Preview) Combines dedicated isolation with consumption-like billing Each profile defines node-level resources. For Example: D4 → 4 vCPU, 16 GiB RAM per …  ( 25 min )
  • Open

    General Availability of SharePoint Framework 1.22 – A Major Refresh of the Build & Tooling Experience
    We are excited to announce general availability for the SharePoint Framework 1.22. This time focus is primarily on updating the build toolchain and to address npm audit issues. The post General Availability of SharePoint Framework 1.22 – A Major Refresh of the Build & Tooling Experience appeared first on Microsoft 365 Developer Blog.  ( 24 min )
  • Open

    How Microsoft Agent 365 works
    Agents can now have their own identity, email, OneDrive and Teams accounts, and collaborate just like coworkers. Microsoft Agent 365 lets you onboard agents, give them the policies and knowledge they need, and let them work in parallel with you to handle tasks like procurement, approvals, research, and updates using the same Microsoft 365 tools you already rely on.  As your use of agents grows, keep full visibility and control. See what they've worked on and understand their impact across your organization as an agent manager. If you're in IT, you have full visibility and control over access permissions and agent relationships. You can manage all agents from a single unified control plane with the same tools you use now to manage users. Jeremy Chapman, Microsoft 365 Director, shares how yo…  ( 44 min )

  • Open

    The Evolution of SQL Server Integration Services (SSIS): SSIS 2025 (Generally Available)
    SQL Server Integration Services (SSIS) has been a cornerstone of enterprise data integration since its introduction, enabling organizations to extract, transform, and load (ETL) data across diverse systems. Over many years, SSIS has evolved to meet the growing demands of hybrid and cloud-first architecture. The release of SSIS 2025, announced as generally available at Microsoft … Continue reading “The Evolution of SQL Server Integration Services (SSIS): SSIS 2025 (Generally Available)”  ( 8 min )
    Lakehouse Schemas (Generally Available)
    Schema lakehouses are now Generally Available. By using schemas in lakehouses, users can arrange their tables more efficiently and make it easier to find data. When creating new lakehouses, schema-enabled lakehouses will now be the default choice. However, users still have the option to create lakehouses without a schema if they prefer. What do schema … Continue reading “Lakehouse Schemas (Generally Available)”  ( 6 min )
  • Open

    Capacity Planning with Azure Container Apps Workload Profiles : Per-Node, Per-Replica and Practical Sizing
    Overview Azure Container Apps (ACA) simplifies container orchestration, but capacity planning often confuses developers. Questions like “How do replicas consume node resources?”, “When does ACA add nodes?”, and “How should I model limits and requests?”. This guide pairs official ACA guidance with practical examples to demystify workload profiles, autoscaling, and resource modelling.  ( 3 min )
  • Open

    Announcing Azure DevOps Server General Availability
    We’re thrilled to announce that Azure DevOps Server is now generally available (GA)! This release marks the transition from the Release Candidate (RC) phase to full production readiness, delivering enterprise-grade DevOps capabilities for organizations that prefer self-hosted solutions. You can upgrade directly from Azure DevOps Server RC or any supported version of Team Foundation Server […] The post Announcing Azure DevOps Server General Availability appeared first on Azure DevOps Blog.  ( 21 min )

  • Open

    OSS AI Summit: Building with LangChain
    The OSS AI Summit is an interactive online event designed to showcase how open-source AI frameworks empower developers to build, innovate, and scale faster. This first event spotlights LangChain, the leading framework for creating AI-driven applications in Python and JavaScript. Attendees will explore core LangChain components, agents, and tools, learn how Azure AI enhances scalability and integration, and see real-world demonstrations of agent workflows powered by LangChain and MCP. Livestream Register OSS AI Summit: Building with LangChain | Microsoft Reactor The event concludes with a LangChain Live Q&A Panel, featuring experts from the LangChain team and Microsoft Cloud Advocacy, ready to answer questions and share insights on the future of open-source AI. TitleDescription LangChain v1 Explained: Agents, Tools, and Beyond (30mins)Learn about LangChain for Python and JavaScript and understand the role of components, agents, tools and more. Fireside Chat: Agents in the Real World (30 mins) Marlene Demo (15 minutes)Hear from business leaders and engineers on how agents are being used in real-world scenarios. MCP in Action: Powering Single & Multi-Agent Systems with LangChain.js (45mins)Learn how MCP allows agents to connect with existing systems, showing examples of single and multi-agent workflows. Inside LangChain: Live Q&A with the Team (30mins)In this Q&A panel discussion you'll hear more about how LangChain can be used to build robust AI apps and agents and have an opportunity to ask questions.  ( 23 min )
  • Open

    Microsoft Fabric Real-Time Intelligence: A Leader in the 2025 Forrester Streaming Data Wave
    Businesses and organizations are entering a new operational era defined by immediacy, intelligence, and continuous adaptation. AI is shifting expectations across every industry. Organizations now need to sense what is happening across their business the moment it occurs, understand its significance, and respond with confidence. Real-time data has become the foundation for how resilient, competitive … Continue reading “Microsoft Fabric Real-Time Intelligence: A Leader in the 2025 Forrester Streaming Data Wave”  ( 10 min )
    Fabric Extensibility Toolkit: Publishing Workloads announcements
    As part of FabCon Vienna, we introduced the Microsoft Fabric Extensibility Toolkit (FET) to provide both customers and partners with an easy and robust way for building and delivering innovative workloads on Microsoft Fabric. The Toolkit is designed to foster creativity and enable seamless integration of new solutions into the Fabric ecosystem. Today, we are … Continue reading “Fabric Extensibility Toolkit: Publishing Workloads announcements”  ( 7 min )
    How does Fabric make Spark Notebooks Instant?
    Discover how Microsoft Fabric’s Forecasting Service system reduces Spark startup latency and cloud costs through proactive AI and ML-driven resource provisioning. Context & Relevance Waiting minutes for a Spark cluster to become available can throttle analytics velocity, delay insights, and drive-up cloud spend. In a world where data teams expect near‐instant execution and seamless burst … Continue reading “How does Fabric make Spark Notebooks Instant?”  ( 9 min )
  • Open

    AI Dev Days 2025: Your Gateway to the Future of AI Development
    What’s in Store? Day 1 – 10 December:Video Link Building AI Applications with Azure, GitHub, and FoundryExplore cutting-edge topics like: Agentic DevOps Azure SRE Agent Microsoft Foundry MCP Models for AI innovation Day 2 – 11 December Agenda:Video Link  Using AI to Boost Developer ProductivityGet hands-on with: Agent HQ VS Code & Visual Studio 2026 GitHub Copilot Coding Agent App Modernisation Strategies Why Join? Hands-on Labs: Apply the latest product features immediately. Highlights from Microsoft Ignite & GitHub Universe 2025: Stay ahead of the curve. Global Reach: Local-language workshops for LATAM and EMEA coming soon. You’ll recognise plenty of familiar faces in the lineup – don’t miss the chance to connect and learn from the best! 👉 Register now and share widely across your networks – there’s truly something for everyone!https://aka.ms/ai-dev-days  ( 22 min )
  • Open

    From Large Semi-Structured Docs to Actionable Data: Reusable Pipelines with ADI, AI Search & OpenAI
    Problem Space Large semi-structured documents such as contracts, invoices, hospital tariff/rate cards multi-page reports, and compliance records often carry essential information that is difficult to extract reliably with traditional approaches. Their layout can span several pages, the structure is rarely consistent, and related fields may appear far apart even though they must be interpreted together. This makes it hard not only to detect the right pieces of information but also to understand how those pieces relate across the document. LLM can help, but when documents are long and contain complex cross-references, they may still miss subtle dependencies or generate hallucinated information. That becomes risky in environments where small errors can cascade into incorrect decisions. At the…  ( 54 min )
    How to Modernise a Microsoft Access Database (Forms + VBA) to Node.JS, OpenAPI and SQL Server
    Microsoft Access has played a significant role in enterprise environments for over three decades. Released in November 1992, its flexibility and ease of use made it a popular choice for organizations of all sizes—from FTSE250 companies to startups and the public sector. The platform enables rapid development of graphical user interfaces (GUIs) paired with relational databases, allowing users to quickly create professional-looking applications.  Developers, data architects, and power users have all leveraged Microsoft Access to address various enterprise challenges. Its integration with Microsoft Visual Basic for Applications (VBA), an object-based programming language, ensured that Access solutions often became central to business operations. Unsurprisingly, modernizing these applications …  ( 55 min )
  • Open

    Microsoft Foundry - Everything you need to build AI apps & agents
    Our unified, interoperable AI platform enables developers to build faster and smarter, while organizations gain fleetwide security and governance in a unified portal.  Yina Arenas, Microsoft Foundry CVP, shares how to keep your development and operations teams coordinated, ensuring productivity, governance, and visibility across all your AI projects.  Learn more in this Microsoft Mechanics demo, and start building with Microsoft Foundry at ai.azure.com Feed your agents multiple trusted data sources. For accurate, contextual responses, get started with Microsoft Foundry. Start here. Apply safety & security guardrails.  Ensure responsible AI behavior. Check it out. Keep your AI apps running smoothly. Deploy agents to Teams and Copilot Chat, then monitor performance and costs in Microsoft …  ( 51 min )
  • Open

    Never Explain Context Twice: Introducing Azure SRE Agent memory
    In our recent blog post, we highlighted how Azure SRE Agent has evolved into an extensible AI-powered operations platform. One of the most requested capabilities from customers has been the ability for agents to retain knowledge across sessions-learning from past incidents, remembering team preferences, and continuously improving troubleshooting accuracy. Today, we're excited to dive deeper into the Azure SRE Agent memory, a powerful feature that transforms how your operations teams work with AI. Why Memory Matters for AI Operations Every seasoned SRE knows that institutional knowledge is invaluable. The most effective on-call engineers aren't just technically skilled, they remember the quirks of specific services, recall solutions from past incidents, and know the team's preferred diagnos…  ( 38 min )

  • Open

    Optimizing Permissions with OneLake Security ReadWrite Access
    Many data teams face the same challenge: balancing the need for open collaboration with the responsibility of protecting sensitive information. As organizations grow, data often lives across multiple domains—some containing critical or confidential datasets—while partner teams may only need access to a subset of that information. Until recently, maintaining this balance often meant trade-offs. Teams … Continue reading “Optimizing Permissions with OneLake Security ReadWrite Access”  ( 6 min )
    Billing for Anomaly Detector in Real-Time Intelligence
    We have an important update for customers using Anomaly Detector in Microsoft Fabric’s Real-Time Intelligence (RTI). This feature, currently in Preview, helps you spot unusual patterns in streaming data from Eventhouse tables—without the need for complex data science tools. It’s designed to make anomaly detection simple, fast, and accessible. What does billing entail? Starting in … Continue reading “Billing for Anomaly Detector in Real-Time Intelligence”  ( 5 min )
  • Open

    .NET 10 and Memory: Less Heap, Smarter GC, Faster Apps
    As Microsoft steps into the Ignite 2025 era of “AI-first everything” across Azure, Foundry, and cloud-native workloads, .NET quietly got its own big upgrade: .NET 10, a new long-term support (LTS) release and the official successor to .NET 9, supported for three years. The release was celebrated at .NET Conf 2025 in November, where Microsoft shipped .NET 10 alongside Visual Studio 2026 and highlighted performance, memory efficiency and cloud-readiness as core pillars of the platform. A few days later at Microsoft Ignite 2025 in San Francisco, the story zoomed out: AI agents, Azure-hosted workloads, and App Service / Functions all moved forward with first-class .NET 10 support, positioning this runtime as the default foundation for modern cloud and AI solutions. I’m Hazem Ali, a Microsoft M…  ( 40 min )

  • Open

    Proactive Monitoring Made Simple with Azure SRE Agent
    SRE teams strive for proactive operations, catching issues before they impact customers and reducing the chaos of incident response. While perfection may be elusive, the real goal is minimizing outages and gaining immediate line of sight into production environments. Today, that’s harder than ever. It requires correlating countless signals and alerts, understanding how they relate—or don’t relate—to each other, and assigning the right sense of urgency and impact. Anything that shortens this cycle, accelerates detection, and enables automated remediation is what modern SRE teams crave. What if you could skip the scripting and pipelines? What if you could simply describe what you want in plain language and let it run automatically on a schedule? Scheduled Tasks for Azure SRE Agent With Sched…  ( 32 min )
    Deploying a Bun + Hono + Vite app to Azure App Service
    TOC Introduction Local Environment Deployment Conclusion   1. Introduction Anthropic, the company behind Claude, recently acquired the JavaScript runtime startup Bun, marking one of the most significant shifts in the modern JavaScript ecosystem since the arrival of Node.js and Deno. This acquisition signals more than a business move, it represents a strategic consolidation of performance-oriented tooling, developer ergonomics, and the future of AI-accelerated software development. At the center of this momentum lies a powerful trio: Bun, Hono, and Vite.   Bun is a next-generation JavaScript runtime that reimagines everything from dependency installation to HTTP servers, bundling, and execution speed.   On top of Bun, frameworks like Hono provide an elegant, lightweight approach to buildi…  ( 35 min )
  • Open

    Migrate from Amazon API Gateway to Azure API Management
    For teams moving from Amazon API Gateway to Azure API Management, we've published a detailed migration guide that addresses the technical considerations and implementation steps for a successful transition: Migrate Amazon API Gateway to Azure API Management. The guide focuses on helping AWS users map their existing API Gateway configurations to equivalent Azure API Management capabilities while highlighting architectural differences and best practices for the Azure platform. What the guide covers: ✅ Detailed feature mapping We provide extensive mapping tables across three categories: infrastructure capabilities, API workloads, and API configurations. For example, you'll find mappings for network isolation (VPC endpoints to virtual networks), WAF integration, custom domains, and observabili…  ( 26 min )

  • Open

    Foundry IQ for Multi-Source AI Knowledge Bases
    Pull from multiple sources at once, connect the dots automatically, and getvaccurate, context-rich answers without doing manual orchestration with Foundry IQ in Microsoft Foundry. Navigate complex, distributed data across Azure stores, SharePoint, OneLake, MCP servers, and even the web, all through a single knowledge base that handles query planning and iteration for you.  Reuse the Azure AI Search assets you already have, build new knowledge bases with minimal setup, and control how much reasoning effort your agents apply. As you develop, you can rely on iterative retrieval only when it improves results, saving time, tokens, and development complexity.  Pablo Castro, Azure AI Search CVP and Distinguished Engineer, joins Jeremy Chapman to share how to build smarter, more capable AI agents,…  ( 57 min )
    Microsoft Sentinel platform — Unified, Graph-enabled, and AI-ready Security
    Visualize relationships across users, devices, and resources to pinpoint vulnerabilities and focus your response where it matters most. Using natural language, you can investigate faster. Ask questions, get context, and act on insights without writing complex queries. Build and extend your own identity graphs to include multicloud systems like Salesforce, enriching your view of risk. Vandana Mahtani, Microsoft Sentinel Principal PM, shares how to detect, investigate, and disrupt threats in one connected experience with Microsoft Sentinel. You can find more info on custom graphs: https://aka.ms/sentinel/graph/ignite and sign-up for preview at: https://aka.ms/sentinel/graph/customsignup Understand and mitigate risks. Connect the dots across users, devices, and resources with blast radius an…  ( 43 min )
    Synced Passkeys in Microsoft Entra for Phishing-resistant MFA
    Register, sync, and use passkeys with just your device’s camera and biometrics, making authentication seamless, fast, and phishing-resistant. As an admin, control who uses which passkey type, streamline recovery with Verified ID, and automatically remediate risk in real time. Jarred Boone, Identity Security Senior Product Manager, shows how users can access work apps safely, confidently, and efficiently while reducing help desk overhead. Stop phishing in its tracks. Passkeys won’t authenticate on fake sites. Check out Microsoft Entra ID. Fast, secure, app-free setup. Use built-in facial recognition or fingerprint to enable passwordless access. Check out passkeys in Microsoft Entra ID. Keep accounts secure. Recover using government-issued ID + selfie, then register a new passkey. See how…  ( 44 min )
  • Open

    Run Notebooks in Pipelines with Service Principal or Workspace Identity
    Notebook activity in Microsoft Fabric Data Factory pipelines now supports connection property—unlocking a more secure and production-ready way to run your notebooks. What’s New? With this update, you can configure Notebook activities to run as Service Principal (SPN) or Workspace Identity (WI). These authentication methods are our recommended approach for production environments, ensuring: Why it … Continue reading “Run Notebooks in Pipelines with Service Principal or Workspace Identity”  ( 5 min )
    Unlocking Enterprise AI: Seamless Integration of OneLake Files in Microsoft Foundry Knowledge
    Microsoft Fabric’s OneLake is redefining how organizations manage and leverage their data. Now, with native integration into Azure AI Foundry Knowledge, teams can unlock the full potential of their unstructured and semi-structured files without the hassle of data duplication or complex pipelines. OneLake brings together structured tables and unstructured files such as documents, images, logs, … Continue reading “Unlocking Enterprise AI: Seamless Integration of OneLake Files in Microsoft Foundry Knowledge”  ( 5 min )
    Announcing Staging for Mirroring for Google BigQuery (Preview)
    Introducing staging support for Mirroring for Google BigQuery (Preview), a major enhancement that dramatically improves the speed and efficiency of initial data replication from Google BigQuery into Microsoft Fabric. Why Staging Matters Previously, initial replication of large datasets from BigQuery into Fabric could be time-consuming. With staging enabled, organizations are now seeing performance improvements of … Continue reading “Announcing Staging for Mirroring for Google BigQuery (Preview)”  ( 5 min )
  • Open

    Dev Proxy v2.0 with improved AI telemetry, and small breaking changes
    Introducing Dev Proxy v2.0 with improved AI telemetry, and small breaking changes. The post Dev Proxy v2.0 with improved AI telemetry, and small breaking changes appeared first on Microsoft 365 Developer Blog.  ( 24 min )

  • Open

    Turning everyday documents from SharePoint and OneDrive into analytics ready data with OneLake shortcuts
    We’re making it easier than ever to bring the files your business lives in every day, such as Word documents, Excel workbooks, PowerPoint decks and PDF files, directly into your analytics in Microsoft OneLake. With OneDrive and SharePoint shortcuts, you can now reference your existing files in Microsoft 365 as if they were part of … Continue reading “Turning everyday documents from SharePoint and OneDrive into analytics ready data with OneLake shortcuts”  ( 6 min )
    Bridging the Gap: Automate Warehouse & SQL Endpoint Deployment in Microsoft Fabric
    Deployment Challenges While Solutions Are in Development Microsoft Fabric has revolutionized data analytics with its unified platform, but deploying complex architectures with cross-dependencies remains a significant challenge for organizations. The good news is that the Microsoft Fabric team is actively working on native warehouse deployment capabilities with DacFx, cross-item dependency resolution, and cross-warehouse reference support. … Continue reading “Bridging the Gap: Automate Warehouse & SQL Endpoint Deployment in Microsoft Fabric”  ( 8 min )
  • Open

    The Interaction Changes Everything: Treating AI Agents as Collaborators, Not Automation
    Discover how treating AI agents as collaborators, not automation, transforms engineering workflows and accelerates complex projects The post The Interaction Changes Everything: Treating AI Agents as Collaborators, Not Automation appeared first on Engineering@Microsoft.  ( 29 min )

  • Open

    Exposing Lakehouse Materialized Views to applications in minutes with GraphQL APIs in Microsoft Fabric
    In today’s data-driven world, the ability to quickly expose data through modern APIs is crucial. Microsoft Fabric’s API for GraphQL combined with Materialized Lake Views offers a powerful solution that bridges the gap between your Fabric LakeHouse data and application developers who need fast, flexible access to your data. In this guide, we’ll walk you … Continue reading “Exposing Lakehouse Materialized Views to applications in minutes with GraphQL APIs in Microsoft Fabric”  ( 8 min )
  • Open

    Zero-Trust Agent Architecture: How To Actually Secure Your Agents
    Microsoft’s announcements at Ignite 2025 hit right at this point. With the evolution of Azure AI Foundry into Microsoft Foundry, and the launch of Foundry Agent Service, we now have a platform designed not just to build smarter agents, but safer ones — agents with identity, permissions, observability, and compliance baked into their runtime.   I’m Hazem Ali, A Microsoft AI MVP · Principal AI & ML Engineer / Architect & CEO of Skytells, Inc. My work focuses on building AI systems that connect research with reality, turning the science into scalable, production-ready solutions.  And today, I’ll walk you through how to secure your agents on Microsoft Foundry, from protecting tools and handling prompt injection, to enforcing policy in code and using Azure’s new content-safety features like Pro…  ( 70 min )
  • Open

    Cloud as a War Against Entropy
    From Physics and Information Theory to Practical Reliability in the Cloud Two years ago I wrote about mitigating downtime and increasing reliability by managing complexity in cloud‑native systems. I used ideas from physics and chaos theory as a lens to explain why cloud architectures feel fragile as they grow: more moving parts, more states, more surprising failure modes. Since then, I’ve gone deeper, especially into three concepts: Thermodynamic entropy: energy spreading out, order decaying. Shannon entropy: uncertainty and information in signals. Chaos theory: deterministic systems behaving unpredictably due to sensitivity to initial conditions. What is striking is how naturally these ideas line up with what we experience every day in Azure estates: The system's that we design and dep…  ( 62 min )
  • Open

    Faster Python on Azure Functions with uvloop
    Python 3.13+ apps on Azure Functions are now faster by default. By replacing the standard event loop with uvloop, the Functions Python worker delivers higher throughput and lower latency for asynchronous workloads — no code changes required. Introduction Azure Functions powers millions of customer scenarios, from real-time APIs to event-driven automation. For Python developers, scalability often comes down to how efficiently the runtime handles I/O, concurrency, and asynchronous workloads. That’s why, starting with Python 3.13, the Azure Functions Python worker now uses uvloop as its default event loop. Built on top of libuv (the same library behind Node.js), uvloop provides a drop-in replacement for Python’s standard asyncio loop with measurable performance improvements. For customers, th…  ( 32 min )
  • Open

    The “Golden Triangle” of Agentic Development with Microsoft Agent Framework: AG-UI, DevUI & OpenTelemetry Deep Dive
    In the explosive era of Agentic AI, we’re not just seeking more powerful models—we’re searching for a development experience that lets developers actually get some sleep. When building Agents locally, we’ve traditionally faced three major challenges: Black-Box Execution: What is my Agent thinking? Why is it stuck? (Debugging is hard) Interaction Silos: I’ve built my Agent—how do […] The post The “Golden Triangle” of Agentic Development with Microsoft Agent Framework: AG-UI, DevUI & OpenTelemetry Deep Dive appeared first on Microsoft Agent Framework.  ( 28 min )
    The “Golden Triangle” of Agentic Development with Microsoft Agent Framework: AG-UI, DevUI & OpenTelemetry Deep Dive
    In the explosive era of Agentic AI, we’re not just seeking more powerful models—we’re searching for a development experience that lets developers actually get some sleep. When building Agents locally, we’ve traditionally faced three major challenges: Black-Box Execution: What is my Agent thinking? Why is it stuck? (Debugging is hard) Interaction Silos: I’ve built my Agent—how do […] The post The “Golden Triangle” of Agentic Development with Microsoft Agent Framework: AG-UI, DevUI & OpenTelemetry Deep Dive appeared first on Semantic Kernel.  ( 25 min )

  • Open

    Simplifying Data Ingestion with Copy job – Replicate data from Dataverse through Fabric to multiple destinations
    Copy job is the recommended approach in Microsoft Fabric Data Factory for moving data from any sources to any destinations in a simplified and efficient way—whether you’re transferring data across clouds, from on-premises systems, or between services. With native support for multiple delivery patterns, including bulk copy, incremental copy, and change data capture (CDC) replication, … Continue reading “Simplifying Data Ingestion with Copy job – Replicate data from Dataverse through Fabric to multiple destinations”  ( 6 min )
    Securely Access VPC-Protected Amazon S3 Buckets in Microsoft Fabric with Entra Integration (Preview)
    When we first introduced Amazon S3 shortcut integration with Microsoft Entra ID, customers gained a powerful new way to connect S3 data to Microsoft Fabric — without storing or rotating AWS access keys. Using OpenID Connect (OIDC), Fabric authenticates directly with AWS Identity and Access Management (IAM), enabling secure, identity-based access to cloud storage. However, … Continue reading “Securely Access VPC-Protected Amazon S3 Buckets in Microsoft Fabric with Entra Integration (Preview)”  ( 7 min )

  • Open

    Common Misconceptions When Running Locally vs. Deploying to Azure Linux-based Web Apps
    TOC Introduction Environment Variable Build Time Compatible Memory Conclusion 1. Introduction One of the most common issues during project development is the scenario where “the application runs perfectly in the local environment but fails after being deployed to Azure.” In most cases, deployment logs will clearly reveal the problem and allow you to fix it quickly.However, there are also more complicated situations where "due to the nature of the error itself" relevant logs may be difficult to locate. This article introduces several common categories of such problems and explains how to troubleshoot them.We will demonstrate them using Python and popular AI-related packages, as these tend to exhibit compatibility-related behavior. Before you begin, it is recommended that you read Deplo…  ( 38 min )

  • Open

    Replace your VPN — Global Secure Access in Microsoft Entra
    Route authentication through Microsoft Entra before granting resource access, even within legacy on-premises systems. Boost performance with intelligent local access that keeps internal traffic local while routing only authentication to the cloud. Protect sensitive data from being uploaded to AI apps, and stop prompt injection attacks — without modifying your applications or AI models. Ashish Jain, Microsoft Entra Principal GPM, shares how to strengthen your zero trust architecture while simplifying the access experience for users. Advanced Conditional Access controls. Even for on-prem authentication. Check out SASE capabilities with Microsoft Entra. Avoid network roundtripping.   Improve speed and reduce risk with Microsoft Entra. Get started. Block prompt injection attacks.   No code …  ( 44 min )

  • Open

    Azure App Service AI Scenarios: Complete Sample with AI Foundry Integration
    This sample application demonstrates how to implement various AI scenarios on Azure App Service using Azure AI Foundry. It provides production-ready code that you can integrate into your existing Flask applications by copying the AIPlaygroundCode package and following the integration steps. Ideal for: Developers looking to add AI capabilities to existing Flask applications, learn Azure AI Foundry integration patterns, and implement enterprise-grade AI features with minimal setup effort. Key Scenarios Covered Conversational AI: Natural language processing with context awareness and session managementReasoning Models: Advanced problem-solving capabilities with step-by-step analytical thinkingStructured Output: JSON-formatted responses with schema validation for system integrationMultimodal P…  ( 45 min )
  • Open

    Fabric Influencers Spotlight November 2025
    Welcome to the November edition of the Fabric Influencers Spotlight, a recurring monthly post here to shine a bright light on the places on the internet where Microsoft MVPs & Fabric Super Users are doing some amazing work on all aspects of Microsoft Fabric. The Microsoft Fabric Community team has created the Fabric Influencers Spotlight to highlight … Continue reading “Fabric Influencers Spotlight November 2025”  ( 7 min )
  • Open

    Function Calling with Small Language Models
    In our previous article on running Phi-4 locally, we built a web-enhanced assistant that could search the internet and provide informed answers. Here's what that implementation looked like: def web_enhanced_query(question): # 1. ALWAYS search (hardcoded decision) search_results = search_web(question) # 2. Inject results into prompt prompt = f"""Here are recent search results: {search_results} Question: {question} Using only the information above, give a clear answer.""" # 3. Model just summarizes what it reads return ask_phi4(endpoint, model_id, prompt) Today, we're upgrading to true function calling. With this, we have ability to transform small language models from passive text generators into intelligent agents that can: Decide wh…  ( 38 min )

  • Open

    Background tasks in .NET
    What is a Background Task?  A background task (or background service) is work that runs behind the scenes in an application without blocking the main user flow and often without direct user interaction. Think of it as a worker or helper that performs tasks independently while the main app continues doing other things. Problem Statement - What do you do when your downstream API is flaky or sometimes down for hours or even days , yet your UI and main API must stay responsive?Solution -This is a very common architecture problem in enterprise systems, and .NET gives us excellent tools to solve it cleanly: BackgroundService and exponential backoff retry logic. In this article, I’ll walk you through: A real production-like use case The architecture needed to make it reliable Why exponential bac…  ( 33 min )
    Azure Skilling at Microsoft Ignite 2025
    The energy at Microsoft Ignite was unmistakable. Developers, architects, and technical decision-makers converged in San Francisco to explore the latest innovations in cloud technology, AI applications, and data platforms. Beyond the keynotes and product announcements was something even more valuable: an integrated skilling ecosystem designed to transform how you build with Azure. This year Azure Skilling at Microsoft Ignite 2025 brought together distinct learning experiences, over 150+ hands-on labs, and multiple pathways to industry-recognized credentials—all designed to help you master skills that matter most in today's AI-driven cloud landscape. Just Launched at Ignite Microsoft Ignite 2025 offered an exceptional array of learning opportunities, each designed to meet developers anywhere…  ( 32 min )
  • Open

    Best Practices for Migrating COTS Applications to Microsoft Azure
    Understanding the Nature of COTS Migrations Migrating Commercial Off-The-Shelf (COTS) applications to Microsoft Azure requires more care than a standard application migration. These workloads usually depend on strict vendor requirements, fixed upgrade cycles, licensing limitations, and specific operating systems or databases. Because of this, the first step in any COTS migration is a detailed discussion with the software vendor to confirm what Azure services, operating systems, and database platforms they officially support. Many vendors already provide Azure-ready architecture or publish marketplace templates that simplify deployment. Following vendor-supported patterns helps prevent support issues later and ensures the application remains fully certified in the cloud. Microsoft’s general…  ( 30 min )
  • Open

    Observability for the Age of Generative AI
    Every generation of computing brings new challenges in how we monitor and trust our systems.  With the rise of Generative AI, applications are no longer static code—they’re living systems that plan, reason, call tools, and make choices dynamically.  Traditional observability, built for servers and microservices, simply can’t tell you when an AI agent is correct, safe, or cost-efficient.  We’re reimagining observability for this new world.  At Ignite, we introduced the next wave of Azure Monitor and AI Foundry integration—purpose-built for GenAI apps and agents.    End-to-End GenAI Observability Across the AI Stack  Customers can see not just whether their systems are up or fast, but also whether their agent responses are accurate.  Azure Monitor, in partnership with Foundry, unifies agent …  ( 26 min )

  • Open

    On-premises data gateway November 2025 release
    Here is the November 2025 release of the on-premises data gateway (version 3000.294).  ( 4 min )
  • Open

    Run local AI on any PC or Mac — Microsoft Foundry Local
    Leverage full hardware performance, keep data private, reduce latency, and predict costs, even in offline or low-connectivity scenarios. Simplify development and deploy AI apps across diverse hardware and OS platforms with the Foundry Local SDK. Manage models locally, switch AI engines easily, and deliver consistent, multi-modal experiences, voice or text, without complex cross-platform setup. Raji Rajagopalan, Microsoft CoreAI Vice President, shares how to start quickly, test locally, and scale confidently. No cloud needed. Build AI apps once and run them locally on Windows, macOS, & mobile. Get started with Foundry Local SDK. Lower latency, data privacy, and cost predictability. All in the box with Foundry Local. Start here. Build once, deploy everywhere. Foundry Local ensures your AI…  ( 52 min )

  • Open

    Introducing TypeSpec for Microsoft 365 Copilot – Build declarative agents faster with more confidence
    We’re excited to announce that TypeSpec for Microsoft 365 Copilot is now generally available! This milestone marks the first stable release of the domain-specific language (DSL) designed to streamline how developers build and extend Microsoft 365 Copilot. Whether you’re creating an agent to help colleagues find documents, or connecting your service as an API plugin, TypeSpec for Microsoft 365 Copilot makes the process […] The post Introducing TypeSpec for Microsoft 365 Copilot – Build declarative agents faster with more confidence appeared first on Microsoft 365 Developer Blog.  ( 23 min )
    SharePoint Framework (SPFx) roadmap update – November 2025
    SPFx is powering the future of Microsoft 365. From AI-driven portals to seamless integrations across SharePoint, Teams and Viva, SPFx is driving innovation at scale. This monthly blog series kicks off our journey into the next evolution - transparent, community-driven, and built for the AI era. Let’s shape what’s next, together. The post SharePoint Framework (SPFx) roadmap update – November 2025 appeared first on Microsoft 365 Developer Blog.  ( 25 min )
  • Open

    Microsoft JDBC Driver for Microsoft Fabric Data Engineering (Preview)
    JDBC (Java Database Connectivity) is a widely adopted standard that enables client applications to connect to and work with data from databases and big data platforms. The Microsoft JDBC Driver for Microsoft Fabric Data Engineering (Preview) – an enterprise-grade connector that brings powerful, secure, and flexible Spark SQL connectivity to your Java applications and BI … Continue reading “Microsoft JDBC Driver for Microsoft Fabric Data Engineering (Preview)”  ( 5 min )
  • Open

    Azure SRE Agent: Expanding Observability and Multi-Cloud Resilience
    The Azure SRE Agent continues to evolve as a cornerstone for operational excellence and incident management. Over the past few months, we have made significant strides in enabling integrations with leading observability platforms—Dynatrace, New Relic, and Datadog—through Model Context Protocol (MCP) Servers. These partnerships serve joint customers, enabling automated remediation across diverse environments.  Deepening Integrations with MCP Servers  Our collaboration with these partners is more than technical—it’s about delivering value at scale. Datadog, New Relic, and Dynatrace are all Azure Native ISV Service partners. With these integrations Azure Native customers can also choose to add these MCP servers directly from the Azure Native partners’ resource:  Datadog: At Ignite, Azure SRE…  ( 27 min )

  • Open

    Manage environment configuration in Fabric User data functions with variable libraries
    Data Engineers working with Microsoft Fabric often need to manage environment-specific configurations, including the modification of Lakehouse names, file paths, or schema names for development, testing, and production environments. In this scenario, you would want to avoid hard coding this information. This is where variable libraries in Fabric can help data engineers manage their environment configuration when working with Fabric User data … Continue reading “Manage environment configuration in Fabric User data functions with variable libraries “  ( 7 min )
    Announcing Copy Job Activity in Data Factory Pipeline (Generally Available)
    This milestone marks a major step forward in unifying and simplifying data movement experiences across Data Factory. With Copy Job Activity, users can now enjoy the simplicity and speed of Copy Job while leveraging the orchestration power and flexibility of Data Factory pipelines. What is the Copy job Activity  Copy Job Activity allows you to … Continue reading “Announcing Copy Job Activity in Data Factory Pipeline (Generally Available)”  ( 5 min )
    OPENROWSET and External Tables for Fabric SQL Databases (Preview)
    Data Virtualization (Preview) for Fabric SQL Databases, enable you to query, analyze, and ingest OneLake data (CSV, Parquet, JSON) without moving or duplicating it. Data Virtualization brings to Fabric SQL Database the same set of capabilities already available on Azure SQL Database, Azure SQL Managed Instance and SQL Server, customers can now use OPENROWSET and … Continue reading “OPENROWSET and External Tables for Fabric SQL Databases (Preview)”  ( 6 min )
    How to Query Database Backups in Microsoft Fabric Without Copies or ETL
    In collaboration with Peleg Kazaz, and Liore Shai Every company backs up its business-critical and operational databases. Every data-driven, AI-powered company also mirrors relevant data from its databases and consolidates it into a data warehouse for analytics and AI. These database backups contain the most complete, historical, and current view of the business, and are … Continue reading “How to Query Database Backups in Microsoft Fabric Without Copies or ETL”  ( 8 min )
    Large string and binary values in Fabric Data Warehouse and SQL analytics endpoint for mirrored items (Generally Available)
    Co-authored with: Ancy Philip Fabric Data Warehouse and SQL analytics endpoints for mirrored items now support large string and binary data using VARCHAR(MAX) and VARBINARY(MAX) types. Large string or binary values in Data Warehouse In Fabric Data Warehouse, this enhancement allows you to ingest, store, process, and analyze large descriptive text, logs, JSON, or spatial … Continue reading “Large string and binary values in Fabric Data Warehouse and SQL analytics endpoint for mirrored items (Generally Available)”  ( 6 min )
  • Open

    SharePoint Site Creation in Microsoft Graph
    The SharePoint team is excited to (finally) bring Site Collection creation to Graph! Starting in Microsoft Graph beta you can now create new site collections! The post SharePoint Site Creation in Microsoft Graph appeared first on Microsoft 365 Developer Blog.  ( 22 min )
  • Open

    Announcing public preview of query-based metric alerts in Azure Monitor
    Azure Monitor metric alerts are now more powerful than ever Azure Monitor metric alerts now support all Azure metrics - including platform, Prometheus, and custom metrics - giving you complete coverage for your monitoring needs.In addition, metric alerts now offer powerful query capabilities with PromQL, enabling complex logic across multiple metrics and resources. This makes it easier to detect patterns, correlate signals, and customize alerts for modern workloads like Kubernetes clusters, VMs, and custom applications. Key Benefits  Full metrics coverage: metric alerts now support alerting on any Azure metrics including platform metrics, Prometheus metrics and custom metrics. PromQL-Powered Conditions: Use PromQL to select, aggregate, and transform metrics for advanced alerting scenarios…  ( 28 min )

  • Open

    Ignite 2025: A Developer’s Guide to Building Agents for Microsoft 365
    Ignite 2025 brought many innovations for developers building agents for Microsoft 365. From new capabilities in Declarative Agents and Custom Engine Agents to the introduction of Microsoft Agent 365, the platform now enables organizations to architect intelligent solutions that are secure, governable, and ready for enterprise scale. Whether you’re creating your first agent, adapting existing […] The post Ignite 2025: A Developer’s Guide to Building Agents for Microsoft 365 appeared first on Microsoft 365 Developer Blog.  ( 29 min )
  • Open

    Tracing the Conversation: Open Telemetry and AI Toolkit for GenAI Performance Insights
    In standard web development, a 'success' is a 200 OK status. In Generative AI, a 200 OK can still contain a hallucination, a refusal to answer, or a gibberish output. Transparency is not a luxury in the Generative AI application lifecycle, it is a requirement. As we discussed in our previous post, tracing is the mechanism that grants this transparency. We looked at the high-level benefits: cost control, performance monitoring, and the ability to iterate with confidence. However, applying these concepts to the stochastic nature of LLMs requires a specific approach. How to trace a chain of reasoning? How to pinpoint a hallucination in a complex retrieval-augmented generation (RAG) flow? In this article, we move from theory to practice. We will implement tracing for Language Model calls, ensu…  ( 59 min )

  • Open

    Introducing the HTTP and MongoDB CDC Connectors for Eventstream — Inspired by You
    At Fabric Real-Time Intelligence (RTI), Eventstream empowers users to easily ingest, process, and route real-time data into RTI for dashboard and alerting. Today, Eventstream supports over 30 data sources, including streaming platforms, third-party services, database Change Data Capture (CDC), and public data feeds. We have two new connectors that we’re excited to introduce to you … Continue reading “Introducing the HTTP and MongoDB CDC Connectors for Eventstream — Inspired by You”  ( 6 min )
    Mirroring: Uploading your CSVs is now simpler than ever before!
    Open Mirroring in Microsoft Fabric continues to evolve, and the latest updates make working with files simpler and more powerful than ever. Previously, you were required to provide a primary key for mirrored parquet and delimited text files including CSV —now, that’s no longer necessary. Mirroring in Fabric no longer requires primary keys and automatically … Continue reading “Mirroring: Uploading your CSVs is now simpler than ever before!”  ( 5 min )
    AI-powered troubleshooting for Fabric pipeline error messages
    Troubleshooting pipeline failures can be overwhelming, especially when a single run throws dozens or even hundreds of errors. The new Error Insights Copilot in Fabric makes this process faster, smarter, and easier. Powered by AI, Copilot provides clear explanations, root cause analysis, and actionable recommendations, so you can resolve issues without getting lost in technical … Continue reading “AI-powered troubleshooting for Fabric pipeline error messages”  ( 5 min )
    Natural Language to Generate and Explain Pipeline Expressions with Copilot (Preview)
    Say goodbye to complex syntax—Copilot now makes building pipeline expressions as easy as having a conversation. Introducing a new Copilot capability (Preview) that transforms how you create and understand pipeline expressions in Fabric Data Factory. Why This Matters Pipeline expressions are powerful tools for dynamic data movement and transformation. But writing them often means memorizing … Continue reading “Natural Language to Generate and Explain Pipeline Expressions with Copilot (Preview)”  ( 5 min )
    Transform sensitive text into AI-ready data on Microsoft Fabric
    Textual brings advanced entity-detection, redaction, and synthesis for unstructured text data directly into the Fabric ecosystem—empowering organizations to unlock datasets previously off limits due to privacy concerns for responsible and compliant AI/ML development. With Tonic Textual integrated into the Fabric user experience, teams can prepare office documents, PDFs and images containing sensitive text for AI … Continue reading “Transform sensitive text into AI-ready data on Microsoft Fabric”  ( 7 min )
    Govern in OneLake Catalog for Fabric admins (Preview)
    OneLake catalog is the central hub for discovering and managing Fabric content. Whether you’re a business analyst searching for the right datasets, a data engineer managing structured and unstructured data, or a BI consumer looking for curated insights, the OneLake catalog seamlessly connects you to the right content. Extending OneLake catalog governance view for Fabric admins In today’s data-driven world, effective … Continue reading “Govern in OneLake Catalog for Fabric admins (Preview)”  ( 6 min )
    Announcing the winners of The Microsoft Fabric FabCon Global Hack
    Microsoft Fabric FabCon Global Hackathon: Winners Driving AI Innovation The Microsoft Fabric FabCon Global Hackathon brought together developers and data professionals worldwide to build AI-powered solutions using Microsoft Fabric, the unified data and analytics platform for the era of Artificial Intelligence.  Why This Matters  Data is the backbone of AI innovation. By leveraging Microsoft Fabric’s unified architecture, participants demonstrated how … Continue reading “Announcing the winners of The Microsoft Fabric FabCon Global Hack”  ( 9 min )
    Auditing for Fabric SQL database (Preview)
    Auditing for Fabric SQL database, is a powerful feature designed to help organizations strengthen security, ensure compliance, and gain deep operational insights into their data environments. Why Auditing Matters Auditing is a cornerstone of data governance. With Fabric SQL Database auditing, you can now easily track and log database activities—answering critical questions like who accessed … Continue reading “Auditing for Fabric SQL database (Preview)”  ( 5 min )
  • Open

    New Data Security Posture Management | Microsoft Purview
    Identify sensitive files, understand emerging data risks, and focus remediation efforts where they matter most without slowing down productivity. You can also remediate oversharing, enforce data loss prevention policies, and monitor AI agent activity with full visibility into their interactions with sensitive data.  Talhah Mir, Microsoft Purview Partner GM, shares how to take control of your data security posture, act on top priorities, and build a sustainable discipline for protecting your organization’s information at scale. One place to manage all of your data security posture. Target the most critical data risks instantly. Check out the new DSPM solution in Microsoft Purview. Stop oversharing.    Safeguard sensitive data fast in Microsoft 365 Copilot with DSPM’s one-click policies. T…  ( 46 min )
  • Open

    Preserving code that shaped generations: Zork I, II, and III go Open Source
    Microsoft’s Open Source Programs Office (OSPO), Team Xbox, and Activision are making Zork I, Zork II, and Zork III available under the MIT License. The post Preserving code that shaped generations: Zork I, II, and III go Open Source appeared first on Microsoft Open Source Blog.  ( 14 min )
  • Open

    Generally Available - Azure Monitor Private Link Scope (AMPLS) Scale Limits Increased by 10x!
    Introduction We are excited to announce the General Availability (GA) of Azure Monitor Private Link Scope (AMPLS) scale limit increase, delivering 10x scalability improvements compared to previous limits. This enhancement empowers customers to securely connect more Azure Monitor resources via Private Link, ensuring network isolation, compliance, and Zero Trust alignment for large-scale environments. What is Azure Monitor Private Link Scope (AMPLS)? Azure Monitor Private Link Scope (AMPLS) is a feature that allows you to securely connect Azure Monitor resources to your virtual network using private endpoints. This ensures that your monitoring data is accessed only through authorized private networks, preventing data exfiltration and keeping all traffic inside the Azure backbone network.  AM…  ( 31 min )
  • Open

    Microsoft 365 Copilot APIs: What’s New and What’s Next
    At Build 2025, we introduced the Microsoft 365 Copilot APIs to help developers bring grounded AI into their solutions without rebuilding indexes or compromising security. The response has been encouraging, and your feedback continues to guide the direction of the platform.   Customers are asking for deeper retrieval, better search, and simpler ways to generate answers […] The post Microsoft 365 Copilot APIs: What’s New and What’s Next appeared first on Microsoft 365 Developer Blog.  ( 28 min )
  • Open

    From Complexity to Simplicity: Intelligent JVM Optimizations on Azure
    Introduction As cloud-native architectures scale across thousands of containers and virtual machines, Java performance tuning has become more distributed, complex, and error-prone than ever. As highlighted in our public preview announcement, traditional JVM optimization relied on expert, centralized operator teams manually tuning flags and heap sizes for large application servers. This approach simply doesn’t scale […] The post From Complexity to Simplicity: Intelligent JVM Optimizations on Azure appeared first on Microsoft for Java Developers.  ( 27 min )
    Announcing the Public Preview of Azure Command Launcher for Java
    Today we are announcing the Public Preview of the Azure Command Launcher for Java, a new tool that helps developers, SREs, and infrastructure teams standardize and automate JVM configuration on Azure. The goal is to simplify tuning practices and reduce resource waste across Java workloads. JVM Tuning in a Cloud-Native World Before the rise of […] The post Announcing the Public Preview of Azure Command Launcher for Java appeared first on Microsoft for Java Developers.  ( 25 min )
  • Open

    Announcing Azure Functions Durable Task Scheduler Dedicated SKU GA & Consumption SKU Public Preview
    Earlier this year, we introduced the Durable Task Scheduler, our orchestration engine designed for complex workflows and intelligent agents. It automatically checkpoints progress and protects your orchestration state, enabling resilient and reliable execution. Today, we’re excited to announce a major milestone: Durable Task Scheduler is now Generally Available with the Dedicated SKU, and the Consumption SKU is entering Public Preview. These offerings provide advanced orchestration capabilities for cloud-native and AI applications, providing predictable pricing for steady workloads with the Dedicated SKU and flexible, pay-as-you-go billing for dynamic, variable workloads with the Consumption SKU. “The Durable Task Scheduler has been a game-changer for our projects. It keeps our workflows r…  ( 31 min )

  • Open

    Azure Red Hat OpenShift Confidential Containers: General Availability Announced
    At Microsoft Ignite 2025 in San Francisco, Microsoft and Red Hat are unveiling a major milestone in cloud security: the general availability of Confidential Containers on Azure Red Hat OpenShift (ARO). Confidential Containers on ARO will roll out in the coming weeks following Ignite 2025 across supported Azure regions. This new capability extends Azure’s Confidential Computing innovations to Red Hat OpenShift environments, enabling customers to protect their most sensitive workloads with data-in-use encryption—ensuring that information remains secure even while it is being processed and verified for integrity through workload attestation in a zero-trust environment.     Meeting the Demand for Confidential Cloud Workloads As organizations scale mission-critical workloads in the cloud, con…  ( 29 min )
    Exposing Legacy APIs hosted on Azure Container Apps to AI Agents using MCP Servers
    Overview This article explains the process of exposing legacy APIs, which are hosted on Azure Container Apps, to AI Agents, as Model Context Protocol (MCP) servers by utilizing Azure API Management. Use Case Imagine your organization has a legacy REST API hosted on Azure Container Apps that core business systems depend on (order management, pricing, inventory, etc.). You now want AI agents (e.g., GitHub Copilot Agent Mode, Claude, internal copilots) to safely discover and invoke that functionality as “tools,” without rewriting the backend or loosening governance.  To showcase the use case, we deploy an e-commerce application that includes these legacy API endpoints onto Azure Container Apps. For demonstration purposes, we use the Store API a widely used REST API designed for e-commerce pro…  ( 29 min )
  • Open

    Announcing Data Clustering in Fabric Data Warehouse (Preview)
    Data Clustering in Microsoft Fabric Data Warehouse, is a game-changing feature designed to supercharge your queries. Whether you are a data engineer, analyst, or IT professional, Data Clustering is here to help you unlock faster insights, optimize resource usage, and maximize the value of your data. What is Data Clustering? Data Clustering in Microsoft Fabric … Continue reading “Announcing Data Clustering in Fabric Data Warehouse (Preview)”  ( 7 min )
    dbt Job in Microsoft Fabric: Ship Trustworthy SQL Models Faster (Preview)
    We’re excited to introduce dbt Jobs in Microsoft Fabric—a capability that lets existing dbt users seamlessly integrate their trusted workflows into Fabric’s Data Factory experience. With this integration, data engineers and analysts can author, orchestrate, and operationalize dbt-based transformations natively within Fabric, combining the modular, version-controlled, and testable approach you already know with enterprise-grade governance, … Continue reading “dbt Job in Microsoft Fabric: Ship Trustworthy SQL Models Faster (Preview)”  ( 6 min )
    Azure Monitor to Fabric Eventhouse (Preview)
    A typical enterprise environment involves managing numerous Virtual Machines (VMs) and necessitates aggregating their telemetry into a centralized, scalable analytics repository. Running on top of all this infrastructure are solutions (applications, APIs, etc.) handling operational data your business care about. Querying data across your infrastructure telemetry, application telemetry and enterprise data can give you insights … Continue reading “Azure Monitor to Fabric Eventhouse (Preview)”  ( 5 min )
    What’s new with Fabric Activator?
    Fabric Activator is a powerful no-code solution designed for rapid event detection and response. It continuously monitors data sources for patterns or conditions and instantly triggers the right actions—keeping workflows fast and seamless. With Fabric Activator, you can automatically execute actions or send alerts whenever specific data conditions are met, ensuring timely and efficient operations. … Continue reading “What’s new with Fabric Activator?”  ( 5 min )
    What’s new in Fabric User Data Functions? Ignite 2025 edition
    User Data Functions has been hard at work to bring you the functionality you need to tie together your Fabric architectures and create robust data solutions. This blog post will introduce the latest features in Fabric User Data Functions for Microsoft Ignite 2025. The following are the features and integrations that are now available in … Continue reading “What’s new in Fabric User Data Functions? Ignite 2025 edition”  ( 8 min )
    Copilot and Query Editor in SQL database in Fabric (Generally Available)
    At Microsoft Ignite 2025, we’ve reached a major milestone in unifying operational and analytical data for the era of AI, by making SQL database in Fabric (Generally Available). Built on the trusted SQL Server and Azure SQL Database engine, SQL database in Fabric delivers a simplified, fully integrated SaaS experience with enterprise-grade scalability, performance, and … Continue reading “Copilot and Query Editor in SQL database in Fabric (Generally Available)”  ( 8 min )
    Hierarchical View Integration Supported in Pipelines
    Managing complex orchestration workflows can be challenging—especially when jobs are triggered automatically and dependencies span multiple layers. Hierarchical View for Pipelines in Monitoring Hub, is designed to give you complete visibility and control over your pipeline runs. Why Hierarchical View Matters Pipelines often involve multiple jobs that depend on each other. When something goes wrong, … Continue reading “Hierarchical View Integration Supported in Pipelines”  ( 5 min )
    Apache Airflow Job File Management APIs
    Introducing Apache Airflow Job File Management APIs—a significant advancement in workflow orchestration, designed to make processes more efficient, secure, and developer-friendly. These APIs are designed to give you full programmatic control over job files in your Apache Airflow environments, enabling seamless automation and integration across your data workflows. The File Management APIs provide endpoints to: … Continue reading “Apache Airflow Job File Management APIs”  ( 5 min )
    Copilot assisted real time data exploration (Preview)
    With this new capability, you can now use natural language to explore the live data behind your Real-Time Dashboard tiles, or in KQL tables. Simply ask questions, refine visuals, and uncover insights – all without writing a single line of query language. Instantly Explore Your Data Real-Time Dashboards already help you monitor key metrics and … Continue reading “Copilot assisted real time data exploration (Preview)”  ( 5 min )
    Fine-grained ReadWrite access to data with OneLake security (Preview)
    Introduction to ReadWrite access Support for ReadWrite access controls within lakehouse items is a powerful new capability, now available in preview. This enhancement gives data owners the ability to grant precise write permissions to users—without requiring elevated workspace roles like Admin or Member. With ReadWrite access, workspace viewers or users with only Read access can … Continue reading “Fine-grained ReadWrite access to data with OneLake security (Preview)”  ( 6 min )
  • Open

    Windows 365 updates | AI‑Ready Work, Apps on Demand, Resilient Access
    Automate real work, modernize app delivery, and keep users productive from any device with Windows 365 for Agents. Assign AI agents their own Cloud PCs to complete tasks in your apps and workflows using natural-language instructions to eliminate fragile UI-based automation and accelerate scalable, resilient processes across your organization.  Publish individual Cloud Apps instead of full desktops to simplify management, modernize legacy applications, and deliver consistent experiences to any device. And if a device breaks, is lost, or needs repair, Windows 365 Reserve lets you instantly provide users with a secure, temporary Cloud PC, restoring productivity in minutes while reducing IT overhead.  Scott Manchester, Windows 365 Vice President, joins Jeremy Chapman to show how you can stream…  ( 60 min )
  • Open

    Ignite 2025 – What’s new for Office Add-ins
    Read about new and exciting features now available in the Office Add-ins ecosystem for Ignite 2025. Learn about platform updates, developer experience improvements, and store enhancements. The post Ignite 2025 – What’s new for Office Add-ins appeared first on Microsoft 365 Developer Blog.  ( 27 min )
    Microsoft Agent 365 Interoperability for Smart, Secure Productivity
    Agent 365 Interoperability equips any agent with apps and data to simplify human-agent workflows. The post Microsoft Agent 365 Interoperability for Smart, Secure Productivity appeared first on Microsoft 365 Developer Blog.  ( 25 min )

  • Open

    Mirroring for SQL Server in Microsoft Fabric (Generally Available)
    In today’s AI driven world, analytics platforms are only as good as their data. With the ever-increasing amount of data being collected in various applications, databases, and data warehouses in an enterprise, managing and ingesting data into a central platform for purposes of analytics and AI is a cumbersome and costly process. Databases and data … Continue reading “Mirroring for SQL Server in Microsoft Fabric (Generally Available)”  ( 7 min )
    Truncate Destination, Queries and Multiple Folders – Simplifying Data Ingestion with Copy Job
    Copy job is the go-to solution in Microsoft Fabric Data Factory for simplified data movement, whether you’re moving data across clouds, from on-premises systems, or between services. With native support for multiple delivery styles, including bulk copy, incremental copy, and change data capture (CDC) replication, Copy job offers the flexibility to handle a wide range … Continue reading “Truncate Destination, Queries and Multiple Folders – Simplifying Data Ingestion with Copy Job”  ( 6 min )
    Expanded CDC Support for More Sources & Destinations – Simplifying Data Ingestion with Copy job
    Copy job is the go-to solution in Microsoft Fabric Data Factory for simplified data movement, whether you’re moving data across clouds, from on-premises systems, or between services. With native support for multiple delivery styles, including bulk copy, incremental copy, and change data capture (CDC) replication, Copy job offers the flexibility to handle a wide range … Continue reading “Expanded CDC Support for More Sources & Destinations – Simplifying Data Ingestion with Copy job”  ( 5 min )
    Unlocking Geospatial Intelligence in Microsoft Fabric with Esri’s ArcGIS Maps Workload (Preview)
    Introducing ArcGIS Maps for Fabric ArcGIS Maps for Microsoft Fabric is now available, bringing Esri’s industry-leading geospatial analytics along with dynamic, interactive mapping and visualization capabilities directly into Fabric. The new ArcGIS Maps workload empowers data professionals to visualize, explore, analyze, share location-based insights and integrate Esri’s authoritative data assets with their ArcGIS online service … Continue reading “Unlocking Geospatial Intelligence in Microsoft Fabric with Esri’s ArcGIS Maps Workload (Preview)”  ( 6 min )
    Igniting Your Pipelines: New Data Factory Features Announced at Ignite
    The Microsoft Ignite conference gives us a chance to announce several new and exciting features in Microsoft’s Data Factory data integration service in Microsoft Fabric. Pipelines represent the code-free data orchestration feature in Fabric while Airflow Jobs represent the code-first approach to data pipelines called ‘DAGs’. These amazing new features will empower you to take … Continue reading “Igniting Your Pipelines: New Data Factory Features Announced at Ignite”  ( 6 min )
    Fabric Data Warehouse goes all-in on enterprises at Ignite
    Additional Authors: Peri Rocha, Ancy Philip, Jovan Popovic, and Twinkle Cyril   Fabric Data Warehouse represents a bold, ultra-modern evolution in data warehousing, purpose-built for the demands of the 2020s. By following in the footsteps of industry giants, we’ve had the unique advantage of learning from their successes and challenges—allowing us to deliver a solution that’s both … Continue reading “Fabric Data Warehouse goes all-in on enterprises at Ignite”  ( 6 min )
    Fabric IQ: The Semantic Foundation for Enterprise AI
    AI is rapidly transforming how we work, operate, and decide, and teams will increasingly depend on it in their daily processes. But across waves of enterprise AI, from BI dashboards and data lakes to predictive models, and now generative AI and agents, the playbook has largely been the same: collect more data, add more tools, … Continue reading “Fabric IQ: The Semantic Foundation for Enterprise AI”  ( 9 min )
    Cosmos DB in Microsoft Fabric and Cosmos DB Mirroring (Generally Available)
    Learn about the GA announcement for Cosmos DB in Microsoft Fabric and all of its amazing capabilities.  ( 8 min )
    Mirroring: SQL Server, PostgresSQL, Cosmos DB, Updates to Snowflake Mirroring and the Mirroring Ecosystem (Generally Available)
    Data silos slow innovation. Mirroring in Microsoft Fabric eliminates those barriers by bringing operational data into OneLake without complex ETL pipelines. The result, near real-time AI and BI insights, unified governance, and a single source of truth across your organization – all at no cost!  What’s Generally Available and why it matters:  SQL Server 2016-2022 & SQL Server 2025 (Generally Available)  Native mirroring for SQL Server … Continue reading “Mirroring: SQL Server, PostgresSQL, Cosmos DB, Updates to Snowflake Mirroring and the Mirroring Ecosystem (Generally Available)”  ( 7 min )
    Advancing SAP Connectivity in Microsoft Fabric
    By Ulrich Christ, Wilson Lee, Linda Wang, and Ye Xu Microsoft Fabric offers advanced data integration features that set it apart within the industry. Through features like shortcuts and Mirroring, it enables zero-ETL approaches to data unification. Fabric Data Factory provides the industry’s largest, most widely adopted data integration capability offered as a single, cohesive … Continue reading “Advancing SAP Connectivity in Microsoft Fabric”  ( 9 min )
  • Open

    Azure Copilot Migration Agent - Bringing Agentic Migration and Modernization to life
    Enterprises today need more than speed they need confidence. Migration projects often stall because of complexity, fragmented tools, and unclear ROI. With Migration Agent in Azure Copilot, we’re changing that equation. This new capability brings AI-driven intelligence to every stage of migration and modernization, helping you move from discovery to execution in hours, not weeks. and completing the journey with confidence. Migration is no longer just about moving workloads. It’s about unlocking innovation, reducing costs, and modernizing applications to stay competitive. Yet, many organizations struggle with lengthy assessments, manual landing zone setup, and database modernization challenges. Migration Agent addresses these pain points head-on, combining automation with actionable insights…  ( 27 min )
  • Open

    General Availability: Granular RBAC in Azure Monitor Logs
    We’re excited to announce the general availability of Granular Role-Based Access Control (RBAC) in Azure Monitor Logs! This capability enables you to set fine-grained data access control at the row level, giving you more flexibility and security when managing log data. Back in May 2025, we introduced this feature in public preview. Today, it’s fully available and ready for production use What is Granular RBAC? Organizations often need to segregate and control access to data without trading off the benefits of a centralized logging platform. Granular RBAC builds on existing Azure RBAC capabilities for workspace and table-level access, allowing you to: Apply least privilege access at any level, workspace, table, or row level security. Maintain all your data in a single Log Analytics workspace. Separate data plane and control plane access using Azure Attribute-Based Access Control (ABAC) as part of your RBAC role assignments. With Granular RBAC, you can filter which data each user can view or query based on conditions you define such as organizational roles, geographic regions, or data sensitivity levels. What’s New? Broad Availability: Granular RBAC is now supported in Azure Public Cloud, Azure Government (GCC), and Azure China. New Built-in Role: The Log Analytics Data Reader role now fully supports Granular RBAC for an out-of-the-box experience. Learn more Get Started Learn more about Granular RBAC and how to set it up in Azure Monitor Logs We hope you enjoy this new addition to Azure Monitor Log Analytics.  ( 23 min )
    Announcing General Availability: Azure Monitor dashboards with Grafana
    Continuing our commitment to open-source solutions, we are announcing the general availability of Azure Monitor dashboards with Grafana. This service offers a powerful solution for cloud-native monitoring and visualizing all your Azure data. Dashboards with Grafana enable you to create and edit Grafana dashboards directly in the Azure portal without additional cost and less administrative overhead compared to self-hosting Grafana or using managed Grafana services. Built-in Grafana controls and components allow you to apply a rich set of visualization panels and client-side transformations to Azure monitoring data to create custom dashboards. Start quickly with pre-built and community dashboards Dozens of pre-built Grafana dashboards for Azure Kubernetes Services, Application Insights, Stor…  ( 26 min )
    Simplify Application Monitoring for AKS with Azure Monitor (Public Preview)
    As cloud-native workloads scale, customers increasingly expect application and infrastructure observability to be unified, automated, and devops-friendly. Azure Monitor is advancing this vision with Application Monitoring for Azure Kubernetes Service (AKS). With seamless onboarding and troubleshooting experiences in the Azure Portal, now in Public Preview.  This new capability brings first-class OpenTelemetry support, seamless onboarding from the AKS cluster blade, and auto-instrumentation and auto-configuration options that make it easier than ever to collect application performance data into Azure Monitor and Application Insights—without modifying application code or maintaining custom agents. Enable application monitoring for your AKS deployed apps directly from the Azure Portal in two …  ( 27 min )
    Troubleshoot with OTLP signals in Azure Monitor (Limited Public Preview)
    As organizations increasingly rely on distributed cloud-native applications, the need for comprehensive standards-based observability has never been greater. OpenTelemetry (OTel) has emerged as the industry standard for collecting and transmitting telemetry data, enabling unified monitoring across diverse platforms and services. Microsoft is among the top contributors to OpenTelemetry. Azure Monitor is expanding its support for the OTel standard with this preview, empowering developers and operations teams to seamlessly capture, analyze, and act on critical signals from their applications and infrastructure. With this limited preview (sign-up here), regardless of where your applications are running, you can channel the OpenTelemetry Protocol (OTLP) logs, metrics and traces to Azure Monitor…  ( 25 min )
    Azure Copilot observability agent: Intelligent Investigations Across Your Azure Stack
    Cloud operations require more than reactive troubleshooting; they demand intelligent observability that scales across resources and interfaces and provides actionable insights when services are not operating as expected. We are introducing the Azure Copilot observability agent that materializes this promise. Azure Copilot observability agent extends and builds on top of what was previously known was the Azure Monitor investigation capability and introduces a slick experience, combining the power of agentic investigations with expanded capabilities for deeper visibility and faster resolution.  Smarter insights, faster recovery, deeper visibility across your Azure stack. What it is The Azure Copilot observability agent works within your Azure workflows to make troubleshooting faster and smar…  ( 31 min )
    Advancing Full-Stack Observability with Azure Monitor at Ignite 2025
    New AI-powered innovations in the observability space First, we’re excited to usher in the era of agentic cloud operations with Azure Copilot agents.  At Ignite 2025, we are announcing the preview of the Azure Copilot observability agent to help you enhance full-stack troubleshooting. Formerly “Azure Monitor investigate”, the observability agent streamlines troubleshooting across application services and resources such as AKS and VMs with advanced root cause analysis in alerts, the portal, and Azure Copilot (gated preview). By automatically correlating telemetry across resources and surfacing actionable findings, it empowers teams to resolve issues faster, gain deeper visibility, and collaborate effectively. Learn more here about the observability agent and learn about additional agents in…  ( 33 min )
    Introducing Monitoring Coverage: Assess and Improve Your Monitoring Posture at Scale
    As organizations grow their Azure footprint, ensuring consistent monitoring coverage across resources becomes increasingly important. The new Monitoring Coverage (preview) feature in Azure Monitor provides a single, centralized experience to assess, configure at-scale, and enhance monitoring across your environment with ease.   A unified view of your monitoring health Monitoring Coverage consolidates insights from Azure Advisor to highlight where monitoring can be improved. You can see which Azure resources already have basic out-of-box telemetry enabled and which could benefit from additional recommended settings, helping you close gaps in your observability strategy at scale.   Key capabilities Comprehensive visibility: Get an overview of monitoring coverage across common Azure resource…  ( 26 min )
    PUBLIC PREVIEW: Announcing public preview of dynamic thresholds for log search alerts
    We’re excited to announce the public preview of dynamic thresholds for log search alerts in Azure Monitor! This capability builds on dynamic thresholds for metric alerts capability and brings the same intelligence to log-based monitoring.   Dynamic threshold for log alerts preview chart displayed when setting up a new alert rule What are dynamic thresholds? Dynamic thresholds help remove the guesswork from setting alert conditions. Instead of manually defining static thresholds, Azure Monitor uses advanced machine learning to: Learn historical behavior of your log query results Detect hourly, daily, and weekly seasonal patterns Calculate the most appropriate thresholds for each alert rule Adapt automatically as data patterns change Why it matters Simplified configuration: No need to fi…  ( 24 min )
  • Open

    Unlocking Client-Side Configuration at Scale with Azure App Configuration and Azure Front Door
    As modern apps shift more logic to the browser, Azure App Configuration now brings dynamic configuration directly to client-side applications. Through its integration with Azure Front Door, developers can deliver configuration to thousands or millions of clients with CDN-scale performance while avoiding the need to expose secrets or maintain custom proxy layers. This capability is especially important for AI-powered and agentic client applications, where model settings and behaviors often need to adjust rapidly and safely. This post introduces the new capability, what it unlocks for developers, and how to start building dynamic, configuration-driven client experiences in Azure. App Configuration for Client Applications Centralized Settings and Feature Management App Configuration gives dev…  ( 31 min )
    New Portal Experience for Feature Management
    Feature flags have become an essential tool for modern software development, enabling teams to deploy code safely, control feature rollouts, and experiment with new functionality without the risk of breaking production environments. As AI becomes increasingly integrated into applications— from LLM-powered features to model version management— the need for safe, controlled deployments has never been more critical. The previous experience forced you to make a decision upfront: should I create a feature flag or a variant feature flag? What's the difference between these options? Which one do I need for my use case? Did I make a wrong choice? Do I need to delete and start over? Our new portal experience starts with your goal instead of requiring deep knowledge of feature flag architecture. The…  ( 29 min )
    Agentic Applications on Azure Container Apps with Microsoft Foundry
    Agents have exploded in popularity over the last year, reshaping not only the kinds of applications developers build but also the underlying architectures required to run them. As agentic applications grow more complex by invoking tools, collaborating with other services, and orchestrating multi-step workflows, architectures are naturally shifting toward microservice patterns. Azure Container Apps is purpose-built for this world: a fully managed, serverless platform designed to run independent, composable services with autoscaling, pay-per-second pricing, and seamless app-to-app communication. By combining Azure Container Apps with the Microsoft Agent Framework (MAF) and Microsoft Foundry, developers can run containerized agents on ACA while using Foundry to visualize and monitor how those…  ( 39 min )
    Announcing Advanced Kubernetes Troubleshooting Agent Capabilities (preview) in Azure Copilot
    What’s new? Today, we're announcing Kubernetes troubleshooting agent capabilities in Azure Copilot, offering an intuitive, guided agentic experience that helps users detect, triage, and resolve common Kubernetes issues in their AKS clusters. The agent can provide root cause analysis for Kubernetes clusters and resources and is triggered by Kubernetes-specific keywords. It can detect problems like resource failures and scaling bottlenecks and intelligently correlates signals across metrics and events using `kubectl` commands when reasoning and provides actionable solutions. By simplifying complex diagnostics and offering clear next steps, the agent empowers users to troubleshoot independently. How it works With Kubernetes troubleshooting agent, Azure Copilot automatically investigates issue…  ( 27 min )
    Host remote MCP servers on Azure Functions
    Model Context Protocol (MCP) servers allow AI agents to access external tools, data, and systems, greatly extending the capability and power of agents. When you’re ready to expose your MCP servers externally, within your organization or to the world, it’s important that the servers are run in a secure, scalable, and reliable environment. Azure Functions provides such a robust platform for hosting your remote MCP servers, offering high scalability with the Flex Consumption plan, built‑in authentication feature for Microsoft Entra and OAuth, and a serverless billing model. The platform also offers two hosting options for added flexibility and convenience. The options allow for hosting of MCP servers built with Azure Functions MCP extension or the official MCP SDKs. Azure Functions MCP Extens…  ( 31 min )
    Compose for Agents on Azure Container Apps and Serverless GPU (public preview)
    Empowering intelligent applications  The next wave of AI is agentic – systems that can reason, plan, and act on our behalf. Whether you’re building a virtual assistant that books travel or a multi‑model workflow that triages support tickets, these applications rely on multiple models, tools, and services working together. Unfortunately, building them has not been easy:  Tooling sprawl. Developers must wire together LLMs, vector databases, MCP (Model Context Protocol) tools and orchestration logic, often across disparate SDKs and running processes. Keeping those dependencies in sync for local development and production is tedious and error‑prone.  Specialized hardware. Large language models and agent orchestration frameworks often require GPUs to run effectively. Procuring and managing GPU…  ( 38 min )
    Introducing Preview of Async Scaling for App Service Plans
    Have you ever attempted to deploy or scale out an App Service Plan and received a 429 response that “Not enough available reserved instance servers to satisfy this request. Currently n instances are available. If you are changing instance size you can reserve up to n instances at this moment. If you are increasing instance count then you can add extra n instances at this moment. Please get available machines and retry later.”? If so, then we have a new capability within App Service which is going to help to address this and give customers a consistent experience.  I’m excited to introduce the preview of the ability to create and scale App Service Plans asynchronously, meaning you can request the eventual number of instances you wish for your plan to scale out to and the platform will take …  ( 27 min )
    Azure Functions Ignite 2025 Update
    Azure Functions is redefining event-driven applications and high-scale APIs in 2025, accelerating innovation for developers building the next generation of intelligent, resilient, and scalable workloads. This year, our focus has been on empowering AI and agentic scenarios: remote MCP server hosting, bulletproofing agents with Durable Functions, and first-class support for critical technologies like OpenTelemetry, .NET 10 and Aspire. With major advances in serverless Flex Consumption, enhanced performance, security, and deployment fundamentals across Elastic Premium and Flex, Azure Functions is the platform of choice for building modern, enterprise-grade solutions. Remote MCP Model Context Protocol (MCP) has taken the world by storm, offering an agent a mechanism to discover and work deeply…  ( 48 min )
    What's New in Azure App Service at #MSIgnite 2025
    Azure App Service introduces a new approach to accelerate application migration and modernization at Microsoft Ignite 2025. Known as Managed Instance on Azure App Service, it enables seamless modernization of classic web apps to the cloud with minimal code changes, especially for apps with custom Windows dependencies. Other major updates include enhanced Aspire support for .NET developers on Azure App Service for Linux, new AI integration features, expanded language/runtime support, and improvements in scaling, networking, and developer experience. The product group is attending in full force, and if you are in San Francisco this week, make sure to catch us at multiple breakout sessions, labs, expert booths, and conversation corners for deep dives and hands-on learning opportunities. Intro…  ( 55 min )
    AI-Powered Performance Testing
    Performance testing is critical for delivering reliable, scalable applications. We have been working on AI-driven innovations in Azure Load Testing that will change how you author and analyze load tests. AI-Assisted Authoring of JMeter Scripts Writing high-quality load test scripts has traditionally required deep expertise. From setting correlations and think times to properly parameterizing inputs, it requires significant time and effort. This manual effort slows teams down, especially when they must recreate real-world scenarios under tight deadlines. With our new AI-assisted authoring, that changes. Now you can simply record your application journey, and Azure Load Testing will do the heavy lifting: Record your scenarios using the browser extension AI automatically suggests correlation…  ( 25 min )
    What's new in Azure Container Apps at Ignite'25
    Azure Container Apps (ACA) is a fully managed serverless container platform that enables developers to design and deploy microservices and modern apps without requiring container expertise or needing infrastructure management. ACA is rapidly emerging as the preferred platform for hosting AI workloads and intelligent agents in the cloud. With features like code interpreter, Serverless GPUs, simplified deployments, and per-second billing, ACA empowers developers to build, deploy, and scale AI-driven applications with exceptional agility. ACA makes it easy to integrate agent frameworks, leverage GPU acceleration, and manage complex, multi-container AI environments - all while benefiting from a serverless, fully managed infrastructure. External customers like Replit, NFL Combine, Coca-Cola, an…  ( 40 min )
    Azure app platform at Ignite 2025: New innovations for all your apps and agents
    Software is evolving faster than ever, and organizations now operate across multiple generations of application architectures at once: AI apps and agents, cloud-native microservices, modernized enterprise applications, and mission-critical workloads that have powered their businesses for decades. To innovate at the pace AI demands, organizations need a unified platform that supports where they are today and accelerates where they’re going. The need has never been clearer: 95% of IT decision makers believe that continued app modernization is essential to their success1, and the number of companies using agentic AI is expected to triple in the next two years2. At Microsoft Ignite, we’re introducing new capabilities that help to make Azure the most complete platform for next generation applic…  ( 46 min )
    Building AI apps and agents for the new frontier
    Every new wave of applications brings with it the promise of reshaping how we work, build and create. From digitization to web, from cloud to mobile, these shifts have made us all more connected, more engaged and more powerful. The incoming wave of agentic applications, estimated to number 1.3 billion over the next 2 years[1] is no different. But the expectations of these new services are unprecedented, in part for how they will uniquely operate with both intelligence and agency, how they will act on our behalf, integrated as a member of our teams and as a part of our everyday lives. The businesses already achieving the greatest impact from agents are what we call Frontier Organizations. This week at Microsoft Ignite we’re showcasing what the best frontier organizations are delivering, for…  ( 46 min )
    Security Where It Matters: Runtime Context and AI Fixes Now Integrated in Your Dev Workflow
    Security teams and developers face the same frustrating cycle: thousands of alerts, limited time, and no clear way to know which issues matter most. Applications suffer attacks as quickly as once every three minutes,1 emphasizing the importance of proactive security that prioritizes critical, exploitable vulnerabilities. Microsoft is leading this shift with new integrations in the end-to-end solution that combines GitHub Advanced Security’s developer-first application security tool with Microsoft Defender for Cloud's runtime protection, enhanced by agentic remediation. Now available in public preview. This integration empowers organizations to secure code to cloud and accelerates tackling of security issues in their software portfolio using agentic remediation and runtime context-based vul…  ( 33 min )
    Reimagining AI Ops with Azure SRE Agent: New Automation, Integration, and Extensibility features
    Azure SRE Agent offers intelligent and context aware automation for IT operations. Enhanced by customer feedback from our preview, the SRE Agent has evolved into an extensible platform to automate and manage tasks across Azure and other environments. Built on an Agentic DevOps approach - drawing from proven practices in internal Azure operations - the Azure SRE Agent has already saved over 20,000 engineering hours across Microsoft product teams operations, delivering strong ROI for teams seeking sustainable AIOps. An Operations Agent that adapts to your playbooks Azure SRE Agent is an AI powered operations automation platform that empowers SREs, DevOps, IT operations, and support teams to automate tasks such as incident response, customer support, and developer operations from a single, ex…  ( 40 min )
    Announcing Public Preview of Managed Instance on Azure App Service
    Today at Ignite 2025, we announced the Public Preview of a fantastic new capability which will enable customers to move applications to Azure App Service faster, and with minimal, if any, code changes!  Azure App Service is a fully managed PaaS platform for hosting web applications, APIs, and mobile backends, enabling customers to deploy and scale applications securely without managing infrastructure.  Azure App Service offers built-in compliance, identity and DevOps integration, making it ideal for cloud-native and modernization scenarios where agility, scalability, and operational efficiency are critical. Managed Instance on App Service builds on and extends these capabilities to solve many of the challenges customers have with migration and modernizing legacy and complex enterprise appl…  ( 32 min )
  • Open

    General Availability: Large Message Support in Azure Event Hubs
    Azure Event Hubs is a cloud-native service that streams millions of events per second with minimal latency, fully compatible with Apache Kafka and requiring no code changes for existing Kafka workloads.  Today, we are excited to announce the general availability of Large Message Support in Azure Event Hubs, enabling you to send and receive messages up to 20 MB in self-serve scalable Dedicated clusters, with enhanced reliability for seamless handling of large messages and greater flexibility for your data streaming solutions. This feature enables fast and reliable processing of larger, indivisible events. Large Message Support works with both AMQP and Apache Kafka protocols, allowing you to send bigger payloads as usual without changing your client code. It is advisable to check your client settings to ensure that timeouts and maximum message size limits are not set too low on the client side. To enable Large Message Support, simply configure your eligible event hubs dedicated clusters using the Azure Portal. For further details and eligibility, please visit aka.ms/largemessagesupportforeh. Your feedback is invaluable to us, and we look forward to hearing about your experiences. Read more: Azure Event Hubs for Apache Kafka - Azure Event Hubs | Microsoft Learn Quickstart: Send and Receive Large Messages with Azure Event Hubs (Preview) - Azure Event Hubs | Microsoft Learn  ( 23 min )
  • Open

    Azure DevOps and GitHub Repositories — Next Steps in the Path to Agentic AI
    In May, we talked about the evolution of GitHub Copilot from a coding assistant into an AI powered peer programmer. Since then, GitHub has taken a major step forward – becoming an open platform for agentic development, where Agent HQ enables developers to orchestrate any agent, anytime, anywhere. Agent HQ provides observability, governance, and security controls […] The post Azure DevOps and GitHub Repositories — Next Steps in the Path to Agentic AI appeared first on Azure DevOps Blog.  ( 23 min )
  • Open

    Announcing the Microsoft Teams SDK (Formerly the Teams AI Library)
    Discover the new and improved Teams SDK, designed to help developers create even more powerful agents for Microsoft Teams. The post Announcing the Microsoft Teams SDK (Formerly the Teams AI Library) appeared first on Microsoft 365 Developer Blog.  ( 25 min )
    From Innovation to Enterprise Trust with Microsoft Agent 365
    Agent 365 serves as the control plane for agents, providing organizations with a centralized location to manage agent identity, policies, observability, and lifecycle.  The post From Innovation to Enterprise Trust with Microsoft Agent 365 appeared first on Microsoft 365 Developer Blog.  ( 26 min )
  • Open

    Introducing Major New Agentic Capabilities for GitHub Copilot in JetBrains and Eclipse
    GitHub Copilot is taking a major step forward with expanded, deeply integrated support for JetBrains and Eclipse — bringing a new generation of agentic, intelligent capabilities directly into your favorite Java IDEs. This release strengthens Copilot’s cross-IDE experience, unifies agentic workflows, and unlocks more powerful automation to help developers code faster, modernize confidently, and stay […] The post Introducing Major New Agentic Capabilities for GitHub Copilot in JetBrains and Eclipse appeared first on Microsoft for Java Developers.  ( 22 min )
  • Open

    Azure Resiliency: Proactive Continuity with Agentic Experiences and Frontier Innovation
    Introduction In today’s digital-first world, even brief downtime can disrupt revenue, reputation, and operations. Azure’s new resiliency capabilities empower organizations to anticipate and withstand disruptions—embedding continuity into every layer of their business. At Microsoft Ignite, we’re unveiling a new era of resiliency in Azure, powered by agentic experiences. The new Azure Copilot resiliency agent brings AI-driven workflows that proactively detect vulnerabilities, automate backups, and integrate cyber recovery for ransomware protection. IT teams can instantly assess risks and deploy solutions across infrastructure, data, and cyber recovery—making resiliency a living capability, not just a checklist. The Evolution from Azure Business Continuity Center to Resiliency in Azure Micros…  ( 32 min )

  • Open

    Migration Agent - Unlocking transformation
    IT Modernization is far more than adopting a new technology—it’s a transformative, ongoing journey that reshapes processes and culture. It has no finish line, and when embraced fully, it delivers lasting strategic advantage. Modernization unlocks agility, resilience and innovation to keep up with customer expectations and shifts in the competitive landscape. Cloud-native architectures are best positioned to support modernization while securely providing access to innovations such as AI. The new Migration Agent based on Azure Migrate is at the heart of this transformation, aligning IT capabilities with business priorities and unlocking new opportunities in Azure through a unified, agentic platform that guides you through the journey.   Clarity and confidence before you start: Imagine beginn…  ( 29 min )
    Assess Security risks with Insights in Azure Migrate
    Why Security matters in Migration Migrating to the cloud is not only about speed and cost efficiency, it's also about building a secure foundation on Azure. As organizations move workloads to Azure, security often slips down the priority list, overshadowed by migration tasks and timelines. But here’s the truth: addressing security risks early in your migration strategy not only prevents costly surprises but also strengthens compliance, reduces risk exposure, and instills confidence across your business. A proactive approach ensures your cloud journey is smooth, secure, and future-ready. That’s why we introduced Insights (preview) in Azure Migrate, to help you identify security risks before they become roadblocks during the migration journey.  What are Insights? Security Insights in Azure M…  ( 30 min )
  • Open

    Public Preview: Azure Monitor Integration with Fabric Real Time Intelligence Eventhouse
    Customers need to enable different scenarios to successfully operate their IT/OT environments and business processes for meeting business objectives. Building solutions to solve these problems requires deriving rich insights from telemetry data emitted by devices, assets, applications, typically, by combining with other data to answer business questions. The common need for the systems that produce the insights is the ability to obtain the data they need within acceptable latency, to process, produce and serve up the insights in the most actionable manner. Integrating Azure Monitor with Fabric Real Time Intelligence Eventhouseenables customers to build solutions to uncover business insights and trends. What's New The demand for leveraging telemetry data beyond observability scenarios is st…  ( 26 min )
    Comprehensive VM Monitoring with OpenTelemetry performance counters
    Monitoring virtual machines often requires multiple tools and manual investigation. You may see high CPU or memory usage, but identifying the process responsible usually means signing in to the VM and running diagnostic commands. Azure Monitor already provides Guest OS performance monitoring through Log Analytics‑based metrics, trusted for its flexibility, deep integration, and advanced analytics, including custom performance counters, extended retention, and powerful KQL queries. Many customers use LA‑based metrics to correlate performance with other log data sources and build rich operational insights. Today, we’re excited to introduce a new preview capability: OpenTelemetry (OTel) Guest OS metrics for VMs and Arc servers, with metric data stored in the metrics-optimized Azure Monitor Wo…  ( 35 min )
  • Open

    OpenShift Virtualization on Azure Red Hat OpenShift GA: Accelerating Hybrid Cloud Modernization
    Today at Microsoft Ignite 2025, Red Hat OpenShift Virtualization on Azure Red Hat OpenShift reaches General Availability (GA), unlocking a unified platform where enterprise IT teams can run virtual machines and containers side by side. This milestone enables organizations to migrate legacy VMs to Azure, consolidate disparate infrastructure, and modernize applications at their own pace—all while maximizing existing Azure commitments and reducing operational complexity. What this means for you: Simplify infrastructure management, accelerate cloud migration with proven Red Hat tooling, and build on an AI-ready foundation for future innovation. From Preview to GA The journey began with the public preview—announced live at Red Hat Summit in May 2025—highlighting the benefits of converging VMs a…  ( 33 min )
    AI Agents Are Rewriting the App Modernization Playbook
    The modernization moment: Why now? Modernizing enterprise applications has historically been slow, manual, and costly. For many IT leaders and developers, it’s meant wrestling with aging frameworks, complex dependencies, and the constant tug-of-war between maintaining legacy systems and driving innovation. The stakes are high: every dollar spent on maintenance is a dollar not invested in the future. But the game is changing. Today, agentic AI is transforming modernization from a months-long slog into a days – or even hours – long process. With GitHub Copilot and Azure, teams can finally break through the three constraints that have held them back: 69% of CIOs are using new-project spend to resolve technical debt.  This is due to the fact that upgrades, migrations, and containerization are…  ( 34 min )
    How-to add an MCP tool to your Azure Foundry agent using dynamic sessions on Azure Container Apps
    Now available in preview, Azure Container Apps supports a new shell session pool type in dynamic sessions as well as MCP support for both shell and Python container types. With MCP enablement, you can bring the benefits of dynamics sessions to your AI agents by giving them the ability to execute code, run system commands, access file systems, and perform complex tasks in isolated, secure container environments that appear and disappear on demand.   The following is a tutorial on how to use an MCP enabled dynamic session as a tool used in an Azure Foundry agent giving it the capability to run remote shell commands.  Setup For this tutorial, we're going to use an ARM template to deploy our Container App Session Pool resource. Begin by signing into Azure and creating a resource group. az logi…  ( 32 min )
    Azure Functions on Azure Container Apps: The Unified Platform for Event-Driven and Finite Workloads
    Overview  Azure Functions on Azure Container Apps (ACA) integrates the high-productivity model of Function-as-a-Service (FaaS) with the flexible, cloud-native hosting environment of Azure Container Apps. Functions deployed in this manner run as continuous services ("Apps"), providing event-driven responsiveness while simultaneously possessing the mechanisms to handle tasks that traditionally have a definite start and end time.  This platform utilizes a rich set of triggers and bindings and incorporates advanced Azure Container Apps features, enabling it to execute virtually any containerized workload.  Use Cases for Azure Functions on Azure Container Apps  Azure Functions on Azure Container Apps is ideally suited for all event-driven scenarios and can robustly handle tasks conventionally c…  ( 29 min )
    Windows Server 2019 Retirement on AKS enabled by Azure Arc
    Action Required: Migrate to Windows Server 2022 by April 2026 As previously announced, Microsoft is retiring Windows Server 2019 support on Azure Kubernetes Service (AKS) enabled by Azure Arc (formerly AKS Hybrid on Azure Local releases after April 1, 2026. If you're running Windows Server 2019 workloads, you must migrate to Windows Server 2022 to maintain support, security updates, and the ability to upgrade Kubernetes versions. Migration Approach You cannot upgrade Windows node pools in place. The migration process requires: Creating new Windows Server 2022 node pools Updating and rebuilding container images with WS2022 base images Migrating workloads to the new pools Decommissioning old Windows Server 2019 pools Make sure to allocate 2-4 weeks for testing, and plan to complete product…  ( 29 min )
  • Open

    Understanding Small Language Modes
    In Part 1 of this series, we explored the key differences between Large Language Models (LLMs) and Small Language Models (SLMs) and why the latter are becoming essential for edge computing. In short, while LLMs like GPT-5 and Gemini are incredibly powerful, they depend on massive compute resources and constant connectivity. SLMs, with far fewer parameters, can run directly on devices such as smartphones, laptops, and embedded systems. This means faster responses, stronger privacy, and far lower energy use making AI not just powerful, but practical. For details on model efficiency and quotas, see Azure OpenAI quotas and limits. In this second part, we move from why SLMs matter to how they actually work, focusing on the technical foundations and design principles that make them effective in …  ( 39 min )
  • Open

    Two Years in: How Fabric Redefines the Modernization Path for Synapse Users
    Two years ago, we introduced Microsoft Fabric to Azure Synapse users as a bold new direction for analytics—one that promised unification, simplicity, scale. Today, that promise has matured into a complete platform that’s not just ready for enterprises, it’s built for them. To be very clear: Synapse continues to be supported. We will fix bugs, … Continue reading “Two Years in: How Fabric Redefines the Modernization Path for Synapse Users”  ( 8 min )
    Fabric Databases— a unified, SaaS-native experience for modern data workloads (Generally Available)
    Today marks a major milestone: Fabric databases are now generally available, bringing together the strengths of SQL database and Cosmos DB within Microsoft Fabric. This launch redefines how organizations manage, analyze, and activate their data, creating a unified foundation for the next generation of AI-powered apps and innovation. Fabric databases: simple, autonomous, optimized for AI … Continue reading “Fabric Databases— a unified, SaaS-native experience for modern data workloads (Generally Available)”  ( 9 min )
    Fabric Capacity Events in Real-Time Hub (Preview)
    This highly requested feature is designed to give organizations real-time visibility and control over their Microsoft Fabric capacity resources to take the actions necessary to keep their capacities running. Capacity overview events include two event types: As part of this, there has been a community effort to build an accelerator that has out of the … Continue reading “Fabric Capacity Events in Real-Time Hub (Preview)”  ( 5 min )
    What’s New for Fabric Data Agents at Ignite 2025: Unlocking Deeper Data Reasoning and Seamless AI Interoperability
    From Unstructured Data and Ontology to Seamless Integration with M365 Copilot and MCP Fabric data agents are evolving rapidly, and today we’re announcing many new capabilities that make it easier than ever to build modular, production-ready agentic solutions on your enterprise data in Fabric! At their core, Fabric data agents are interoperable AI agents that … Continue reading “What’s New for Fabric Data Agents at Ignite 2025: Unlocking Deeper Data Reasoning and Seamless AI Interoperability”  ( 7 min )
    From Data Platform to Intelligence Platform: Introducing Microsoft Fabric IQ
    The organizations winning today are not merely collecting more data. They are the organizations turning data into intelligence, and intelligence into action. They are building systems that observe, understand, and reason about the business in real time and at machine scale and then act to drive and advance business outcomes. That is the shift from … Continue reading “From Data Platform to Intelligence Platform: Introducing Microsoft Fabric IQ”  ( 13 min )
    What’s new in OneLake and the Fabric platform: more sources, security, and capacity tooling
    Organizations today are under immense pressure to unify data spread across clouds, systems, and formats—while also meeting higher standards for security, governance, and AI readiness. Microsoft Fabric was built to solve exactly this challenge. Since launching two years ago, more than 28,000 customers like Dentsu, Eastman, and Apollo Hospitals have adopted Fabric to bring their data together in OneLake and run … Continue reading “What’s new in OneLake and the Fabric platform: more sources, security, and capacity tooling”  ( 10 min )
    Announcing SQL database in Fabric (Generally Available)
    Co-authored by: Idris Motiwala SQL is everywhere and Microsoft is innovating to deliver a unified experience across on-premises, cloud, and SaaS. One SQL unifies your data estate, bringing platform consistency, performance at scale, advanced security, and AI-ready tools together in one seamless experience, and SQL database in Fabric is no exception to that. At Microsoft … Continue reading “Announcing SQL database in Fabric (Generally Available)”  ( 8 min )
    New Partner Integrations for Microsoft Fabric Unlocking AI and Analytics Opportunities
    Unlocking value with partner workloads for Microsoft Fabric and data unification integration for Microsoft OneLake. Microsoft Ignite 2025 marks a pivotal moment for the Microsoft Fabric ecosystem, as we welcome a new wave of ISV partners whose integrations promise to redefine the boundaries of data analytics, AI, and business innovation. Building on the momentum from … Continue reading “New Partner Integrations for Microsoft Fabric Unlocking AI and Analytics Opportunities”  ( 9 min )
    Microsoft and Databricks: Advancing Openness and Interoperability with OneLake
    Read and Write integration announcement between Microsoft OneLake and Azure Databricks  ( 6 min )
    Microsoft and Snowflake: Simplified interoperability with no data movement
    Data today lives everywhere—across apps, services, and clouds. Every department has its own analytics stack, AI tools, and preferences, and what used to be a manageable data landscape is now a distributed web of systems. But now, in the era of AI, bringing this data together has never been more important as we build agentic … Continue reading “Microsoft and Snowflake: Simplified interoperability with no data movement”  ( 6 min )

  • Open

    Introducing Eventhouse Endpoint for Fabric Data Warehouse: Real-Time Analytics, Unified Architecture
    Microsoft Fabric is expanding its real-time analytics capabilities with the new Eventhouse Endpoint for Fabric Data Warehouse, bringing the same powerful technology that powers the existing Eventhouse Endpoint for Lakehouse—but now tailored for Data Warehouse. What is Eventhouse? Eventhouse is Fabric’s high-performance, real-time analytics engine designed to handle massive volumes of time-series, structured, semi-structured and … Continue reading “Introducing Eventhouse Endpoint for Fabric Data Warehouse: Real-Time Analytics, Unified Architecture”  ( 5 min )

  • Open

    Accelerating HPC and EDA with Powerful Azure NetApp Files Enhancements
    Table of Contents Introduction Our Commitment to Innovation in Key HPC/EDA Areas Most Effective Price/Performance for Any-Size Workload Large volume breakthrough mode Large volumes up to 7.2 PiB with cool access User and Group Quota Reporting Best–of–Breed Security and Data Management Backup support for large volumes Single file restore from backup Hybrid Cloud Data Mobility Cache volumes for Burst-to-Cloud Migration assistant Machine Learning, Data & AI–Ready Object REST API Why All This Matters for HPC & EDA Workloads Reliability Cost Optimization Operational Excellence Performance Efficiency Security Conclusion Learn more Introduction Azure NetApp Files continues to evolve, delivering ever improving enterprise-grade storage innovations that empower workloads such as High-Performance Co…  ( 54 min )

  • Open

    🚀 Mission Agent Possible: Your Chance to Build, Solve, and Win at Microsoft Ignite 2025!
    🔍 What’s Mission Agent Possible? It’s a contest designed for developers who love building intelligent solutions. Your mission: Create an AI Agent Solve a simulated crisis Showcase your skills to the world And yes—there are prizes! Top prizes like an Xbox and hundreds of dollars in Microsoft Store credit are reserved for in-person attendees. Global participants can still win recognition and a chance to be featured on the Model Mondays podcast. 👉 Contest details: https://aka.ms/ignite25/mission-agent 🧠 How Do You Choose the Right AI Model? Model selection is critical for building an effective agent. To help you succeed, check out our Model Selection Adventure blog: Learn how to identify the right problem Explore model strengths and trade-offs Test outputs using GitHub Models Playground This guide will give your agent the competitive edge it needs. 📖 Read more: https://aka.ms/models-blog ✅ Why Join? Showcase your skills to a global audience Learn hands-on techniques for AI agent development Win prizes and earn recognition 🔗 Ready to Accept the Mission? Don’t wait—start preparing now! The contest officially kicks off on November 18 and closes on November 20 (PST):👉 https://aka.ms/ignite25/mission-agent👉 https://aka.ms/models-blog Follow the conversation: https://aka.ms/ignite25/agent-contest/discord Share your progress on social with #MissionAgentPossiblePlease read through the eligibility guidance.  ( 23 min )
  • Open

    Bulletproof agents with the durable task extension for Microsoft Agent Framework
    Today, we're thrilled to announce the public preview of the durable task extension for Microsoft Agent Framework. This extension transforms how you build production-ready, resilient and scalable AI agents by bringing the proven durable execution (survives crashes and restarts) and distributed execution (runs across multiple instances) capabilities of Azure Durable Functions directly into the Microsoft Agent Framework. Now you can deploy stateful, resilient AI agents to Azure that automatically handle session management, failure recovery, and scaling, freeing you to focus entirely on your agent logic. Whether you're building customer service agents that maintain context across multi-day conversations, content pipelines with human-in-the-loop approval workflows, or fully automated multi-agen…  ( 26 min )
    Build your first AI Agent with Azure App Service
    Want to build your first AI agent? Already have apps you want to add agentic capabilities to? Maybe you've heard of Azure App Service, or you're already running your applications on it. Either way, App Service makes building and deploying AI-powered applications incredibly straightforward—and here's how to get started. Azure App Service is the go-to platform for building your first AI application because it eliminates infrastructure complexity while delivering enterprise-grade capabilities. As a fully managed Platform-as-a-Service (PaaS), it offers native integration with Azure AI services like Azure OpenAI, built-in DevOps support with GitHub Actions and Codespaces, and multi-language flexibility so you can build with what you know. Security is built-in with network isolation, encryption,…  ( 12 min )
  • Open

    Python in Visual Studio Code – November 2025 Release
    The November 2025 release brings new Pylance features including improvements to Copilot Hover Summaries and a Code Action to convert wildcard imports to explicit imports. Keep on reading to learn more! The post Python in Visual Studio Code – November 2025 Release appeared first on Microsoft for Python Developers Blog.  ( 22 min )

  • Open

    Part III: OTEL sidecar extension on Azure App Service for Linux - Language cheat-sheet
    Building on Part II (and Part I), here’s a concise matrix for PHP, Python, Node.js, and .NET, plus the key app settings and quick troubleshooting steps.    Lang docOTEL librariesAppSettingsStartup command exampleSample repo PHP Composer autoloader (vendor/autoload.php); PECL ext opentelemetry via php.ini (extension=opentelemetry.so); Composer plugins (e.g., Slim, PSR-18). Main: OTEL_PHP_AUTOLOAD_ENABLED=true, SCM_DO_BUILD_DURING_DEPLOYMENT=true, OTEL_EXPORTER_OTLP_ENDPOINT=http://127.0.0.1:4318 Sidecar: map OTEL_PHP_AUTOLOAD_ENABLED cp /home/site/wwwroot/default /etc/nginx/sites-enabled/default && nginx -s reload && bash /home/site/wwwroot/startup.sh (startup.sh: pecl install opentelemetry; add extension=opentelemetry.so; php-fpm) PHP Sample Python Via opentelemetry-instrument wrapper;…  ( 13 min )
    Part II: OTEL sidecar extension on Azure App Service for Linux - Elastic APM setup
    Picking up from Part I, this post shows how to obtain the Elastic APM Server URL and Secret token, add the OTEL Elastic sidecar, and validate telemetry in Kibana. Most steps are identical to the Azure Monitor walkthrough (create PHP app, add OTEL libraries, deploy, map OTEL_PHP_AUTOLOAD_ENABLED, keep the same startup command, and point your app to the sidecar at http://127.0.0.1:4318). The only differences are - get your Elastic APM Server URL and Secret token, choose the OpenTelemetry – Elastic APM extension, and set Elastic-specific app settings.   You can use the sample code (based on your language stack) from here - https://github.com/Azure-Samples/sidecar-samples/tree/main/otel-sidecar 1) Get the Elastic APM Server URL In Kibana go to:Observability → Data management → Fleet → Agent po…  ( 11 min )
    Part I: OTEL sidecar extension on Azure App Service for Linux - Intro + PHP walkthrough
    Sidecar extensions let you attach a companion container to your App Service for Linux app to add capabilities—without changing your core app or container. If you’re new to sidecars on App Service, start here: Sidecars in Azure App Service OpenTelemetry (OTEL) is the vendor-neutral standard for collecting traces, metrics, and logs, with auto/manual instrumentation across popular languages and backends. See the official docs for concepts and quick starts. (OpenTelemetry) In this post, we’ll use the new sidecar extension—OpenTelemetry - Azure Monitor and show end-to-end setup for a PHP code-based apps (the same extension will also work for other language stacks and container-based apps). Walkthrough: add the OpenTelemetry – Azure Monitor sidecar to a PHP (code-based) app This section shows th…  ( 13 min )
    Introducing AI Playground on Azure App Service for Linux
    If you’re running a Small Language Model (SLM) as a sidecar with your web app, there’s now a faster way to try prompts, measure latency, and copy working code into your app—all without leaving your site. AI Playground is a lightweight, built-in experience available from the Kudu endpoint for every Linux App Service.  What is AI Playground?  AI Playground is a simple UI that talks to the SLM you’ve attached to your App Service app (for example, Phi or BitNet via the Sidecar extension). It lets you:  Send system and user prompts and view responses in-line See performance metrics like Time to First Token (TTFT), total time, and tokens/sec Grab ready-to-use code snippets for popular languages from the right sidebar (when you’re ready to integrate)  Confirm whether a sidecar SLM is configured—…  ( 13 min )
  • Open

    Demystifying GitHub Copilot Security Controls: easing concerns for organizational adoption
    At a recent developer conference, I delivered a session on Legacy Code Rescue using GitHub Copilot App Modernization. Throughout the day, conversations with developers revealed a clear divide: some have fully embraced Agentic AI in their daily coding, while others remain cautious. Often, this hesitation isn't due to reluctance but stems from organizational concerns around security and regulatory compliance. Having witnessed similar patterns during past technology shifts, I understand how these barriers can slow adoption. In this blog, I'll demystify the most common security concerns about GitHub Copilot and explain how its built-in features address them, empowering organizations to confidently modernize their development workflows. GitHub Copilot Model Training A common question I received…  ( 18 min )
  • Open

    Announcing public preview of query-based metric alerts in Azure Monitor
    Azure Monitor metric alerts are now more powerful than ever Azure Monitor metric alerts now support all Azure metrics—including platform, Prometheus, and custom metrics—giving you complete coverage for your monitoring needs.In addition, metric alerts now offer powerful query capabilities with PromQL, enabling complex logic across multiple metrics and resources. This makes it easier to detect patterns, correlate signals, and customize alerts for modern workloads like Kubernetes clusters, VMs, and custom applications. Key Benefits  Full metrics coverage: metric alerts now support alerting on any Azure metrics including platform metrics, Prometheus metrics and custom metrics. PromQL-Powered Conditions: Use PromQL to select, aggregate, and transform metrics for advanced alerting scenarios. Po…  ( 27 min )

  • Open

    What’s New for Python on App Service for Linux: pyproject.toml, uv, and more
    Python apps on Azure App Service for Linux just got a lot easier to build and ship! We’ve modernized the build pipeline to support new deployment options —whether you’re on classic setup.py, fully on pyproject.toml with Poetry or uv, or somewhere in between. This post walks through five upgrades that reduce friction end-to-end—from local dev to GitHub Actions to the App Service build environment: pyproject.toml + uv (and poetry): modern, reproducible Python builds setup.py support .bashrc quality-of-life improvements in the App Service container shell GitHub Actions samples for common Python flows (setup.py, uv.lock, local venv, and pyproject.toml deployments) pyproject.toml + uv uv is an extremely fast Python package & project manager written in Rust—think “pip + virtualenv + pip-tools,…  ( 33 min )
  • Open

    Building AI Agents: Workflow-First vs. Code-First vs. Hybrid
    AI Agents are no longer just a developer’s playground. They’re becoming essential for enterprise automation, decision-making, and customer engagement. But how do you build them? Do you go workflow-first with drag-and-drop designers, code-first with SDKs, or adopt a hybrid approach that blends both worlds? In this article, I’ll walk you through the landscape of AI Agent design. We’ll look at workflow-first approaches with drag-and-drop designers, code-first approaches using SDKs, and hybrid models that combine both. The goal is to help you understand the options and choose the right path for your organization. Why AI Agents Need Orchestration Before diving into tools and approaches, let’s talk about why orchestration matters. AI Agents are not just single-purpose bots anymore. They often ne…  ( 44 min )
  • Open

    November Patches for Azure DevOps Server
    Today we are releasing patches that impact our self-hosted product, Azure DevOps Server. We strongly encourage and recommend that all customers use the latest, most secure release of Azure DevOps Server. You can download the latest version of the product, Azure DevOps Server 2022.2 from the Azure DevOps Server download page. Azure DevOps Server 2022.2 […] The post November Patches for Azure DevOps Server appeared first on Azure DevOps Blog.  ( 22 min )
  • Open

    Accelerate Cloud Migration with Wave Planning in Azure Migrate
    Introduction  Migrating to the cloud is more than a technical upgrade - it's a strategic leap toward agility, scalability, and innovation. Yet, for many organizations, the journey can feel overwhelming, with complex dependencies and business risks threatening to slow progress. Today, we’re excited to announce the public preview of wave planning in Azure Migrate - a new capability designed to make large-scale migrations more manageable and predictable. With wave planning, you can now organize your migration journey into logical, iterative waves, enabling your teams to plan, execute, and track progress with greater speed, confidence, and control. Key Benefits:  Accelerate migrations: Quickly identify and prioritize “quick win” workloads and applications by surfacing relevant information fro…  ( 26 min )

  • Open

    PrivyDoc: Building a Zero-Data-Leak AI with Foundry Local & Microsoft's Agent Framework
    I'm Shivam Goyal, a Microsoft MVP in AI with a deep passion for Artificial Intelligence and its power to solve complex, real-world problems. I'm constantly amazed by AI's ability to tackle intricate challenges, but I also see a huge one on the horizon: the clash between powerful AI analysis and the non-negotiable need for data privacy. How can we use AI on our most sensitive documents without uploading them to the cloud? This is the exact problem I set out to solve. In this article, I want to take you on a journey through the creation of PrivyDoc, a secure, on-device document intelligence solution I built to address this challenge head-on. We'll explore how it uses two powerful Microsoft technologies, Foundry Local and the Microsoft Agent Framework, to bring the AI to the data, not the oth…  ( 33 min )
  • Open

    Deriving expiry days and remaining retention days for blobs through blob inventory
    In managing data within Azure blob storage accounts and Azure data lake gen 2 storage accounts, organizations often encounter scenarios where blobs have been deleted but remain in a soft-deleted state. To calculate the remaining retention days for all such blobs across an entire storage account can be a critical requirement for customers seeking to optimize data management and ensure compliance with retention policies. Additionally, certain blobs may have an expiry time set, scheduling their deletion for a future date. To facilitate the identification and monitoring of these blobs and their respective expiry times, a custom query has been written to efficiently list and calculate expiry information, enabling users to proactively manage their storage resources. The expiry time for Azure blo…  ( 27 min )
  • Open

    Node.js 24 is now available on Azure App Service for Linux
    Node.js 24 LTS is live on Azure App Service for Linux. You can create a new Node 24 app through the Azure portal, automate it with the Azure CLI, or roll it out using your favorite ARM/Bicep templates - faster runtime, tighter tooling, same App Service simplicity. A quick look at what the new runtime gives you: Faster, more modern JavaScript Node.js 24 ships with the V8 13.6 engine and npm 11. You get newer JavaScript capabilities like RegExp.escape, Float16Array for tighter numeric data, improved async context handling, global URLPattern, and better WebAssembly memory support. All of this means cleaner code and better performance without extra polyfills or libraries. This release line is an even-numbered release and has moved into Long Term Support (LTS) in October 2025, which makes it a safe target for production apps. Cleaner built-in testing workflows The built-in node:test runner in Node.js 24 now automatically waits on nested subtests, so you get reliable, predictable test execution without wiring up manual await logic or pulling in a third-party test framework. That means fewer flaky “test didn’t finish” errors in CI. For full release details, see the official Node.js 24 release notes: https://nodejs.org/blog/release/v24.0.0 Bring your Node.js 24 app to App Service for Linux, scale it, monitor it, and take advantage of the latest runtime improvements.  ( 22 min )
    Agentic Power for AKS: Introducing the Agentic CLI in Public Preview
    We are excited to announce the agentic CLI for AKS, available now in public preview directly through the Azure CLI. A huge thank you to all our private preview customers who took the time to try out our beta releases and provide feedback to our team. The agentic CLI is now available for everyone to try--continue reading to learn how you can get started. Why we built the agentic CLI for AKS The way we build software is changing with the democratization of coding agents. We believe the same should happen for how users manage their Kubernetes environments. With this feature, we want to simplify the management and troubleshooting of AKS clusters, while reducing the barrier to entry for startups and developers by bridging the knowledge gap. The agentic CLI for AKS is designed to simplify this e…  ( 28 min )
  • Open

    What’s new with Microsoft in open-source and Kubernetes at KubeCon North America 2025
    From improving reliability and performance to advancing security and AI-native workloads, our goal remains the same: make Kubernetes better for everyone. The post What’s new with Microsoft in open-source and Kubernetes at KubeCon North America 2025 appeared first on Microsoft Open Source Blog.  ( 17 min )
  • Open

    Migrate or modernize your applications using Azure Migrate
    Introduction Moving to cloud is an essential step for enterprises looking to leverage the benefits of security, innovation (AI), scalability, flexibility, and cost-efficiency. To help unlock these benefits migration or modernization to Azure is critical for reasons such as colocation of IT assets. A crucial part of this transformation is understanding the current state of your IT infrastructure, including workloads, applications, and their interdependencies. Cloud migration is most effective when you can decide, plan and execute it holistically focusing on applications rather than focusing on individual servers or workloads in isolation. In our endeavour to both simplify and enrich your cloud adoption journey, we are evolving Application awareness in Azure Migrate that we introduced last y…  ( 43 min )

  • Open

    It’s Time! Announcing The Microsoft SQL Community Conference
    SQL is having its moment. From on-premises data centers to Azure Cloud Services to Microsoft Fabric, SQL has evolved into something far more powerful than many realize and it deserves the focused attention of a big stage.  That’s why I’m thrilled to announce SQLCon, a dedicated conference for database developers, database administrators, and database engineers. Co-located with FabCon for an unprecedented week of deep technical content … Continue reading “It’s Time! Announcing The Microsoft SQL Community Conference”  ( 6 min )
    Microsoft named Leader and Outperformer in the 2025 GigaOm Radar for Semantic Layers & Metric Stores
    In today’s data-driven world, semantic models have become the backbone of trustworthy analytics. They define business logic, metrics, and relationships that turn raw data into meaningful, trusted and curated insights. As organizations embrace generative AI, semantic models provide the structure and context that AI needs to deliver accurate, reliable answers.  At Microsoft, we have spent nearly two decades refining the semantic layer that connects data … Continue reading “Microsoft named Leader and Outperformer in the 2025 GigaOm Radar for Semantic Layers & Metric Stores “  ( 5 min )
    Warehouse Snapshots in Microsoft Fabric (Generally Available)
    Managing data consistency during ETL has always been a challenge for our customers. Dashboards break, KPIs fluctuate, and compliance audits become painful when reporting hits ‘half-loaded’ data. With Warehouse Snapshots, Microsoft Fabric solves this by giving you a stable, read-only view of your warehouse at a specific point in time and now, this capability is … Continue reading “Warehouse Snapshots in Microsoft Fabric (Generally Available)”  ( 6 min )

  • Open

    Simplifying Microservice Reliability with Dapr
    What is Dapr?Dapr is an open-source runtime developed by Microsoft that is used in building resilient, event-driven, and portable applications.It works using the sidecar pattern, meaning every microservice gets a small companion container — the Dapr sidecar — which handles communication, retries, secrets, state, and more.What is Sidecar ?A sidecar is a helper process that runs beside your app, handling system tasks so your code can focus on business logic.Lets see some offerings from Dapr along with examples.  #1 . Bindings  Connects your app to external systems (like queues, email, or storage) with zero SDK or protocol handling. Without Dapr ❌ var httpClient = new HttpClient(); await httpClient.PostAsJsonAsync("https://api.sendgrid.com/send", email);           * Manage HTTP endpoints & c…  ( 37 min )
  • Open

    Introducing Local Identity with Azure Key Vault in Build 2510
    We’re excited to announce public preview of local identity with Azure Key Vault that allows you to deploy an azure local cluster which is not dependent on active directory. With Local Identity and Azure Key Vault integration, you can: Remove dependencies on existing infrastructureNo need for Active Directory—simplify deployments and reduce complexity. Streamline backing of keys to Key VaultSeamless key vault integration which allows backing up of keys to azure key vault Enable partner ecosystem compatibilityWe’re working with backup partners like Veeam and Commvault to ensure backup software works seamlessly in AD-less environments. We are also working with hardware partners like Dell and Lenovo Try the public preview and validate how the solution works email mailto:azurelocalidentity@mi…  ( 23 min )

  • Open

    Troubleshooting Azure Virtual Desktop Sign-In Failures After Tenant Migration
    Migrating an Azure subscription between tenants can sometimes surface unexpected authentication issues, especially for environments like Azure Virtual Desktop (AVD) that depend deeply on Microsoft Entra ID (formerly Azure AD) for identity and access control. This post walks through a real-world scenario where users were suddenly locked out of AVD sessions after a tenant migration, the investigation that followed, and the steps taken to restore access. Scenario Overview Shortly after an Azure subscription was migrated from Tenant A to Tenant B, several users reported being unable to connect to their virtual desktops.The error message displayed: “Your account does not exist in this organization’s directory.” This problem appeared immediately after the migration—even though access roles had b…  ( 26 min )
  • Open

    Boosting Hybrid Cloud Data Efficiency for EDA: The Power of Azure NetApp Files cache volumes
    Table of Contents Introduction How Azure NetApp Files cache volumes work Azure NetApp Files cache volume is EDA workflow ready Conclusion Next step Learn more Introduction Electronic Design Automation (EDA) is the foundation of modern semiconductor innovation, enabling engineers to design, simulate, and validate increasingly sophisticated chip architectures. As designs push the boundaries of PPA (Power, Performance, and reduced Area) to meet escalating market demands, the volume of associated design data has surged exponentially with a single System-on-Chip (SoC) project generating multiple petabytes of data during its development lifecycle, making data mobility and accessibility critical bottlenecks.  To overcome these challenges, Azure NetApp Files (ANF) cache volumes are purpose-built …  ( 35 min )
  • Open

    Migrate & Modernize Your VMware Platform Using Azure VMware Solution Gen 2
    This video series by Microsoft Global Blackbelts, Carlos Villuendas (CarlosV​) and Trevor Davis (tredavis​), guides users from configuring prerequisites to deploying, migrating on-premises VMware workloads to Azure VMware Solution, then integrating VMware workloads with Azure Native services for enhanced value. These are the first two videos, much more to come, please check back often.  For requests, leave comments in the notes. Enjoy! 1 - Prerequisites 2 - Deployment  ( 21 min )

  • Open

    Running Phi-4 Locally with Microsoft Foundry Local: A Step-by-Step Guide
    In our previous post, we explored how Phi-4 represents a new frontier in AI efficiency that delivers performance comparable to models 5x its size while being small enough to run on your laptop. Today, we're taking the next step: getting Phi-4 up and running locally on your machine using Microsoft Foundry Local. Whether you're a developer building AI-powered applications, an educator exploring AI capabilities, or simply curious about running state-of-the-art models without relying on cloud APIs, this guide will walk you through the entire process. Microsoft Foundry Local brings the power of Azure AI Foundry to your local device without requiring an Azure subscription, making local AI development more accessible than ever. So why do you want to run Phi-4 Locally? Before we dive into the setu…  ( 42 min )
  • Open

    DocumentDB goes cloud-native: Introducing the DocumentDB Kubernetes Operator
    DocumentDB Kubernetes Operator enables you to deploy and manage open-source DocumentDB on Kubernetes. Simplify cloud-native database operations today. The post DocumentDB goes cloud-native: Introducing the DocumentDB Kubernetes Operator appeared first on Microsoft Open Source Blog.  ( 14 min )

  • Open

    Announcing General Availability of Larger Container Sizes on Azure Container Instances
    ACI provides a fast and simple way to run containers in the cloud. As a serverless solution, ACI eliminates the need to manage underlying infrastructure, automatically scaling to meet application demands. Customers benefit from using ACI because it offers flexible resource allocation, pay-per-use pricing, and rapid deployment, making it easier to focus on development and innovation without worrying about infrastructure management.  Today, we are excited to announce the general availability of larger container sizes on Azure Container Instances (ACI). Customers can now deploy workloads with higher vCPU and memory for standard containers, confidential containers, containers with virtual networks, and containers utilizing virtual nodes to connect to Azure Kubernetes Service (AKS). After impro…  ( 29 min )
    Azure Container Registry Repository Permissions with Attribute-based Access Control (ABAC)
    General Availability announcement Today marks the general availability of Azure Container Registry (ACR) repository permissions with Microsoft Entra attribute-based access control (ABAC). ABAC augments the familiar Azure RBAC model with namespace and repository-level conditions so platform teams can express least-privilege access at the granularity of specific repositories or entire logical namespaces. This capability is designed for modern multi-tenant platform engineering patterns where a central registry serves many business domains. With ABAC, CI/CD systems and runtime consumers like Azure Kubernetes Service (AKS) clusters have least-privilege access to ACR registries. Why this matters Enterprises are converging on a central container registry pattern that hosts artifacts and container…  ( 30 min )
  • Open

    Decoupling Default Semantic Models for Existing Items in Microsoft Fabric
    In our earlier announcement, we shared that newly created data warehouses, lakehouses and other items in Microsoft Fabric would no longer automatically generate default semantic models. This change allows customers to have more control over their modeling experience and to explicitly choose when and how to create semantic models. Starting November 20, 2025, Power BI … Continue reading “Decoupling Default Semantic Models for Existing Items in Microsoft Fabric”  ( 6 min )
    Advance your career in Data & AI with Microsoft Fabric Data Days
    There’s no AI without data. Are you ready to invest in your future? Fabric Data Days offers 50+ days of immersive learning designed for data professionals at every level and students alike. Don’t miss your chance to gain practical experience, earn free certifications exam voucher, and connect with a global community of experts. Here’s what … Continue reading “Advance your career in Data & AI with Microsoft Fabric Data Days”  ( 6 min )
  • Open

    Azure Developer CLI: Azure Container Apps Dev-to-Prod Deployment with Layered Infrastructure
    This post walks through how to implement “build once, deploy everywhere” patterns using Azure Container Apps with the new azd publish and layered infrastructure features in Azure Developer CLI v1.20.0. You’ll learn how to deploy the same containerized application across multiple environments with proper separation of concerns. This is the third installment in our Azure […] The post Azure Developer CLI: Azure Container Apps Dev-to-Prod Deployment with Layered Infrastructure appeared first on Azure DevOps Blog.  ( 27 min )
  • Open

    Microsoft Excel Power User Updates | Agent Mode, Copilot Function & Formula AI
    With Agent Mode, automate complex analysis, create pivot tables, and build interactive dashboards without manual setup. Streamline text analysis, formula generation, and complex calculations right inside Excel. Use the Copilot function to categorize feedback, score sentiment, or automate repetitive tasks, and leverage Formula AI to generate accurate formulas from plain language prompts.  Jeremy Chapman, Microsoft 365 Director, shares how to work smarter and make faster, data-driven decisions in Microsoft Excel. No manual setup required. Auto-analyze your spreadsheets, generate KPIs, pivot tables, and charts. Check out Agent Mode in Microsoft Excel. Analyze text, categorize feedback, and score sentiment. Turn manual data tagging into instant AI-powered insights inside your spreadsheet. Se…  ( 44 min )
  • Open

    JDConf 2026 Is Coming With Modern Solutions for an Agentic World
    Technology is accelerating faster than ever, and developers are once again at the helm, shaping the future of applications, intelligence, and enterprise systems. With the rise of large language models (LLMs), agent-oriented architectures, and AI-driven development paradigms, Java developers find themselves in a uniquely powerful position to modernize code already powering critical systems, and to […] The post JDConf 2026 Is Coming With Modern Solutions for an Agentic World appeared first on Microsoft for Java Developers.  ( 23 min )

  • Open

    Part 3: Client-Side Multi-Agent Orchestration on Azure App Service with Microsoft Agent Framework
    In Part 2 of this series, I showed you how to build sophisticated multi-agent systems on Azure App Service using Azure AI Foundry Agents—server-side managed agents that run as Azure resources. Now I want to show you another alternative that gives you full control over agent orchestration, chat history management, and provider flexibility: client-side agents using ChatClientAgent. But this alternative raises an important question: How do you choose between client-side and server-side agents? This is an important question that points to a fundamental choice in Agent Framework: client-side agents vs. server-side agents. I'm not going to go into extreme detail here; my goal for this post is to show you how to build client-side multi-agent systems with ChatClientAgent and Azure App Service, but…  ( 48 min )
    Low-Light Image Enhancer (Python + OpenCV) on Azure App Service
    Low-light photos are everywhere: indoor team shots, dim restaurant pics, grainy docs. This post shows a tiny Python app (Flask + OpenCV) that fixes them with explainable image processing—not a heavyweight model. We’ll walk the code that does the real work (CLAHE → gamma → brightness → subtle saturation) and deploy it to Azure App Service for Linux. What you’ll build A Flask web app that accepts an image upload, runs a fast enhancement pipeline (CLAHE → gamma → brightness → subtle saturation), and returns base64 data URIs for an instant before/after view in the browser—no storage required for the basic demo. Architecture at a glance Browser → /enhance (multipart form): sends an image + optional tunables (clip_limit, gamma, brightness). Flask → Enhancer: converts the upload to a NumPy RGB a…  ( 29 min )
  • Open

    Introducing the enhanced query diagnostics in Azure Log Analytics
    We’re excited to introduce a set of new capabilities that simplify query diagnostics and troubleshooting in Azure Log Analytics. With this new experience, users can now easily resolve query issues that may surface using the suggested recommendations, have a deeper visibility into query execution statistics and utilize those to optimize query performances. What’s new? Improved query notification experience Concise details providing a clear understanding of query status, errors, and root cause Actionable recommendations and suggestions to quickly resolve query issues Contextual linkage to the Query Details pane for advanced diagnostics The revamped 'Query Details' pane After running a query, you can navigate to the revamp Query details to explore multiple query aspects over the new tabs: Overview – A curated set of key performance indicators, including: Execution time breakdown: Engine, Log Analytics Service, and Queue times Metrics such as Total CPU, Memory peak, Response size and more Raw statistics – Complete execution details, referenced workspaces, and technical metadata Errors – Raw error payloads for precise and advanced debugging   With these enhancements, query troubleshooting is made easier - All within the familiar Azure Log Analytics experience over the Azure Portal. Learn more: Optimize log queries in Azure Monitor - Azure Monitor | Microsoft Learn  ( 22 min )
  • Open

    Creator Improvements in the Data Agent
    We’re introducing a set of new enhancements for Data Agent creators — designed to make it easier to debug, improve, and express your agent’s logic. Whether you’re tuning example queries, refining instructions, or validating performance, these updates make it faster to iterate and deliver high-quality experiences to your users. New Debugging Tools View referenced example … Continue reading “Creator Improvements in the Data Agent”  ( 6 min )
  • Open

    On‑Device AI with Windows AI Foundry and Foundry Local
    From “waiting” to “instant”- without sending data away AI is everywhere, but speed, privacy, and reliability are critical. Users expect instant answers without compromise. On-device AI makes that possible: fast, private and available, even when the network isn’t - empowering apps to deliver seamless experiences. Imagine an intelligent assistant that works in seconds, without sending a text to the cloud. This approach brings speed and data control to the places that need it most; while still letting you tap into cloud power when it makes sense. Windows AI Foundry: A Local Home for Models Windows AI Foundry is a developer toolkit that makes it simple to run AI models directly on Windows devices. It uses ONNX Runtime under the hood and can leverage CPU, GPU (via DirectML), or NPU acceleration…  ( 31 min )
    On‑Device AI with Windows AI Foundry
    From “waiting” to “instant”- without sending data away AI is everywhere, but speed, privacy, and reliability are critical. Users expect instant answers without compromise. On-device AI makes that possible: fast, private and available, even when the network isn’t - empowering apps to deliver seamless experiences. Imagine an intelligent assistant that works in seconds, without sending a text to the cloud. This approach brings speed and data control to the places that need it most; while still letting you tap into cloud power when it makes sense. Windows AI Foundry: A Local Home for Models Windows AI Foundry is a developer toolkit that makes it simple to run AI models directly on Windows devices. It uses ONNX Runtime under the hood and can leverage CPU, GPU (via DirectML), or NPU acceleration…  ( 30 min )
  • Open

    On‑Device AI with Windows AI Foundry and Foundry Local
    From “waiting” to “instant”- without sending data away AI is everywhere, but speed, privacy, and reliability are critical. Users expect instant answers without compromise. On-device AI makes that possible: fast, private and available, even when the network isn’t - empowering apps to deliver seamless experiences. Imagine an intelligent assistant that works in seconds, without sending a text to the cloud. This approach brings speed and data control to the places that need it most; while still letting you tap into cloud power when it makes sense. Windows AI Foundry: A Local Home for Models Windows AI Foundry is a developer toolkit that makes it simple to run AI models directly on Windows devices. It uses ONNX Runtime under the hood and can leverage CPU, GPU (via DirectML), or NPU acceleration…  ( 31 min )
    On‑Device AI with Windows AI Foundry
    From “waiting” to “instant”- without sending data away AI is everywhere, but speed, privacy, and reliability are critical. Users expect instant answers without compromise. On-device AI makes that possible: fast, private and available, even when the network isn’t - empowering apps to deliver seamless experiences. Imagine an intelligent assistant that works in seconds, without sending a text to the cloud. This approach brings speed and data control to the places that need it most; while still letting you tap into cloud power when it makes sense. Windows AI Foundry: A Local Home for Models Windows AI Foundry is a developer toolkit that makes it simple to run AI models directly on Windows devices. It uses ONNX Runtime under the hood and can leverage CPU, GPU (via DirectML), or NPU acceleration…  ( 30 min )
  • Open

    Part 3: Client-Side Multi-Agent Orchestration on Azure App Service with Microsoft Agent Framework
    In Part 2 of this series, I showed you how to build sophisticated multi-agent systems on Azure App Service using Azure AI Foundry Agents—server-side managed agents that run as Azure resources. Now I want to show you another alternative that gives you full control over agent orchestration, chat history management, and provider flexibility: client-side agents using ChatClientAgent. But this alternative raises an important question:  ( 10 min )
  • Open

    New developer resource page for Microsoft 365 interoperability and data portability
    Microsoft is launching a centralized developer resource page that consolidates interoperability and data portability information, tools, and feedback channels to help partners and customers use Microsoft 365 more effectively. The post New developer resource page for Microsoft 365 interoperability and data portability appeared first on Microsoft 365 Developer Blog.  ( 21 min )

  • Open

    Follow-Up to ‘Important Changes to App Service Managed Certificates’: November 2025 Update
    This post provides an update to the Tech Community article ‘Important Changes to App Service Managed Certificates: Is Your Certificate Affected?’ and covers the latest changes introduced since July 2025. With the November 2025 update, ASMC now remains supported even if the site is not publicly accessible, provided all other requirements are met. Details on requirements, exceptions, and validation steps are included below. Background Context to July 2025 Changes As of July 2025, all ASMC certificate issuance and renewals use HTTP token validation. Previously, public access was required because DigiCert needed to access the endpoint https:// /.well-known/pki-validation/fileauth.txt to verify the token before issuing the certificate. App Service automatically places this token during…  ( 25 min )
    Follow-Up to ‘Important Changes to App Service Managed Certificates’: October 2025 Update
    This post provides an update to the Tech Community article ‘Important Changes to App Service Managed Certificates: Is Your Certificate Affected?’ and covers the latest changes introduced since July 2025. With the November 2025 update, ASMC now remains supported even if the site is not publicly accessible, provided all other requirements are met. Details on requirements, exceptions, and validation steps are included below. Background Context to July 2025 Changes As of July 2025, all ASMC certificate issuance and renewals use HTTP token validation. Previously, public access was required because DigiCert needed to access the endpoint https:// /.well-known/pki-validation/fileauth.txt to verify the token before issuing the certificate. App Service automatically places this token during…  ( 24 min )
2026-04-02T02:28:59.407Z osmosfeed 1.15.1